Air China Limited (short name: Air China), is the only national flag carrier of China.
As the old saying goes, "Phoenix, a bird symbolizing benevolence" and "The whole world will be at peace once a phoenix reveals itself". The corporate logo of Air China is composed of an artistic phoenix figure, the Chinese characters of "中國國際航空公司" in calligraphy written by Deng Xiaoping, by whom the China's reform and opening-up blueprint was designed, and the characters of "AIR CHINA" in English. Signifying good auspices in the ancient Chinese legends, phoenix is the king of all birds. It "flies from the eastern Happy Land and travels over mountains and seas and bestows luck and happiness upon all parts of the world". Air China advocates the core spirit of phoenix which is to "serve the world, to lead and move forward to higher goals". By virtue of the immense historical heritage, Air China strives to create perfect travel experience and keep passengers safe by upholding the spirit of phoenix of being a practitioner, promoter and leader for the development of the Chinese civil aviation industry. The Company is also committed to leading the industrial development by establishing itself as a national brand, at the same time pursuing outstanding performance through innovation and excelling efforts.
Air China was listed on The Stock Exchange of Hong Kong Limited (stock code: 00753) and the London Stock Exchange (stock code: AIRC) on 15 December 2004; and was listed on the Shanghai Stock Exchange (stock code: 601111) on 18 August 2006.
Headquartered in Beijing, Air China has set up branches in Southwest China, Zhejiang, Chongqing, Tianjin, Shanghai, Hubei, Xinjiang, Guangdong, Guizhou, Tibet and Wenzhou. As at the end of the Reporting Period, the major subsidiaries of Air China include Shenzhen Airlines Company Limited (including Kunming Airlines Company Limited), Shandong Aviation Group Company Limited (including Shandong Airlines Co., Ltd.), Air Macau Company Limited, Beijing Airlines Company Limited, Dalian Airlines Company Limited, Air China Inner Mongolia Co., Ltd., Aircraft Maintenance and Engineering Corporation, China National Aviation Finance Co., Ltd., Air China Import and Export Co., Ltd., Chengdu Falcon Aircraft Engineering Service Co., Ltd., Air China Shantou Industrial Development Company; its joint ventures mainly include Sichuan Services Aero-Engine Maintenance Co., Ltd, Beijing Aero-Engine Services Co., Ltd. and GA Innovation China Co., Ltd.; moreover, the associates of Air China include Cathay Pacific Airways Limited and Tibet Airlines Co., Ltd.
With the goal of becoming "the world's leading airline", Air China remains committed to the mission of "put safety first, serve passengers with credibility, convenience, comfort and choice, maintain stable development, help employees achieve success and fulfill corporate responsibilities", advocates the values of "people-oriented, accountable, excelling efforts and enjoyable flights" and positions the brand as "professional and reliable with both international quality and Chinese temperament". The "Air China Miles" programme of Air China is the oldest frequent flier programme in China, under which all members of the frequent flier programmes of Air China family carriers have been consolidated into the brand of "PhoenixMiles".
Contents
|
3 |
Corporate Information |
|
4 |
Chairman's Statement |
|
6 |
Summary of Financial Information |
|
7 |
Fleet Information |
|
8 |
Summary of Operating Data |
|
10 |
Business Overview |
|
24 |
Management's Discussion and Analysis of Financial Position and Operating Results |
|
|
|
|
30 |
Corporate Governance Report |
|
51 |
Report of the Directors |
|
82 |
Profile of Directors and Senior Management |
|
|
|
|
Financial Statements Prepared under IFRS Accounting Standards |
|
|
|
|
|
88 |
Independent Auditor's Report |
|
93 |
Consolidated Statement of Profit or Loss |
|
94 |
Consolidated Statement of Profit or Loss and Other Comprehensive Income |
|
|
|
|
95 |
Consolidated Statement of Financial Position |
|
97 |
Consolidated Statement of Changes in Equity |
|
98 |
Consolidated Statement of Cash Flows |
|
100 |
Notes to the Consolidated Financial Statements |
|
195 |
Supplementary Information |
|
196 |
Glossary of Technical Terms |
|
197 |
Definitions |
Corporate Information
REGISTERED CHINESE NAME:
中國國際航空股份有限公司
ENGLISH NAME:
Air China Limited
REGISTERED OFFICE:
1st Floor-9th Floor 101
Building 1
30 Tianzhu Road
Shunyi District
Beijing, the PRC
PRINCIPAL PLACE OF BUSINESS IN HONG KONG:
5th Floor
CNAC House
12 Tung Fai Road
Hong Kong International Airport
Hong Kong
WEBSITE:
www.airchina.com.cn
DIRECTORS:1
Mr. Liu Tiexiang
Mr. Qu Guangji
Mr. Cui Xiaofeng
Mr. Patrick Healy
Mr. Xiao Peng
Mr. Xu Niansha*
Mr. He Yun*
Ms. Winnie Tam Wan-chi*
Mr. Gao Chunlei*
LEGAL REPRESENTATIVE OF THE COMPANY:
Mr. Liu Tiexiang
COMPANY SECRETARY:
Mr. Xiao Feng
AUTHORISED REPRESENTATIVES:
Mr. Liu Tiexiang
Mr. Xiao Feng
LEGAL ADVISERS TO THE COMPANY:
DeHeng Law Offices
(as to domestic laws)
Jingtian & Gongcheng LLP
(as to overseas laws)
INTERNATIONAL AUDITOR:
KPMG
Certified Public Accountants
Public Interest Entity Auditor registered in accordance with the Accounting and Financial Reporting Council Ordinance
8th Floor, Prince's Building
10 Chater Road
Central, Hong Kong
H SHARE REGISTRAR AND TRANSFER OFFICE:
Computershare Hong Kong Investor Services Limited
Rooms 1712-1716, 17th Floor, Hopewell Centre
183 Queen's Road East
Wanchai, Hong Kong
LISTING VENUES:
Hong Kong, London and Shanghai
1 Details of changes in the Company's Directors during the Reporting Period and up to the date of this annual report are set out on page 60 of this annual report.
* Independent Non-executive Directors
Chairman's Statement
The year 2025 marked the conclusion of the 14th Five-Year Plan and also served as a year of planning and laying the groundwork for the 15th Five-Year Plan. Throughout the year, guided by Xi Jinping Thought on Socialism with Chinese Characteristics for a New Era, the Group thoroughly implemented the guiding principles of the 20th National Congress of the Communist Party of China (CPC) and the plenary sessions of the 20th Central Committee of the CPC, as well as the work deployments of the Central Committee of the CPC and the State Council. Steadfastly fulfilling the responsibilities and mission of a national flag carrier, the Group has taken a coordinated approach to its core tasks of ensuring operational safety, enhancing operating performance and passenger services, and strengthening Party building. Positive outcomes have been secured in all aspects, bringing the 14th Five-Year Plan to a successful conclusion.
Ensuring safety first for stable and secure operations. The Group has always prioritized safety as its primary political mission and top priority, taking concrete actions to ensure "Two Absolute Safeties (兩個絕對安全)". The Group advanced the three-year action plan for fundamental improvements, deepened the development of its safety operation system, and steadily improved the quality and efficiency of its safety management. By closely monitoring the complex operational environment and key links in production organization, the Group focused on strengthening its risk identification and control capabilities, with its risk prevention and control system continuously upgraded. Work safety responsibilities were enforced for all employees, a long-term mechanism for improving work practices was established, and the safety foundation was continuously strengthened. In 2025, the Group achieved 3.01 million safe flight hours, while successfully accomplishing critical missions such as the Shanghai Cooperation Organization Summit, the Asian Winter Games, the World Games and earthquake relief and rescue in Myanmar, staying committed to fulfilling its responsibilities as a central enterprise.
Seeking progress while maintaining stability, with operating quality continuing to improve. The Group further advanced initiatives to improve quality and enhance efficiency, and its principal business operations continued to improve. The Group steadfastly advanced its hub network strategy and made dedicated efforts to increase the scale of effective capacity deployment, achieving 367,600 million available seat kilometres for the year, representing a year-on-year increase of 3.24%. Actively responding to "involution-style" competition, the Group dynamically monitored market trends and balanced capacity and pricing in a scientific manner, thereby consistently consolidating its strengths in core markets and on main routes. The Group upgraded its value-added aviation products to continuously increase the value of such products, achieving a year-on-year increase of over 40% in sales revenue. The integration of passenger and cargo operations was further deepened, with capacity dynamically aligned with cargo transportation demand, resulting in a year-on-year increase of 4.92% in bellyhold operating revenue. The Group comprehensively upgraded its cost control system, focusing on key areas such as jet fuel, take-off and landing and aircraft, striving to enhance the precision of cost management.
Adhering to a people-oriented approach, with service quality and efficiency continuing to improve. With a focus on its goal of serving passengers with credibility, convenience, comfort and choice, the Group expanded the supply of high-quality aviation services to enhance passengers' sense of fulfillment and satisfaction. The Group promoted a comprehensive transformation towards a "customer-centric" service model, established a database of comprehensive evaluation indicators covering the entire passenger service process and continuously improved the service system. An "aviation+" ecosystem was developed, with vigorous promotion of through-check-in services and air-rail intermodal products, continuously expanding the value of aviation services. Flight regularity was enhanced and post-irregular flight handling services was optimized to improve the seamlessness of the entire service process. In 2025, the number of members of the "PhoenixMiles" frequent flyer programme exceeded 100 million with passenger satisfaction reaching 88.1 points.
Fulfilling the responsibilities of a central enterprise and serving the Nation's Priorities. The Group has been fulfilling its mission and responsibilities of serving national development, and stimulating endogenous momentum through comprehensively deepening reform. The Group fully supported high standard opening-up with 12 international routes opened or resumed in 2025, expanding the coverage of the Group's route network to six continents. Actively contributing to the Belt and Road initiative, the Company is operating 74 routes covering 32 countries under the Belt and Road Initiative. The Group fully supported the development of China's domestically produced civil aircraft. A total of 35 C909 and nine C919 aircraft were introduced and commenced safe operation while engaging in the research and development of the C929 aircraft. The Group actively fulfilled its social responsibilities and integrated targeted assistance work into its entire industrial chain, receiving the highest grade of "Good" in the Evaluation of Targeted Poverty Alleviation Performance Among Centrally-administered State-owned Units for eight consecutive years. The Group actively expanded its international influence, participating deeply in the governance of international organizations such as Star Alliance and IATA, expanding in-depth cooperation with the international aviation industry and promoting the inclusion of Renminbi as a settlement currency in IATA clearing.
Strengthening Party building and leadership to enhance corporate governance effectiveness. The Group adheres to the principle of "Two Consistencies (兩個一以貫之)", continuously improving the integration of Party leadership into its corporate governance. The Group promoted the deep integration of Party building with production and operation, and hosted a series of themed publicity events titled "Air China C919 Retraces the Glorious Northward Flight of the 'Two Airlines Uprising' (重飛'兩航起義'北飛光輝航程)", effectively enhancing the power of ideological guidance. The Group strictly implemented the "First Agenda (第一議題)" system, consolidated and deepened the achievements of rectification following the central inspections, thoroughly implemented the education and study of the spirit of the central Party leadership's eight-point decision on improving conduct, advanced the normalization and long-term effectiveness of work style development, and took coordinated steps to ensure that officials do not have the audacity, opportunity, or desire to become corrupt. The Group continuously fostered a clean and upright political ecosystem, safeguarding the building of a world-class enterprise.
The year 2026 marks the opening year of the 15th Five-Year Plan and a critical juncture for building on the past and paving the way for the future. The Group will thoroughly pursue initiatives to "improve quality, enhance efficiency and optimize structure", accelerating the transformation from a quantitative expansion model to a quality- and efficiency-oriented model, to achieve effective improvement in quality and reasonable growth in quantity, and effectively strengthen its core functions and core competitiveness. By upholding fundamental principles and breaking new ground, working diligently and delivering solid results, the Group will stride forward in its journey of building a world-class enterprise with courage and determination, making new and greater contributions to Chinese modernization.
Liu Tiexiang
Chairman
Beijing, China
26 March 2026
Summary of Financial Information
(RMB'000)
|
|
|
2025 |
|
2024 |
|
2023 |
|
2022 |
|
2021 |
|
|
|
|
|
|
|
|
|
|
|
|
|
Revenue |
|
171,484,646 |
|
166,698,880 |
|
141,100,234 |
|
52,897,584 |
|
74,531,670 |
|
Profit/(loss) from operations |
|
(389,199) |
|
2,218,203 |
|
2,889,523 |
|
(35,443,794) |
|
(16,862,176) |
|
(Loss) before taxation |
|
(1,620,106) |
|
(1,598,868) |
|
(1,649,779) |
|
(45,876,891) |
|
(21,825,530) |
|
(Loss) after taxation (including (loss) attributable to non-controlling interests) |
|
(3,542,376) |
|
(2,445,342) |
|
(1,561,248) |
|
(45,173,910) |
|
(18,822,238) |
|
(Loss) attributable to |
|
(1,754,433) |
|
(2,212,785) |
|
(522,837) |
|
(6,556,415) |
|
(2,187,060) |
|
(Loss) attributable to equity |
|
(1,787,943) |
|
(232,557) |
|
(1,038,411) |
|
(38,617,495) |
|
(16,635,178) |
|
EBITDA(1) |
|
30,328,540 |
|
31,321,171 |
|
30,000,030 |
|
(14,210,120) |
|
4,072,326 |
|
EBITDAR(2) |
|
31,817,804 |
|
32,278,677 |
|
30,839,752 |
|
(13,632,238) |
|
4,981,874 |
|
(Loss) per share attributable to equity shareholders of the Company(RMB) |
|
(0.11) |
|
(0.01) |
|
(0.07) |
|
(2.81) |
|
(1.21) |
|
(Loss) on equity attributable to equity shareholders of the Company (%) |
|
(4.21) |
|
(0.52) |
|
(2.79) |
|
(163.79) |
|
(27.11) |
|
|
|
|
|
|
|
|
|
|
|
|
Notes:
(1) EBITDA represents earnings before finance income and finance costs, exchange gains/losses, income tax, share of profits or losses of associates and joint ventures, depreciation and amortization as computed under IFRS Accounting Standards.
(2) EBITDAR represents EBITDA before deducting aircraft and engine lease expense as well as other lease expenses.
(3) EBITDA and EBITDAR are non-IFRS measures employed by the management to monitor business performance and may not be comparable to similar measures presented by other companies.
(4) The EBITDA for the Reporting Period represents earnings before finance income of RMB569 million, finance costs of RMB5,553 million, exchange gains of RMB328 million, income tax expense of RMB1,922 million, share of profits of associates and joint ventures of RMB3,426 million, depreciation and amortization of RMB30,718 million, adjusted from the loss for the year of RMB3,542 million computed under IFRS Accounting Standards. EBITDAR for the Reporting Period represents the above EBITDA before deducting aircraft and engine lease expenses of RMB765 million as well as other lease expenses of RMB724 million.
(RMB'000)
|
|
|
31 December |
|
31 December |
|
31 December |
|
31 December |
|
31 December |
|
|
|
|
|
|
|
|
|
|
|
|
|
Total assets |
|
343,010,455 |
|
345,750,173 |
|
335,278,694 |
|
294,979,377 |
|
298,381,190 |
|
Total liabilities |
|
303,815,731 |
|
304,824,203 |
|
300,014,685 |
|
273,451,149 |
|
232,550,079 |
|
Non-controlling interests |
|
(3,320,062) |
|
(4,202,202) |
|
(1,941,966) |
|
(2,048,948) |
|
4,462,554 |
|
Equity attributable to equity shareholders |
|
42,514,786 |
|
45,128,172 |
|
37,205,975 |
|
23,577,176 |
|
61,368,557 |
|
Equity attributable to equity shareholders |
|
2.44 |
|
2.71 |
|
2.30 |
|
1.62 |
|
4.23 |
|
|
|
|
|
|
|
|
|
|
|
|
Fleet Information
During the year of 2025, the Group introduced a total of 45 aircraft, including 25 A320 series aircraft, 12 B737 series aircraft, six C919 aircraft and two C909 aircraft, and phased out a total of 11 aircraft, including four A330 series aircraft, one B747 series aircraft, five A320 series aircraft and one business jet.
As at the end of the Reporting Period, the Group had a total of 964 aircraft with an average age of 10.36 years, of which the Company operated a fleet of 533 aircraft in total, with an average age of 9.85 years. The Company introduced 37 aircraft and phased out 8 aircraft.
Details of the fleet of the Group are set out in the table below:
|
|
31 December 2025 |
||||
|
|
Sub-total |
Self-owned |
Finance |
Operating |
Average age (year) |
|
|
|
|
|
|
|
|
|
|
|
|
|
|
|
Airbus |
449 |
195 |
136 |
118 |
10.07 |
|
|
|
|
|
|
|
|
A320 |
369 |
165 |
112 |
92 |
10.18 |
|
|
|
|
|
|
|
|
A330 |
50 |
20 |
4 |
26 |
12.50 |
|
|
|
|
|
|
|
|
A350 |
30 |
10 |
20 |
- |
4.63 |
|
|
|
|
|
|
|
|
Boeing |
468 |
193 |
101 |
174 |
11.40 |
|
|
|
|
|
|
|
|
B737 |
417 |
157 |
94 |
166 |
11.39 |
|
|
|
|
|
|
|
|
B747 |
9 |
7 |
2 |
- |
14.75 |
|
|
|
|
|
|
|
|
B777 |
28 |
19 |
3 |
6 |
11.71 |
|
|
|
|
|
|
|
|
B787 |
14 |
10 |
2 |
2 |
8.86 |
|
|
|
|
|
|
|
|
COMAC |
44 |
29 |
15 |
- |
2.25 |
|
|
|
|
|
|
|
|
C909 |
35 |
23 |
12 |
- |
2.70 |
|
|
|
|
|
|
|
|
C919 |
9 |
6 |
3 |
- |
0.53 |
|
|
|
|
|
|
|
|
Business jets |
3 |
1 |
- |
2 |
9.81 |
|
|
|
|
|
|
|
|
Total |
964 |
418 |
252 |
294 |
10.36 |
|
|
|
|
|
|
|
|
|
Introduction Plan |
Phase-out Plan |
||||
|
|
2026 |
2027 |
2028 |
2026 |
2027 |
2028 |
|
|
|
|
|
|
|
|
|
|
|
|
|
|
|
|
|
Airbus |
18 |
30 |
20 |
15 |
7 |
8 |
|
|
|
|
|
|
|
|
|
A320 |
18 |
30 |
20 |
14 |
7 |
8 |
|
|
|
|
|
|
|
|
|
A330 |
- |
- |
- |
1 |
- |
- |
|
|
|
|
|
|
|
|
|
Boeing |
12 |
21 |
35 |
5 |
5 |
3 |
|
|
|
|
|
|
|
|
|
B737 |
10 |
12 |
31 |
5 |
5 |
3 |
|
|
|
|
|
|
|
|
|
B787 |
2 |
9 |
4 |
- |
- |
- |
|
|
|
|
|
|
|
|
|
COMAC |
10 |
10 |
15 |
- |
- |
- |
|
|
|
|
|
|
|
|
|
C919 |
10 |
10 |
15 |
- |
- |
- |
|
|
|
|
|
|
|
|
|
Total |
40 |
61 |
70 |
20 |
12 |
11 |
|
|
|
|
|
|
|
|
Note: Please refer to the actual operation for the introduction and phase-out of the Group's fleet in the future.
Summary of Operating Data
The following is the operating data summary of the Company, Shenzhen Airlines (including Kunming Airlines), Shandong Airlines, Air Macau, Beijing Airlines, Dalian Airlines and Air China Inner Mongolia.
|
|
|
Current year |
|
Previous year |
|
Increase/ |
|
|
|
|
|
|
|
|
|
Capacity |
|
|
|
|
|
|
|
ASK (million) |
|
367,641.22 |
|
356,103.62 |
|
3.24% |
|
International |
|
107,065.14 |
|
95,626.32 |
|
11.96% |
|
Chinese Mainland |
|
250,315.08 |
|
250,051.04 |
|
0.11% |
|
Hong Kong SAR, Macau SAR and Taiwan, China |
|
10,261.00 |
|
10,426.25 |
|
(1.58%) |
|
|
|
|
|
|
|
|
|
AFTK (million) |
|
12,934.82 |
|
12,629.76 |
|
2.42% |
|
International |
|
6,275.77 |
|
5,593.32 |
|
12.20% |
|
Chinese Mainland |
|
6,415.24 |
|
6,764.65 |
|
(5.17%) |
|
Hong Kong SAR, Macau SAR and Taiwan, China |
|
243.81 |
|
271.79 |
|
(10.29%) |
|
|
|
|
|
|
|
|
|
ATK (million) |
|
46,060.88 |
|
44,726.10 |
|
2.98% |
|
|
|
|
|
|
|
|
|
|
|
|
|
|
|
|
|
Traffic |
|
|
|
|
|
|
|
RPK (million) |
|
301,015.56 |
|
284,349.95 |
|
5.86% |
|
International |
|
83,742.89 |
|
72,918.97 |
|
14.84% |
|
Chinese Mainland |
|
209,605.32 |
|
203,880.63 |
|
2.81% |
|
Hong Kong SAR, Macau SAR and Taiwan, China |
|
7,667.35 |
|
7,550.35 |
|
1.55% |
|
|
|
|
|
|
|
|
|
RFTK (million) |
|
5,051.12 |
|
4,732.69 |
|
6.73% |
|
International |
|
3,302.01 |
|
3,001.96 |
|
10.00% |
|
Chinese Mainland |
|
1,684.85 |
|
1,663.75 |
|
1.27% |
|
Hong Kong SAR, Macau SAR and Taiwan, China |
|
64.26 |
|
66.98 |
|
(4.06%) |
|
|
|
|
|
|
|
|
|
Passengers carried (thousand) |
|
160,596.53 |
|
155,315.51 |
|
3.40% |
|
International |
|
18,817.99 |
|
16,317.71 |
|
15.31% |
|
Chinese Mainland |
|
136,880.24 |
|
134,256.06 |
|
1.95% |
|
Hong Kong SAR, Macau SAR and Taiwan, China |
|
4,898.30 |
|
4,741.74 |
|
3.30% |
|
|
|
|
|
|
|
|
|
Cargo and mail carried (tonnes) |
|
1,537,855.39 |
|
1,480,085.34 |
|
3.90% |
|
|
|
|
|
|
|
|
|
Kilometres flown (million) |
|
1,909.34 |
|
1,856.98 |
|
2.82% |
|
|
|
|
|
|
|
|
|
Block hours (thousand) |
|
3,013.26 |
|
2,950.89 |
|
2.11% |
|
|
|
|
|
|
|
|
|
Number of flights |
|
1,037,949 |
|
1,024,492 |
|
1.31% |
|
International |
|
116,299 |
|
102,399 |
|
13.57% |
|
Chinese Mainland |
|
885,006 |
|
886,944 |
|
(0.22%) |
|
Hong Kong SAR, Macau SAR and Taiwan, China |
|
36,644 |
|
35,149 |
|
4.25% |
|
|
|
|
|
|
|
|
|
RTK (million) |
|
31,568.50 |
|
29,743.08 |
|
6.14% |
|
|
|
|
|
|
|
|
|
|
|
|
|
|
|
|
|
Load factor |
|
|
|
|
|
|
|
Passenger load factor (RPK/ASK) |
|
81.88% |
|
79.85% |
|
2.03 ppt |
|
International |
|
78.22% |
|
76.25% |
|
1.96 ppt |
|
Chinese Mainland |
|
83.74% |
|
81.54% |
|
2.20 ppt |
|
Hong Kong SAR, Macau SAR and Taiwan, China |
|
74.72% |
|
72.42% |
|
2.31 ppt |
|
|
|
|
|
|
|
|
|
Cargo and mail load factor (RFTK/AFTK) |
|
39.05% |
|
37.47% |
|
1.58 ppt |
|
International |
|
52.62% |
|
53.67% |
|
(1.06 ppt) |
|
Chinese Mainland |
|
26.26% |
|
24.59% |
|
1.67 ppt |
|
Hong Kong SAR, Macau SAR and Taiwan, China |
|
26.36% |
|
24.64% |
|
1.71 ppt |
|
|
|
|
|
|
|
|
|
Overall load factor (RTK/ATK) |
|
68.54% |
|
66.50% |
|
2.04 ppt |
|
|
|
|
|
|
|
|
|
|
|
|
|
|
|
|
|
Utilisation |
|
|
|
|
|
|
|
Daily utilisation of aircraft |
|
8.89 |
|
8.90 |
|
(0.02 hours) |
|
|
|
|
|
|
|
|
|
|
|
|
|
|
|
|
|
Yield |
|
|
|
|
|
|
|
Yield per RPK (RMB) |
|
0.5144 |
|
0.5338 |
|
(3.63%) |
|
International |
|
0.5095 |
|
0.5127 |
|
(0.62%) |
|
Chinese Mainland |
|
0.5107 |
|
0.5371 |
|
(4.92%) |
|
Hong Kong SAR, Macau SAR and Taiwan, China |
|
0.6718 |
|
0.6488 |
|
3.54% |
|
|
|
|
|
|
|
|
|
Yield per RFTK (RMB) |
|
1.5399 |
|
1.5665 |
|
(1.70%) |
|
International |
|
1.8124 |
|
1.8999 |
|
(4.60%) |
|
Chinese Mainland |
|
0.9324 |
|
0.8959 |
|
4.08% |
|
Hong Kong SAR, Macau SAR and Taiwan, China |
|
3.4680 |
|
3.2855 |
|
5.56% |
|
|
|
|
|
|
|
|
|
Unit cost |
|
|
|
|
|
|
|
Operating expenses per ASK (RMB) |
|
0.4818 |
|
0.4824 |
|
(0.12%) |
|
Operating expenses per ATK (RMB) |
|
3.8458 |
|
3.8412 |
|
0.12% |
|
|
|
|
|
|
|
|
Business Overview
Safe Operation
In 2025, the Group firmly upheld the base line of safe development and maintained stable and secure operations. The Group refined the four major systems of "safety management, flight training, aircraft maintenance, and production and operations" as well as the accountability system for work safety for all employees, leveraging technology to enhance its safe transportation capacity. The Group strengthened process control and risk prevention, ensured solid flight operation support during critical periods such as the thunderstorm season and winter operations, intensified hidden hazard identification, supervision and inspection, and paid close attention to the health of personnel in key positions. The Group made solid progress in the three-year action plan for fundamental improvements in operation safety, improved emergency response capabilities for lithium battery incidents in the fleet, and developed emergency measures to address contingencies such as overseas terrorist attacks and riots. The Group provided high-quality support for C919 aircraft operations, ensuring dynamic alignment between flight operations and support capabilities. The Group optimized resource allocation and improved safety efficiency to steadily implement the integrated operation of Air China Inner Mongolia.
During the Reporting Period, the Group recorded 3.01 million safe flight hours, and successfully completed the themed event of "Air China C919 Retraces the Glorious Northward Flight of the 'Two Airlines Uprising'" and fulfilled major transportation support missions of special charter flights, including the Shanghai Cooperation Organization Summit and evacuation and rescue missions for overseas Chinese, thereby consistently maintaining an overall stable and safe operational environment.
Enhancing Operating Performance
In 2025, the Group seized market opportunities and pursued the overarching goal of enhancing operating performance while ensuring safe operations. The Group improved fleet efficiency through meticulous production organization, stabilized yield quality by strengthening capacity and pricing management, and advanced cost reduction and expenditure control through rigorous cost controls. As a result, the Group's operational performance continued to improve, achieving a year-on-year increase in revenue by RMB4.786 billion.
Focusing on the annual strategic production and operational targets, the Group optimized production organization to ensure effective capacity deployment. Guided by the principle of revenue maximization, the Group refined yield management while simultaneously enhancing marketing organization capabilities. The Group strengthened product innovation, expanded ancillary revenue streams and achieved significant results in enhancing overall operating performance. The Group improved aircraft utilization, actively exploring the international market and continuously refining the Group's capacity deployment structure. The Group deepened capacity synergy among Air China family carriers to strengthen competitiveness of its main routes. In response to market changes, the Group continuously enriched its premium cabin products, explored incremental passenger traffic from connecting flights, upgraded the yield management of Air China family carriers, and implemented refined management and control to balance capacity and pricing. The Group refined marketing products to actively generate revenue and increase profit. The Group deepened platform partnerships to proactively innovate products tailored to characteristics of its customer groups. The Group advanced the transformation of the "PhoenixMiles" frequent flyer program, continuously optimizing the benefits of frequent flyers. The Group comprehensively optimized mobile service systems to enhance sales and service capabilities of direct sales channels. The Group expanded ancillary revenue streams by optimizing flagship products, strengthening development of new products, and continuously promoting the synergistic development of ancillary businesses among Air China family carriers.
The Group strictly controlled costs in line with the requirements of "intensification, coordination and refinement". The Group optimised the matching of aircraft types with routes and market demand to manage operating costs, improved resource utilization efficiency and refined support cost management. The Group strengthened fund coordination, optimised the debt structure and reduced financial expenses. The Group increased labor productivity at all levels while appropriately managing labor cost, thereby effectively expanding profitability potential.
Products and Services
In 2025, focusing on passenger needs, the Group continuously improved its service standards and quality, cultivated high-quality service and product brands and accelerated service digitalization and upgrading, thereby providing passengers with a better aviation service experience and contributing to the high-quality development of civil aviation services.
The Group focused on addressing passengers' concerns by optimizing key service standards, particularly for services for passengers requiring special assistance and service compensation and reimbursement, thereby enhancing the overall passenger experience. To strengthen its service and product brand, the Group newly launched the "Zichen (紫宸)" premium lounge in Urumqi, with a series of "Smart Enjoyment (智享)" services introduced in the "Zixuan (紫軒)" and "Zichen (紫宸)" branded lounges. Brand awareness was further strengthened through themed activities during holidays such as the Mid-Autumn Festival and the National Day, as well as "Phoenix Pavilion (鳳庭薈)" cultural exhibitions. The integration and upgrade of express route products were completed, which now covered 13 routes. The "Air China Express Routes" service brand was selected among the second batch of creative achievements under the SASAC's Central Enterprise Brand Leadership Action. Cross-sector integration was strengthened, creating the in-flight customized coffee product "Coffee On-the-Go (隨行咖啡棒)", launching a new version of the safety instruction video, and producing and launching a new boarding/disembarkation music titled "Beyond the Horizon (遠方的遠方)". Through partnerships with well-known automobile companies, the Group achieved reciprocal cross-sector benefits. Collaboration was also undertaken with renowned cultural tourism, sports and art IPs to create themed products, catering to the diverse needs of passengers. Service system platforms, such as the end-to-end passenger service information notification system and the global ground flight support platform, were fully deployed. The in-flight catering reservation service was made available to passengers on all domestic routes with catering services. The iterative upgrading of basic service management systems such as the passenger service compensation system and the service knowledge database system continued. These initiatives continued to enhance the Group's digital service capabilities.
Digital Transformation and Technological Innovation
In 2025, the Group accelerated its digital transformation, which is value-oriented and customer-centric, thereby injecting strong and new digital and intelligent momentum into high-quality development. In terms of safe operation, the Group accelerated the global deployment of the ground operations support platform, achieving full coverage across all branches and 114 global staffed stations. Through the rollout of this advanced platform, the Group rapidly enhanced the overall standard of its ground support services. The smart flight-digital task sheet system was launched, creating an integrated digital application for flight crews. This "people-first, empowered by digitalization and intelligence" approach improved the operational efficiency and duty experience of frontline flight crews. The Group advanced the development of a digital aviation safety platform, strengthening safety risk prevention and control, and continuously reinforcing the dual foundation of safety and efficiency. In terms of marketing services, the Group continued to empower the transformation of marketing models and enhancement of service quality. The second phase of the business model innovation system established Air China's new retail system. The promotion of the passenger in-flight catering reservation management system was accelerated, enhancing passenger experience and promoting refined management for cost reduction. In terms of management and synergy, the Group intensified group-wide coordination and digital empowerment, pushing forward with development of platforms in respect of human resources, finance and internal control. This enabled refined management, cost reduction and efficiency enhancement, while meeting regulatory and compliance requirements.
In 2025, the Group drove development through innovation, promoting in-depth integration of technology with the industry. The Group deepened industry-academia-research-application collaboration, partnering with universities to develop a joint laboratory for intelligent aircraft operation, maintenance and support. Innovative achievements accumulated rapidly. The global ground flight support platform was awarded the First Prize for Science and Technology by the China Communications and Transportation Association; the passenger service unit project for A320 series aircraft received the "Technology Breakthrough Award" at the 8th China Aviation Maintenance Red Crown Awards. The Group fostered a culture of innovation and hosted an AI Innovation Application Competition that attracted 239 teams from 63 universities, research institutes and internal units nationwide.
Risk Prevention and Control
In 2025, the Group continued to deepen its integrated collaboration mechanism of "upholding the rule of law, reinforcing internal controls, preventing risks and promoting compliance". The Group accelerated the implementation of whole-process, full-chain and full-coverage risk prevention and control efforts, comprehensively strengthening risk management and control for safe operations and business risk prevention. The Board assumes overall responsibility for risk management. The Audit and Risk Management Committee (the Supervision Committee) is responsible for guiding, supervising and evaluating risk management-related work. The management is responsible for organizing, developing and implementing various requirements. The Company specifically adopted a prudent risk appetite. Centered on the principle of "zero tolerance for potential safety hazards, uninterrupted fund flows and reasonable risk exposure", the Company established the "three lines of defense" for risk management. All business departments, serving as the first line of defense, are responsible for effectively identifying and controlling risks, bearing primary responsibility for risks arising from their businesses and operational processes. Functions such as legal, compliance, finance, quality, safety and human resources act as the second line of defense, providing risk management and control policies, methodologies and tools, and organizing risk monitoring as well as internal control and compliance management. The internal audit function acts as the third line of defense, conducting independent evaluation of risk management and control outcomes, and bearing responsibilities for risk assessment and supervision.
According to the "Implementation Rules for Risk Assessment and Reporting", the Group refined its risk management framework and ensured effective execution of the Company's responsibilities for risk identification and control. The Group persistently strengthened the forward-looking research on various risks, including those related to the economic environment, market conditions, industrial policies and industry development trends. An annual forecast and assessment of major business risks was conducted. The Company identified key risk areas, achieving effective monitoring and closed-loop management of risks. According to the "Risk Grading Standards and Risk Incident Reporting Mechanism", the Group standardized the reporting of daily operational risks. During the Reporting Period, the Company further deepened risk management for significant matters by formulating the "Risk Management Measures for Significant Matters", strengthening risk control at source, process monitoring and outcome control, thereby enhancing the effectiveness of risk management for significant matters.
Review of Enhancing Quality and Efficiency and Maximizing Returns
During the Reporting Period, the Group accelerated the improvement of the quality and efficiency of core business operations, continuously enhanced profitability, and carried out comprehensive and systematic work to improve quality and efficiency, leading to sustained improvement in operating performance. During the Reporting Period, the Group's cumulative available seat kilometers (ASK) reached 367.641 billion, representing a year-on-year increase of 3.24%; passenger carried reached 160.5965 million, representing a year-on-year increase of 3.40%; revenue amounted to RMB171.485 billion, representing a year-on-year increase of RMB4.786 billion; net loss attributable to shareholders of the listed company amounted to RMB1.788 billion.
The Group continuously enhanced the efficiency of core resource utilization, and accelerated the resumption and launch of "Belt and Road" related routes. The Company operated 394 domestic routes and 131 international and regional routes, the number of flights of the "Belt and Road" related routes exceeded that of the same period in 2019. The Group improved its refined control capabilities and adopted multiple measures to stabilize yield. It further strengthened the top-level design of strategic synergy, reinforced the synergy of capacity and yield management as well as marketing products and services among Air China family carriers, and coordinated regional resource synergy to achieve economies of scale. Adhering to the requirements of "intensification, coordination and refinement", the Group reduced major costs such as aviation fuel, take-off and landing, catering and aircraft maintenance, and continuously deepened the refined control of costs across the entire operation chain.
The Group persisted in standardized operation and continuously improved its corporate governance mechanism. It leveraged the leadership role of the Party Committee and strictly implemented the pre-research and discussion by the Party Committee on major operation and management matters. During the Reporting Period, the Board convened 12 meetings and considered and approved 73 proposals, among which the Standing Committee of the Party Committee pre-researched 49 major operation and management matters; and heard 20 special reports. In February 2025, the transition of the Board was completed, with the establishment of the seventh session of the Board and the adjustment of the members of various special committees and the joint working group. In accordance with the new Company Law and the latest domestic and overseas regulatory requirements, combined with the standardized construction of the Board, the Group systematically revised the Articles of Association, the rules of procedure for shareholders' meetings and Board meetings, and the working rules of the Nomination Committee. Information relating to the Company's production and operation and
having a material impact on the share price was disclosed in a true, accurate, complete and timely manner, ensuring that all shareholders can obtain company information equally and safeguarding the rights and interests of investors. During the Reporting Period, the preparation and disclosure of regular reports, temporary announcements and circulars to shareholders were completed with high quality. The Company's information disclosure work for the year 2024-2025 was rated as Grade A by the Shanghai Stock Exchange, representing the excellent category of information disclosure.
The Group actively advanced investor relations work and built a communication bridge with the capital market. It organized the 2024 annual online results briefing, the 2025 interim results briefing and the third quarter results briefing, where the management of the Company promptly responded to the concerns of small and medium investors and the capital market, building investor confidence and consolidating its image in the capital market. It conducted roadshows in Hong Kong and Shanghai for the 2024 annual and 2025 interim results to fully and deeply answer various questions of concern to investors, thereby boosting investor confidence. It actively participated in institutional strategy meetings, and organized and participated in nearly 50 investment conferences and telephone research meetings during the Reporting Period. Through platforms such as the SSE e-interaction and the investor relations webpage of the Company's official website, it timely updated various corporate information, actively replied to questions of concern to investors, and paid full attention to the needs of small and medium investors. It managed market capitalization scientifically and formulated the "Market Capitalization Management Work Plan of Air China Limited" to promote high-quality development.
The Group strengthened the responsibilities of the "critical minority" to drive the steady development of the Company. The Company's controlling shareholder, CNAHC and CNACG, remain optimistic about the long-term prospects of China's aviation industry. Based on their confidence in the Company's future development prospects and recognition of its intrinsic investment value, they committed not to reduce their holdings of the Company's tradable shares not subject to selling restrictions in any manner for a period of 18 months starting from 8 April 2025. In December 2025, as considered and approved at the Company's third extraordinary shareholders' meeting of 2025, CNAHC and its wholly-owned subsidiary, China National Aviation Capital Holding Co., Ltd., proposed to subscribe for A Shares issued by the Company to specific investors in 2025. The number of A Shares to be issued shall not exceed 3,044,140,030 (inclusive), with a subscription amount of no more than RMB20 billion and a commitment to not transfer such shares within 18 months from the date of issuance, conveying to the market the controlling shareholder's firm confidence in the future development of the Company.
INDUSTRY LANDSCAPE DURING THE REPORTING PERIOD
1. Current Status of Industry Development
Overview of China's Air Transport Industry
In 2025, the civil aviation industry's transportation turnover reached a total of 164.08 billion tonne kilometres, 770 million passengers carried and 10.172 million tonnes of cargo and mail carried throughout the year, representing year-on-year increases of 10.5%, 5.5% and 13.3% respectively. Among these, international flights recovered to over 90% of the 2019 level, while international passenger transport volume increased by 21.6% year-on-year. With the total number of air travellers exceeding 500 million, China became the world's largest aviation market by travelling population.
According to CAAC's forecast, in 2026, China's civil aviation industry will coordinate both domestic and international markets, actively support the strategy of comprehensively expanding domestic demand and high-standard opening-up, and is expected to achieve a total transportation turnover of 175 billion tonne kilometres, a passenger transport volume of 810 million and a cargo and mail transport volume of 10.7 million tonnes.
2. Market Position of the Company
As the only national flag carrier of China, the Company shoulders the historical mission of building a flagship national aviation brand and helping to write a new chapter in building a country with strong transportation network in civil aviation. The Company boasts a large fleet, a balanced and extensive domestic and international route network, a highly valuable customer base and strong brand influence, ranking in the first tier of global air transport enterprises.
CORE COMPETITIVENESS ANALYSIS DURING THE REPORTING PERIOD
Strong brand advantage
Air China positioned its brand as "professional and reliable with international quality and Chinese character". As a practitioner, promoter and leader of the high-quality development of the aviation transportation industry in the PRC, Air China has a profound historical heritage. It strives to create a perfect travel experience and convey safety and auspiciousness to passengers by upholding the spirit of the Phoenix; pursue excellence through innovation and enterprise; and committed to leading industry development and establishing itself as a "National Brand". The Group has world-class safety performance and domestic-leading comprehensive operational strength, as well as extensive brand recognition and excellent brand reputation.
In 2025, the Group continuously strengthened its brand building around two directions: brand foundation management and brand communication management. In terms of brand foundation management, it researched and compiled brand building plan for the 15th Five-Year Plan period, and continuously established and improved necessary working systems and mechanisms to resolve problems relating to institutional mechanisms, resource constraints, channel development, content planning, and capability support in overseas brand communication. In terms of brand communication management, it planned and launched a brand new brand communication slogan, and simultaneously advanced the filming and production of the new official brand promotional video and brand pictures; it participated at a high level in national and important industry exhibitions, such as the 25th China International Fair for Investment and Trade and the 3rd CATA Aviation Conference; it innovatively implemented the integrated project of "National Mission + Brand Communication", and jointly produced micro-documentaries with other central state-owned enterprises to tell the stories of Chinese employees from various industries posted overseas along the "Belt and Road" routes, among which two documentaries were selected for the global image collection and online exhibition activity "Chasing the Dream of the 'Belt and Road', Youth to the Future" organized by the SASAC of the State Council; leveraging its overseas social media presence, the Group continuously amplified its brand influence around themes such as the Beijing hub, the 240-hour visa-free transit policy, and Chinese travel destinations, and planned to carry out route and product promotion activities by taking the opportunity presented by the opening and resumption of international routes, and held the Air China Theme Day activity "Accompany with Heart, Travel with Love" at the China Pavilion of the Osaka World Expo. According to the ranking list released by Xinhua News Agency, the Company ranked No. 26 in the "2025 Comprehensive List of Global Communication Power of Chinese Brands", being the only airline to be included in the list.
Market leader at the Beijing hub
In 2025, anchoring itself in the domestic cycle, the Group actively promoted hub construction in a bid to implement the national regional development strategy. The Group accelerated the hub development of Beijing Capital International Airport and Chengdu Tianfu International Airport, improved the network structure and enhanced the quality of hub operations. Air China has recorded an average of 760 scheduled flights per day at Beijing Capital International Airport.
Air China continued to focus its resources and efforts on accelerating the enhancement of hub functions, improving operation efficiency and service support standards, and continuously optimising its route network. During the Reporting Period, while increasing its investment, Air China meticulously developed competitive express route products and well-recognised express route brands. It continued to develop 13 express routes including Beijing-Shanghai, Beijing-Chengdu, Beijing-Hangzhou, Beijing-Chongqing, Beijing-Shenzhen, Beijing-Guangzhou, Beijing-Xiamen, Beijing-Urumqi, Beijing-Wuhan, Chengdu-Shenzhen, Chengdu-Hangzhou, Chengdu-Tianjin and Chongqing-Shenzhen, with a total deployment of more than 160 flights per day.
Balanced and complementary route network
In 2025, the Group proactively served the "Nation's Priorities" and the overarching strategy, fully demonstrating its strategic leading role. It unswervingly advanced its hub network strategy, continuously optimizing its route network layout around the construction of the "3+7+N" hub system. Seizing the new policy opportunities of international aviation hub construction, the Group actively leveraged its network advantages in hubs such as Beijing, Shenzhen, Shanghai, Hangzhou, Chengdu, Chongqing and Urumqi to serve the development of world-class city clusters in Beijing-Tianjin-Hebei, the Yangtze River Delta and the Guangdong-Hong Kong-Macau Greater Bay Area. It promoted the high-quality development of the Chengdu-Chongqing Dual-Economic Circle, enhanced the supporting role of western city clusters, and concentrated capacity layout and premium resources on core markets, principal bases, express routes and main routes, strengthening its control over high-value markets. Furthermore, it further deepened collaboration among Air China family carriers to achieve complementary network advantages and enhance the overall core competitiveness of Air China family carriers.
The Group continued to serve for the national "Going Global" strategy by actively promoting the resumption and launch of "Belt and Road" related routes. In 2025, the Company operated a total of 131 international and regional passenger routes and 394 domestic passenger routes, serving 46 countries and regions as well as 203 cities, comprising 68 international cities, 3 regional cities, and 132 domestic cities. The number of executed "Belt and Road" related routes reached 74, covering 32 countries, and the number of flights exceeded that of the same period in 2019. During the Reporting Period, Air China launched 8 new "Belt and Road" related routes, including Beijing-Vladivostok, Beijing-Irkutsk, Beijing-Cairo, Beijing-Tashkent, Urumqi-Tashkent, Beijing-Almaty, Hangzhou-Hanoi, and Chengdu-Almaty.
High quality customer base
In line with the Company's strategy for hub network, the Group focuses on the mainstream traveler markets of business travelers and PhoenixMiles members. It launched the 31st-anniversary complimentary products and, through the innovative delivery format of digital assets, achieved a total revenue increase of RMB37.64 million during the off-peak season. It launched the pilot "Exclusive Travel Privileges" product for VIP members to enhance the experience and stickiness of core members. As at the end of the Reporting Period, the number of "PhoenixMiles" members has exceeded 107.88 million, and revenue contributed by frequent fliers accounted for 53.59% of the Company's revenue. It promoted the full coverage of the account manager system domestically and expanded it to overseas tier-1 and tier-2 sales offices. As at the end of the Reporting Period, the total number of effective corporate customers amounted to 7,887, achieving a revenue of RMB15.71 billion, representing a year-on-year increase of 7.3%; the revenue contribution from contracted customers accounted for 18.7%, representing a year-on-year increase of 0.8 percentage points.
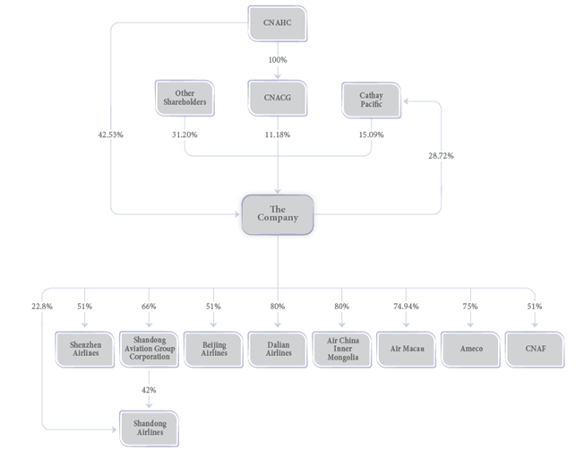
MAJOR SUBSIDIARIES AND ASSOCIATES AND THEIR OPERATING RESULTS

Notes:
1. As at the end of the Reporting Period, CNACG is a wholly-owned subsidiary of CNAHC. Accordingly, CNAHC is directly and indirectly interested in 53.71% of the shares of the Company.
2. On 28 August 2025, the sixth meeting of the seventh session of the Board of the Company considered and approved the "Resolution on the Implementation Plan for the Introduction of Strategic Investor and Capital Increase in Shenzhen Airlines", agreeing that Shenzhen Airlines to seek one investor through the Shenzhen United Property and Equity Exchange for cash financing of RMB2 billion, and the Company would concurrently increase its capital by RMB2.082 billion in cash through a non-public agreement. On 18 December 2025, the Company, Shenzhen International Total Logistics (Shenzhen) Co., Ltd., Shenzhen Kunhang Investment Partnership (Limited Partnership) and Shenzhen Airlines signed the "Capital Increase Agreement of Shenzhen Airlines Company Limited" and the "Investment Contract of Shenzhen Airlines Company Limited", completing the aforementioned capital increase. Following the capital increase, the Company's shareholding in Shenzhen Airlines remained at 51.00%. For details, please refer to the announcements of the Company dated 28 August 2025 and 18 December 2025.
3. On 28 March 2025, as considered and approved at the second meeting of the seventh session of the Board of the Company, the Company completed the capital increase in Air Macau. Following the completion of the capital increase, the Company's shareholding in Air Macau was changed to 74.94%.
4. On 6 January 2026, as considered and approved at the eleventh meeting of the seventh session of the Board of the Company, the Company's wholly-owned subsidiary, Easerich Investments Inc., commissioned a placing agent to sell approximately 1.61% equity interest (i.e. 108,080,000 shares) in Cathay Pacific held by it through block trades in the Hong Kong securities trading market. For details, please refer to the announcement of the Company dated 6 January 2026. On 8 January 2026, the Company completed the aforementioned transaction. On 24 February 2026, Cathay Pacific completed the repurchase of 643,076,181 shares of Cathay Pacific held by Qatar Airways. On 26 March 2026, Cathay Pacific cancelled such repurchased shares. As at the date of this annual report, the 1,822,436,334 shares of Cathay Pacific held by the Company accounted for 29.97% of the total share capital of Cathay Pacific of 6,081,128,038 shares.
5. The shareholding percentages of the Company's shareholders in the diagram above are data as at the end of the Reporting Period.
During the Reporting Period, the operating results of the major subsidiaries and associates of the Company were as follows:
|
|
Shenzhen Airlines |
Shandong Aviation Group Corporation |
Beijing Airlines |
Dalian Airlines |
Air China |
Air Macau |
Ameco |
CNAF |
Cathay Pacific |
|
|
|
|
|
|
|
|
|
|
|
|
Year of establishment |
1992 |
1995 |
2011 |
2011 |
2013 |
1994 |
1989 |
1994 |
1946 |
|
|
|
|
|
|
|
|
|
|
|
|
Place of domicile |
Shenzhen |
Shandong |
Beijing |
Dalian |
Inner Mongolia |
Macau |
Beijing |
Beijing |
Hong Kong |
|
|
|
|
|
|
|
|
|
|
|
|
Principal business |
Air passenger and |
Air passenger and |
Business charter |
Air passenger and |
Air passenger and |
Air passenger and air cargo services |
Repair and |
Provision of |
Air passenger and air cargo services |
|
|
|
|
|
|
|
|
|
|
|
|
Registered capital |
RMB9,351,082,184.24 |
RMB10,454,489,846.24 |
RMB1,000,000,000 |
RMB3,000,000,000 |
RMB2,000,000,000 |
MOP2,379,415,900 |
USD300,052,800 |
RMB1,127,961,864 |
6,722,856,511 shares in issue |
|
|
|
|
|
|
|
|
|
|
|
|
Percentage of shareholding by |
51% |
66% |
51% |
80% |
80% |
74.94% |
75% |
51% |
28.72% |
|
|
|
|
|
|
|
|
|
|
|
|
Revenue (RMB100 million) |
334.06 |
211.59 |
5.07 |
20.15 |
16.41 |
31.95 |
143.50 |
1.51 |
1,067.98 |
|
|
|
|
|
|
|
|
|
|
|
|
Year-on-year changes (%) |
1.02 |
3.49 |
9.74 |
2.28 |
(7.18) |
2.63 |
9.53 |
1.34 |
11.69 |
|
|
|
|
|
|
|
|
|
|
|
|
Total assets (RMB100 million) |
635.26 |
335.92 |
9.49 |
32.53 |
27.61 |
61.92 |
77.05 |
233.31 |
1,599.16 |
|
|
|
|
|
|
|
|
|
|
|
|
Profit/(loss) attributable to |
(12.44) |
(7.80) |
(1.30) |
(1.87) |
(0.25) |
(6.55) |
4.75 |
0.54 |
87.48 |
|
|
|
|
|
|
|
|
|
|
|
|
Profit/(loss) attributable to |
(28.13) |
(5.06) |
(1.29) |
(3.49) |
(0.40) |
(5.95) |
4.01 |
0.54 |
88.01 |
|
|
|
|
|
|
|
|
|
|
|
The fleet information and operating data of the major subsidiaries and associates of the Company were as follows:
|
As at the end of the Reporting Period/ |
Shenzhen Airlines |
Shandong Airlines |
Beijing Airlines* |
Dalian Airlines |
Air China |
Air Macau |
Cathay Pacific |
|
|
|
|
|
|
|
|
|
|
|
|
|
|
|
|
|
|
|
Fleet size (aircraft) |
239 (on a consolidated basis) |
139 |
6 |
13 |
11 |
23 |
237 (on a consolidated basis) |
|
|
|
|
|
|
|
|
|
|
Average age (year) |
10.66 |
11.62 |
12.95 |
12.24 |
11.30 |
9.14 |
11.8 |
|
|
|
|
|
|
|
|
|
|
ASK (100 million) |
785.72 |
491.65 |
9.13 |
44.45 |
34.44 |
72.16 |
1,406.81 |
|
|
|
|
|
|
|
|
|
|
Year-on-year changes (%) |
2.15 |
3.13 |
3.71 |
4.30 |
(2.37) |
(3.17) |
25.8 |
|
|
|
|
|
|
|
|
|
|
RPK (100 million) |
670.31 |
413.92 |
6.60 |
35.93 |
27.42 |
54.88 |
1,198.75 |
|
|
|
|
|
|
|
|
|
|
Year-on-year changes (%) |
4.99 |
3.24 |
10.28 |
7.92 |
0.71 |
(1.29) |
28.9 |
|
|
|
|
|
|
|
|
|
|
Passengers carried (10 thousand) |
4,173.08 |
2,777.40 |
59.54 |
257.53 |
204.68 |
327.90 |
2,887.1 |
|
|
|
|
|
|
|
|
|
|
Year-on-year changes (%) |
4.34 |
1.64 |
20.79 |
7.99 |
(0.55) |
2.1 |
26.5 |
|
|
|
|
|
|
|
|
|
|
Average passenger load factor (%) |
85.31 |
84.19 |
72.28 |
80.83 |
79.62 |
76.05 |
85.2 |
|
|
|
|
|
|
|
|
|
|
Year-on-year changes (ppt) |
2.31 |
0.09 |
4.31 |
2.71 |
2.43 |
1.45 |
2.0 |
|
|
|
|
|
|
|
|
|
*Note: As at the end of the Reporting Period, Beijing Airlines operated a fleet of two entrusted business jets and one self-owned business jet with an average age of 9.81 years. During the Reporting Period, in terms of business charter service, Beijing Airlines completed 197 flights, representing a year-on-year decrease of 10.86%; it completed 707.77 flying hours, representing a year-on-year decrease of 7.76%; it carried a total of 1,652 passengers, representing a year-on-year decrease of 17.56%.
OPERATIONAL PLAN
The Company has identified the following key priorities for 2026: (1) to firmly secure the base line of safe development, ensuring high-quality development with a high level of safety; (2) to enhance its value creation capability and continue the campaign to enhance operating performance through quality and efficiency enhancement; (3) to continue advancing deepened reform and stimulate vitality and momentum through innovation-driven development; (4) to continuously optimize the service system, creating a leading brand with credibility, convenience, comfort and choice; and (5) to comprehensively strengthen the Party's leadership and lead high-quality development with high-quality Party building.
OUTLOOK
Industry Landscape and Trends
1. China's Civil Aviation Serving National Development Strategies
The civil aviation industry, as a strategic sector, consistently aligns with and serves the nation's overarching development goals. The industry is accelerating the construction of aviation hubs while enhancing air transport capabilities to drive coordinated regional economic growth. Through expanding global aviation networks, it has actively established and increased flight frequencies to countries along the Belt and Road routes, facilitating enhanced connectivity and economic cooperation. The aviation sector plays a pivotal role in technological innovation, contributing to breakthroughs in indigenous technologies such as China's domestically-developed large aircraft and advancing research and innovation in aircraft maintenance and other industry-wide technological developments. This promotes deeper integration between scientific innovation and industrial applications. To meet evolving consumer demands, the industry continues to innovate its service offerings and elevate service quality standards, thereby improving the overall travel experience for passengers. Furthermore, it is actively developing a modern integrated transportation system by steadily promoting multimodal transport solutions and expanding the aviation market's service coverage.
2. China's Civil Aviation Passenger Transport Will Return to Natural Growth
The fundamental trend of China's economy stabilizing and improving in the long term remains unchanged, and China's development is still in a period of strategic opportunity. Relying on the super-sized domestic demand market formed by a population of 1.4 billion, efforts will be made to build a new development pattern with domestic circulation as the mainstay and domestic and international circulations reinforcing each other. The market potential is enormous, and the prospects for civil aviation demand are optimistic. In
2026, China's civil aviation will adhere to coordinating both domestic and international markets, vigorously serve the comprehensive expansion of domestic demand and the promotion of consumption, actively promote high-standard opening-up, and further enhance the industry's profitability level.
3. Competitive Landscape of China's Aviation Market
China's aviation market is expected to experience steady growth and continuous transformation. On the demand side, with the national economy recovering and improving, the industry's development foundation will become more solid, the domestic passenger market will grow steadily, the international passenger market will recover at a faster pace, and Chinese airlines will play a more important role in the global aviation market. On the policy side, the continuous implementation of various development policies will effectively stimulate domestic demand potential, especially in boosting household consumption, which will provide demand momentum for the subsequent development of civil aviation. On the industry side, the CAAC is advancing a series of reform measures to strengthen the foundation for industry development, enhance the international competitiveness of aviation hubs, and guide domestic airlines to adopt differentiated operations, thereby reducing homogeneous competition in the civil aviation market.
Company Development Strategy
The Group adheres to the development goal of "accelerating the development into a world-class aviation transportation group with global competitiveness". Upholding the four strategic directions of "hub network, balanced passenger-cargo development, cost leadership, and brand strategy", the Group will focus on key areas such as enhancing safety management, optimizing market layout, adjusting resource structure, upgrading products and services, driving digital innovation development, and promoting green and low-carbon development to advance its operations.
Safety management will reach a new level. With the refinement of the safety management system, flight training system, aircraft maintenance system, and operational management system, the safety control mechanism will be further improved, the efficiency of safety management continuously enhanced, and the implementation of responsibilities more clearly defined, maintaining a high-level safety operation.
Optimized market layout will create new advantages. By persistently serving national strategies and major decisions and deployments, and under the new development pattern of domestic and international dual circulation, the Group will optimize the layout of its base markets, highlight strengths and priorities, and consolidate new advantages for development. The core network structure of the "four-corner rhombus and four-pole clusters" will be further refined, and the network synergy within the Air China family carriers will be continuously deepened.
Resource structure adjustment will present a new outlook. The alignment of core resources with market characteristics will be enhanced, establishing long-term advantages in fleet development. The efficiency of flight crew and human resources allocation will be optimized, and the alignment of maintenance and investment layouts with the development layout of the principal business will be continuously strengthened.
Product and service upgrades will achieve a new level. Product and service quality will see significant improvement, with service features becoming more distinctive. An efficient and well-connected standards system will be established, enabling smoother full-process service support and more efficient service synergy across all business segments.
Digital innovation and development will enter a new stage. A sound technological innovation management system and mechanism will be in place, with the core role of innovation in the Group's development gradually strengthening. The effectiveness of innovation-driven development will become more prominent, digital transformation will achieve new breakthroughs, and the development of digital platform will make key progress.
Green and low-carbon development will demonstrate new accomplishments. The energy conservation and environmental protection management system will operate more efficiently. Pollution and carbon reduction measures will be more effective, pollution prevention achievements more substantial, carbon emissions and carbon asset management more professionalized, and participation in social welfare activities more extensive.
Management's Discussion and Analysis of
Financial Position and Operating Results
The following discussion and analysis are based on the Group's consolidated financial statements and the notes thereto prepared in accordance with the IFRS Accounting Standards and are designed to assist the readers in further understanding the information provided in this report so as to better understand the financial conditions and results of operations of the Group as a whole.
REVENUE
During the Reporting Period, the Group's revenue was RMB171,485 million, representing an increase of RMB4,786 million or 2.87% as compared with last year. Among these, air traffic revenue was RMB162,634 million, representing an increase of RMB3,431 million or 2.16% as compared with last year; other operating revenue was RMB8,851 million, representing a year-on-year increase of RMB1,355 million or 18.08%.
REVENUE CONTRIBUTED BY GEOGRAPHICAL SEGMENTS
|
|
2025 |
2024 |
|
||
|
(in RMB'000) |
Amount |
Percentage |
Amount |
Percentage |
Change |
|
|
|
|
|
|
|
|
|
|
|
|
|
|
|
Chinese Mainland |
117,457,528 |
68.50% |
118,491,369 |
71.08% |
(0.87%) |
|
|
|
|
|
|
|
|
International |
48,653,480 |
28.37% |
43,088,622 |
25.85% |
12.91% |
|
|
|
|
|
|
|
|
Hong Kong SAR, Macau SAR and Taiwan, China |
5,373,638 |
3.13% |
5,118,889 |
3.07% |
4.98% |
|
|
|
|
|
|
|
|
Total |
171,484,646 |
100.00% |
166,698,880 |
100.00% |
2.87% |
|
|
|
|
|
|
|
AIR PASSENGER REVENUE
During the Reporting Period, the Group recorded an air passenger revenue of RMB154,856 million, representing an increase of RMB3,067 million over the previous year. Among the air passenger revenue, the increase of capacity contributed an increase of RMB4,918 million in the revenue, and the increase of passenger load factor led to an increase of RMB3,978 million in the revenue, while the decrease of passenger yield resulted in a decrease in revenue of RMB5,829 million. The Group's capacity, passenger load factor and yield per RPK in 2025 are as follows:
|
|
2025 |
2024 |
Change |
|
|
|
|
|
|
|
|
|
|
|
ASK (million) |
367,641.22 |
356,103.62 |
3.24% |
|
|
|
|
|
|
Passenger load factor |
81.88% |
79.85% |
2.03 ppt |
|
|
|
|
|
|
Yield per RPK (RMB) |
0.5144 |
0.5338 |
(3.63%) |
|
|
|
|
|
AIR PASSENGER REVENUE CONTRIBUTED BY GEOGRAPHICAL SEGMENTS
|
|
2025 |
2024 |
|
||
|
(in RMB'000) |
Amount |
Percentage |
Amount |
Percentage |
Change |
|
|
|
|
|
|
|
|
|
|
|
|
|
|
|
Chinese Mainland |
107,036,024 |
69.12% |
109,504,532 |
72.14% |
(2.25%) |
|
|
|
|
|
|
|
|
International |
42,668,978 |
27.55% |
37,385,320 |
24.63% |
14.13% |
|
|
|
|
|
|
|
|
Hong Kong SAR, Macau SAR and Taiwan, China |
5,150,777 |
3.33% |
4,898,820 |
3.23% |
5.14% |
|
|
|
|
|
|
|
|
Total |
154,855,779 |
100.00% |
151,788,672 |
100.00% |
2.02% |
|
|
|
|
|
|
|
AIR CARGO AND MAIL REVENUE
During the Reporting Period, the Group's air cargo and mail revenue was RMB7,778 million, representing an increase of RMB364 million as compared with last year. Among them, the increase of capacity contributed an increase of RMB179 million in the revenue, while the increase of cargo and mail load factor resulted in an increase in revenue of RMB319 million, and the decrease of yield of cargo and mail resulted in a decrease of RMB134 million in the revenue. The capacity, cargo and mail load factor and yield per RFTK in 2025 are as follows:
|
|
2025 |
2024 |
Change |
|
|
|
|
|
|
|
|
|
|
|
Available freight tonne kilometres (million) |
12,934.82 |
12,629.76 |
2.42% |
|
|
|
|
|
|
Cargo and mail load factor |
39.05% |
37.47% |
1.58 ppt |
|
|
|
|
|
|
Yield per RFTK (RMB) |
1.5399 |
1.5665 |
(1.70%) |
|
|
|
|
|
AIR CARGO AND MAIL REVENUE CONTRIBUTED BY GEOGRAPHICAL SEGMENTS
|
|
2025 |
2024 |
|
||
|
(in RMB'000) |
Amount |
Percentage |
Amount |
Percentage |
Change |
|
|
|
|
|
|
|
|
|
|
|
|
|
|
|
Chinese Mainland |
1,571,017 |
20.20% |
1,490,484 |
20.10% |
5.40% |
|
|
|
|
|
|
|
|
International |
5,984,503 |
76.94% |
5,703,302 |
76.93% |
4.93% |
|
|
|
|
|
|
|
|
Hong Kong SAR, Macau SAR and Taiwan, China |
222,860 |
2.86% |
220,069 |
2.97% |
1.27% |
|
|
|
|
|
|
|
|
Total |
7,778,380 |
100.00% |
7,413,855 |
100.00% |
4.92% |
|
|
|
|
|
|
|
OPERATING EXPENSES
During the Reporting Period, the Group's operating expenses were RMB177,143 million, representing an increase of 3.11% from RMB171,801 million of last year. The breakdown of the operating expenses is set out below:
|
|
2025 |
2024 |
|
||
|
(in RMB'000) |
Amount |
Percentage |
Amount |
Percentage |
Change |
|
|
|
|
|
|
|
|
|
|
|
|
|
|
|
Jet fuel costs |
50,041,444 |
28.25% |
53,720,436 |
31.27% |
(6.85%) |
|
|
|
|
|
|
|
|
Take-off, landing and depot charges |
21,967,914 |
12.40% |
20,915,459 |
12.18% |
5.03% |
|
|
|
|
|
|
|
|
Depreciation and amortisation |
30,717,739 |
17.34% |
29,102,968 |
16.94% |
5.55% |
|
|
|
|
|
|
|
|
Aircraft maintenance, repair and overhaul costs |
14,813,651 |
8.36% |
12,848,288 |
7.48% |
15.30% |
|
|
|
|
|
|
|
|
Employee compensation costs |
37,047,474 |
20.91% |
34,268,745 |
19.95% |
8.11% |
|
|
|
|
|
|
|
|
Air catering charges |
4,505,386 |
2.54% |
4,165,874 |
2.42% |
8.15% |
|
|
|
|
|
|
|
|
Selling and marketing expenses |
4,918,115 |
2.78% |
4,695,760 |
2.73% |
4.74% |
|
|
|
|
|
|
|
|
General and administrative expenses |
1,922,452 |
1.09% |
1,872,201 |
1.09% |
2.68% |
|
|
|
|
|
|
|
|
Others |
11,208,968 |
6.33% |
10,210,858 |
5.94% |
9.77% |
|
|
|
|
|
|
|
|
Total |
177,143,143 |
100.00% |
171,800,589 |
100.00% |
3.11% |
|
|
|
|
|
|
|
• Jet fuel costs decreased by RMB3,679 million on a year-on-year basis, mainly due to the combined effect of the decrease in the prices of jet fuel and increase in the consumption of jet fuel.
• Take-off, landing and depot charges increased by RMB1,052 million on a year-on-year basis, mainly due to the year-on-year increase in the number of take-offs and landings.
• Depreciation and amortisation expenses increased by RMB1,615 million on a year-on-year basis, mainly due to the expansion of fleet as well as the year-on-year increase in flying hours.
• Aircraft maintenance, repair and overhaul costs increased by RMB1,965 million on a year-on-year basis, mainly due to the year-on-year increase in flying hours and the increase in business volume of the subsidiaries engaged in repair business.
• Employee compensation costs increased by RMB2,779 million on a year-on-year basis, mainly due to the year-on-year increase in flight hour fees.
• Air catering charges increased by RMB340 million on a year-on-year basis, mainly due to the increase in the number of passengers.
• Selling and marketing expenses increased by RMB222 million on a year-on-year basis, mainly due to the increase in booking fees resulting from the increase in the number of passengers.
• Other operating expenses mainly included aircraft and engine operating lease expenses, civil aviation development fund and non-above-mentioned ordinary expenses arising from the core air traffic business, which increased by RMB998 million on a year-on-year basis, mainly due to the increase in the investment in production and operation.
For details of the goodwill impairment for the Reporting Period, please refer to note 20 to the financial statements of this annual report.
FINANCE INCOME, FINANCE COSTS AND NET EXCHANGE LOSSES
During the Reporting Period, the Group recorded a finance income of RMB569 million, representing a year-on-year increase of RMB48 million or 9.12%; and incurred finance costs (excluding the capitalised portion) of RMB5,553 million, representing a year-on-year decrease of RMB846 million or 13.22%. During the Reporting Period, the Group recorded net exchange gains of RMB328 million contrasting with net exchange losses of RMB760 million for last year.
SHARE OF RESULTS OF ASSOCIATES AND JOINT VENTURES
During the Reporting Period, the net gain from the Group's share of results of its associates and joint ventures was RMB3,426 million, representing an increase of RMB606 million from the previous year. Among them, during the Reporting Period, the Group recognised a gain on investment of Cathay Pacific of RMB2,998 million, representing a year-on-year increase of RMB499 million.
MATERIAL ACQUISITIONS AND DISPOSALS
The Company did not make any material acquisitions and disposals of subsidiaries, associates or joint ventures during the Reporting Period.
ASSETS STRUCTURE ANALYSIS
As at the end of the Reporting Period, the total assets of the Group were RMB343,010 million, representing a decrease of 0.79% from that of 31 December 2024, among which, current assets accounted for RMB34,803 million or 10.15% of the total assets, while non-current assets accounted for RMB308,207 million or 89.85% of the total assets.
Among the current assets, cash and cash equivalents were RMB14,295 million, accounting for 41.07% of the current assets and representing a decrease of 32.05% from that as at 31 December 2024, which was mainly due to flexible adjustment of funds according to the capital arrangements.
Among the non-current assets, the aggregated book value of property, plant and equipment and right-of-use assets as at the end of the Reporting Period amounted to RMB249,032 million, accounting for 80.80% of the non-current assets and representing an increase of 3.33% from that as at 31 December 2024.
ASSET MORTGAGE/PLEDGE
As of 31 December 2025, the Group, pursuant to certain bank loans agreements, had secured aircraft and buildings with an aggregated book value of approximately RMB4,539 million (RMB3,826 million as at 31 December 2024) and land use rights with book value of approximately RMB23 million (RMB23 million as at 31 December 2024). Meanwhile, the Group had monetary capital with restricted ownership of approximately RMB1,564 million (approximately RMB1,428 million as at 31 December 2024), which were mainly statutory reserves deposited in the People's Bank of China, pledged bank deposits, security deposits and time deposits with a maturity of more than three months.
CAPITAL EXPENDITURE
In 2025, the Group's capital expenditure totalled RMB23,754 million, of which the total investment in aircraft was RMB16,310 million, mainly including procurement of aircraft and engines, aircraft modifications, flight simulators, etc. The cash component for the long-term investments amounted to RMB4,830 million, including capital injection projects for Shenzhen Airlines, Air Macau, Air China Inner Mongolia and Sichuan Airlines. Other capital expenditure investment amounted to RMB2,614 million, mainly including infrastructure construction, IT system construction, ground equipment procurement, etc.
EQUITY INVESTMENT
As at the end of the Reporting Period, the Group's equity investment in its associates amounted to RMB15,788 million, representing an increase of 7.89% from that of 31 December 2024, mainly due to the effect of recognising the share of gains of associates and other comprehensive income during the year. Among this, the balance of the equity investment of the Group in Cathay Pacific amounted to RMB15,353 million.
As at the end of the Reporting Period, the Group's equity investment in its joint ventures was RMB2,645 million, representing an increase of 9.12% from that as at 31 December 2024, mainly due to new investments made and recognition of the share of investment gains of joint ventures during the Reporting Period.
DEBT STRUCTURE ANALYSIS
At the end of the Reporting Period, the Group's total liabilities were RMB303,816 million, representing a decrease of 0.33% from that as at 31 December 2024. Among them, current liabilities amounted to RMB117,292 million, accounting for 38.61% of the total liabilities; and non-current liabilities amounted to RMB186,524 million, accounting for 61.39% of the total liabilities.
Among the current liabilities, interest-bearing debts (including interest-bearing borrowings and lease liabilities, and others) amounted to RMB66,260 million, representing a decrease of 27.99% from that as at 31 December 2024. Among the non-current liabilities, interest-bearing debts (including interest-bearing borrowings and lease liabilities) amounted to RMB162,060 million, representing an increase of 12.56% from that as at 31 December 2024.
Details of interest-bearing debts of the Group categorised by currency are set out below:
|
|
31 December 2025 |
31 December 2024 |
|
||
|
(in RMB'000) |
Amount |
Percentage |
Amount |
Percentage |
Change |
|
|
|
|
|
|
|
|
|
|
|
|
|
|
|
RMB |
204,117,822 |
89.40% |
205,662,318 |
87.15% |
(0.75%) |
|
|
|
|
|
|
|
|
US dollars |
23,835,123 |
10.44% |
29,874,295 |
12.66% |
(20.22%) |
|
|
|
|
|
|
|
|
Others |
366,592 |
0.16% |
443,893 |
0.19% |
(17.41%) |
|
|
|
|
|
|
|
|
Total |
228,319,537 |
100.00% |
235,980,506 |
100.00% |
(3.25%) |
|
|
|
|
|
|
|
Details of the interest-bearing borrowings at fixed rates and floating rates of the Group (including the range of interest rates) are set out in note 35 to the financial statements of this annual report.
As at 31 December 2025, the Group did not use financial instruments for hedging purposes.
CAPITAL COMMITMENTS
The Group's capital commitments, which mainly consisted of the expenditure in the next few years for purchasing certain number of aircraft and related equipment, increased by 14.44% from RMB95,175 million as at 31 December 2024 to RMB108,917 million as at 31 December 2025. The investment commitments mainly represented the investment agreements entered into, amounted to RMB237 million as at 31 December 2025, as compared to RMB313 million as at 31 December 2024. The Company plans to finance the above payments by internal and external resources.
GEARING RATIO
As at the end of the Reporting Period, the Group's gearing ratio (total liabilities divided by total assets) was 88.57%, representing an increase of 0.41 percentage points from that of 31 December 2024.
WORKING CAPITAL AND ITS SOURCES
At the end of the Reporting Period, the Group's net current liabilities (current liabilities minus current assets) were RMB82,489 million, representing a decrease of RMB14,434 million from that as at 31 December 2024. Based on the structure of current assets and current liabilities, the Group's current ratio (current assets divided by current liabilities) was 0.30, remaining unchanged as compared to that as at 31 December 2024.
The Group meets its working capital needs mainly through its operating activities and external financing activities. During the Reporting Period, the Group's net cash inflow from operating activities was RMB36,374 million, representing an increase of RMB8,390 million from that in 2024, mainly due to the impact of the year-on-year increase in sales revenue. Net cash outflow from investing activities was RMB15,082 million, representing a decrease of RMB2,781 million from that of 2024, mainly due to the year-on-year decrease in advance payments for aircraft and flight equipment. Net cash outflow arising from financing activities amounted to RMB27,980 million, representing an increase of RMB23,984 million from that of 2024, mainly due to the year-on-year increase in repayment of borrowings and bonds.
The Group has obtained bank facilities granted by several banks in China, which are sufficient to meet the demands on working capital and future capital commitments.
Details of the financial risk management objectives and policies of the Group are set out in note 43 to the financial statements of this annual report.
RISK FACTORS
1. Risks of External Environment
Market Fluctuation
As China's economy maintained steady growth and residents' income increased steadily, the likelihood of fluctuations in the domestic market was relatively low. With the accelerated changes in the international landscape, external risks, challenges and uncertainties increased significantly, and certain international markets were exposed to some degree of volatility risk. Based on the characteristics of the new development stage, the Group will fully, precisely and comprehensively implement the new development philosophy, coordinate development and safety, and take the initiative to contribute to and integrate with the new development paradigm. Seizing the development opportunities in the industry, the Group will further develop its domestic route network and actively expand into emerging international markets, in a bid to proactively adapt to the rapidly changing market environment.
Oil Price Fluctuation
Jet fuel is one of the main operating costs of the Group. The performance of the Group is affected to a certain extent by fluctuations in jet fuel prices. During the Reporting Period, with other variables remaining unchanged, if the average price of the jet fuel rises or falls by 5%, the Group's jet fuel costs will rise or fall by approximately RMB2.502 billion. The collection of fuel surcharges has relieved the Company's jet fuel cost pressure to a certain extent.
Exchange Rate Fluctuation
Certain assets and liabilities of the Group are denominated in US dollar. Certain international income and expenses of the Group are also denominated in currencies other than RMB. Assuming that the risk variables other than the exchange rate stay unchanged, the appreciation or depreciation of RMB against US dollar by 1% due to the changes in the exchange rate will result in the increase or decrease in the Group's net profit and shareholders' equity as at 31 December 2025 by RMB140 million. As at 31 December 2025, the Group had no foreign exchange hedging instruments.
For further details of currency risk and response measures, please refer to note 43 to the financial statements of this annual report.
2. Risks of Competition
Industry competition
During the Reporting Period, the Company still faced considerable competitive pressure within the industry. In respect of the domestic market, as there was no significant reduction in the number of market participants, against the backdrop of intensified competition from high-speed railway and changes in passenger structure, homogeneous competition still existed. In respect of the international market, the new routes of domestic airlines were mainly concentrated in destinations such as Central Asia, Western Asia and Europe, resulting in intensified competition in certain regions within a short period of time. Adhering to its hub network strategy, the Company will spare no efforts in building international aviation hubs in Beijing and Chengdu, realising differentiated development from other market competitors. Main routes and express routes will be launched centering on hubs as well as principal bases and markets with a view to strengthening core market competitiveness with high-quality products, services and travel experiences.
Alternative competition
With the increasing density of China's high-speed railway network, passengers on existing short-and medium-haul routes have gradually shifted to high-speed rail, which posed challenges to the civil aviation industry. At the same time, the extensive transport network of high-speed rail has also provided civil aviation with more punctual and efficient feeder traffic for medium- and long-haul routes, while more and more passengers chose the air-rail intermodal transport. Looking forward, leveraging the enhanced cooperation and competition between civil aviation and high-speed railway with complementary advantages, the integrated development of the air-rail intermodal transport will accelerate the construction of a modern comprehensive transportation system.
Corporate Governance Report
MEMBERS OF THE SEVENTH SESSION OF THE BOARD
Mr. Liu Tiexiang
Mr. Qu Guangji
Mr. Cui Xiaofeng
Mr. Patrick Healy
Mr. Xiao Peng
Mr. Xu Niansha
Mr. He Yun
Ms. Winnie Tam Wan-chi
Mr. Gao Chunlei
With the vision of becoming "the world's leading airline", the Company remains committed to the mission of "put safety first, serve passengers with credibility, convenience, comfort and choice, maintain stable development, help employees achieve success and fulfill corporate responsibilities", advocates the values of "people-oriented, accountable, excelling efforts and enjoyable flights" and positions the brand as "professional and reliable with both international quality and Chinese temperament". All Directors actively promote the implementation of our corporate culture while diligently performing their duties in strict compliance with the relevant laws and regulations, the listing rules of the stock exchanges where the shares of the Company are listed and the Articles of Association, ensuring that the Company's development strategy as well as its corporate culture and principles maintain a high level of integration.
The Company is committed to continuously enhancing the level of its corporate governance so as to ensure greater accountability and transparency of the Group and deliver long-term return to its shareholders. The Company has complied with the code provisions as set out in the Corporate Governance Code in Appendix C1 to the Listing Rules (the "Code") during the Reporting Period. The Company has established a corporate governance system in accordance with the requirements of the corporate governance policy stipulated in the Code. The Company's corporate governance practices are summarized and discussed below.
BOARD OF DIRECTORS
Governance Structure
As at the end of the Reporting Period, the structure of the Board and each special committee is set out as follows:

As at the end of the Reporting Period, the seventh session of the Board comprised nine Directors, four of whom were independent non-executive Directors.
The following is the attendance records of Directors at the shareholders' meetings, Board meetings and special committee meetings in person during the Reporting Period:
|
|
Number of meetings attended in person/should be attended |
||||||
|
|
Shareholders' Meeting |
Board |
Audit and Risk Management Committee |
Nomination Committee |
Remuneration and Appraisal Committee |
Strategy and Investment Committee |
Aviation |
|
|
|
|
|
|
|
|
|
|
|
|
|
|
|
|
|
|
|
Executive Directors |
|
|
|
|
|
|
|
|
|
|
|
|
|
|
|
|
|
Mr. Liu Tiexiang |
1/1 |
2/2 |
- |
- |
- |
1/1 |
1/1 |
|
|
|
|
|
|
|
|
|
|
Mr. Ma Chongxian |
2/2 |
7/9 |
- |
3/3 |
- |
2/3 |
1/1 |
|
|
|
|
|
|
|
|
|
|
Mr. Wang Mingyuan |
3/4 |
11/12 |
- |
- |
- |
- |
2/2 |
|
|
|
|
|
|
|
|
|
|
Non-executive Directors |
|
|
|
|
|
|
|
|
|
|
|
|
|
|
|
|
|
Mr. Cui Xiaofeng |
3/4 |
11/12 |
- |
- |
- |
- |
- |
|
|
|
|
|
|
|
|
|
|
Mr. Patrick Healy |
3/4 |
9/12 |
- |
- |
- |
- |
- |
|
|
|
|
|
|
|
|
|
|
Employee Representative Director |
|
|
|
|
|
|
|
|
|
|
|
|
|
|
|
|
|
Mr. Xiao Peng |
0/4 |
8/12 |
- |
- |
- |
- |
- |
|
|
|
|
|
|
|
|
|
|
Independent Non-executive Directors |
|
|
|
|
|
|
|
|
|
|
|
|
|
|
|
|
|
Mr. Xu Niansha |
3/3 |
10/10 |
7/8 |
- |
4/4 |
3/3 |
2/2 |
|
|
|
|
|
|
|
|
|
|
Mr. He Yun |
4/4 |
11/12 |
8/9 |
3/3 |
4/5 |
2/3 |
- |
|
|
|
|
|
|
|
|
|
|
Ms. Winnie Tam Wan-chi |
3/4 |
11/12 |
8/9 |
2/2 |
- |
- |
- |
|
|
|
|
|
|
|
|
|
|
Mr. Gao Chunlei |
3/3 |
9/10 |
7/8 |
2/2 |
4/4 |
- |
- |
|
|
|
|
|
|
|
|
|
|
Mr. Xu Junxin |
1/1 |
1/1 |
- |
- |
1/1 |
1/1 |
- |
|
|
|
|
|
|
|
|
|
Notes: 1. On 25 February 2025, the Company convened the 2025 first extraordinary general meeting, and elected Mr. Ma Chongxian, Mr. Wang Mingyuan, Mr. Cui Xiaofeng, Mr. Patrick Healy, Mr. Xu Niansha, Mr. He Yun, Ms. Winnie Tam Wan-chi and Mr. Gao Chunlei as members of the seventh session of the Board. The thirteenth meeting of the third session of the employee representatives congress elected Mr. Xiao Peng as the employee representative Director of the Company.
2. On 10 October 2025, the Company convened the 2025 second extraordinary shareholders' meeting, and elected Mr. Liu Tiexiang as an executive Director of the Company.
During the Reporting Period, the number of Board meetings held, the convening procedures, record keeping, meeting protocols and related matters were in full compliance with the relevant code provisions of the Code. The attendance records demonstrate that all Directors have diligently discharged their duties and are committed to making contributions to the interests of the Company and its shareholders as a whole.
The Responsibilities of the Board
The Board is accountable to the shareholders' meeting and exercises the power according to the Articles of Association and the "Rules and Procedures of the Board". Pursuant to the Articles of Association, the main responsibilities of the Board include: (1) to formulate the Company's development strategy and planning; (2) to determine the Company's business plans and investment proposals; (3) to formulate the Company's preliminary and final annual financial budgets; (4) to formulate the Company's profit distribution proposals and loss recovery proposals; (5) to determine the establishment of the Company's internal management bodies; (6) to determine the appointment or dismissal of the President of the Company, the Secretary to the Board and other senior management personnel, as well as appraise them and determine their remuneration, rewards and punishments; based on the nomination of the President, to appoint or dismiss the Vice President, the Chief Accountant, the Chief Pilot, the General Counsel and other senior management personnel of the Company, as well as appraise them and determine their remuneration, rewards and punishments; and (7) to establish and improve internal supervision and management and risk control systems, strengthen internal compliance management, determine the Company's risk management system, internal control system, accountability system for illegal operations and investments, and compliance management system, and to overall monitor and evaluate the Company's risk management, internal control and legal compliance management systems and their effective implementation, etc.
The Board shall be responsible for performing the following corporate governance duties: (1) to develop and review the Company's policies and practices on corporate governance, and provide recommendations; (2) to review and monitor the training and continuous professional development of the Directors and senior management; (3) to review and monitor the Company's policies and practices on compliance with legal and regulatory requirements; (4) to develop, review and monitor the code of conduct and compliance manual applicable to employees and Directors; and (5) to review the Company's compliance with the Corporate Governance Code and the disclosure in the Corporate Governance Report. During the Reporting Period, the Board actively performed the corporate governance duties, please refer to the disclosure in this Corporate Governance Report for details of the implementation in this regard.
The Board has independent access to the senior management personnel for enquiries in relation to the Company's management. The Board has established special committees to provide support to the Board in its decision-making process. For details, please refer to the section headed "Special Committees of the Board" below.
Procedure of Board Meeting
Board meetings are held regularly throughout the year and the regular meetings generally include annual meeting, interim meeting and meetings for the first and third quarters. The Board formulates meeting plans on an annual basis, which mainly include matters such as the time and venue of the Board meeting as well as routine proposals such as review of financial reports, such plans will be informed to all Directors at the beginning of the year.
Board meetings shall be convened by the Chairman and a notice of 14 days shall be given to all Directors before each meeting. The Directors may attend in person or through other electronic means of communication. If an extraordinary Board meeting is proposed to be convened, the Chairman of the Board shall issue a notice of the extraordinary Board meeting within 10 days from the receipt of the proposal(s). The relevant documents of the meeting shall be given to all Directors at least three days in advance.
For the purpose of considering resolutions or matters during Board meetings, the Directors may arrange senior management, the persons-in-charge of the relevant departments of the Company and experts to attend the meetings as necessary to interpret, answer queries or provide advisory opinions on the resolutions involved. The General Counsel shall attend any Board meeting that involves legal affairs to be considered and provide legal advice.
The Secretary to the Board shall be responsible for the communications and liaison with all Directors from the time when the notice is served to the commencement of the meeting, and shall provide in a timely manner the necessary information to the Directors to facilitate their decision-making on matters set out in the agenda. All Directors shall have access to the Secretary to the Board. Under the leadership of the Board and the Chairman, the Secretary to the Board shall take the initiative to keep himself or herself abreast of the implementation progress of the Board resolutions, and report to and advise the Board and the Chairman in a timely manner on major issues arising in the course of implementation. Minutes of Board meetings shall be kept by the Secretary to the Board and made available for inspection by any Director at any time.
Election of Directors
Except for the employee representative Director, Directors are elected by the shareholders' meeting of the Company, whereas the employee representative Director is elected or dismissed by the employee representatives congress of the Company. Directors shall serve a term of three years, and are eligible for re-election and re-appointment upon expiry of their terms of office.
Chairman and President
The Chairman shall be elected and dismissed by a simple majority of the Directors. The term of office of the Chairman shall be three years, and the Chairman is eligible for re-election and re-appointment upon expiry of the term. The Chairman is responsible for leading the Board and ensuring the Board's efficient operation and that all major and relevant issues are discussed by the Board in a prompt and constructive manner.
The Company has a President who shall be appointed or dismissed by the Board. The President is authorized to oversee the Company's business, implement various strategies and be responsible for the Company's daily operation to attain overall commercial goals.
During the Reporting Period and as at the date of this annual report, the Chairman and President of the Company are held by different persons. For details, please refer to the section headed "Changes in Shareholdings and Remuneration of the Existing and Resigned Directors and Senior Management during the Reporting Period" of this report.
Mechanism for the Board to Obtain Independent Opinions
The Company understands that independent opinions for the Board are critical to good corporate governance and effective operation. The Board has established a mechanism to ensure the Board can obtain independent opinions when necessary, so as to enhance the objectivity and effectiveness of decision making. Moreover, the Board reviews the implementation and effectiveness of the following mechanisms annually:
1. The composition of the Board shall comply with the requirements of the Listing Rules that the Board must comprise at least three independent non-executive Directors and the so appointed independent non-executive Directors must account for at least one-third of the Board;
2. Independent non-executive Directors must receive appraisals on independence, qualifications and ability when appointed, and regular assessments on the aforementioned matters shall be conducted after appointment. Each independent non-executive Director must promptly notify the Company regarding any changes in circumstances that may affect their independence;
3. The Board receives the performance report by independent non-executive Directors annually, evaluates the time spent by independent non-executive Directors on the affairs of the Company and their independent opinions expressed during the year;
4. All Directors shall have the right to request further information from the management on the matters under discussion at the Board meetings. In order to facilitate the Directors in discharging their duties, the Directors may seek the assistance of the Company Secretary and external independent professional advice when necessary while the relevant expenses shall be borne by the Company;
5. Directors (including independent non-executive Directors) having material interest in any contract, transaction or arrangement shall abstain from voting and shall not be counted in a quorum for any Board meetings approving such matters; and
6. The Chairman shall hold meetings at least annually with independent non-executive Directors without the presence of other Directors.
Board Diversity Policy
The Directors have extensive expertise and experience in the fields of aviation, finance, law and financial management and provide substantial support for the scientific and effective decision-making of the Board. The Board has adopted the "Board Diversity Policy", which sets out the approach of the Company towards achieving diversity of the Board.
• The Company takes into consideration a number of factors, including but not limited to professional experience and qualifications, cultural and educational background, skills, industry knowledge and reputation, knowledge of the laws and regulations applicable to the Company, gender, age, language skills and length of service, with a view to building a diversified and inclusive Board. Members of the Board shall not be of a single gender. The Nomination Committee shall take into overall consideration of the abovementioned factors and actual situations such as business operation, development and strategy of the Company in reviewing the structure and composition of the Board and making recommendations to the Board on the appointment, re-appointment and succession of Directors.
• In determining the optimal composition of the Board, the Company will, where practicable, strike an appropriate balance among these factors. For the appointment of Directors, the above factors shall be considered on a case-by-case basis in light of the actual circumstances of the Company and its business operations, development and strategies. Appointment of the members of the Board should be made based on merits and the contributions that the individual is expected to bring to the Board with due regard for the benefits of diversity in the Board. The Board is structured to include more external Directors than internal Directors, and the members of the Board include one Chairman, one Vice Chairman, one
full-time deputy secretary of the Party Committee serving as Non-executive Director, one equity Director, one employee representative Director and four independent Directors. Among the four independent Directors, at least one possesses extensive experience in accounting or relevant financial management areas or holds the appropriate professional qualifications, and other Directors possess extensive experience in the aviation, legal and management areas to facilitate scientific decision-making of the Board. At least one female Director shall be appointed to the Board of the Company (On 25 February 2022, the Company appointed Ms. Winnie Tam Wan-chi as an independent non-executive Director of the Company). In terms of Board succession, the Company will continue to focus on gender diversity in recruitment to reserve potential Board successors for the future.
• The Nomination Committee shall monitor the implementation of the Board Diversity Policy on an ongoing basis, and review this policy as appropriate.
Directors' Training and Continuous Professional Development
The management of the Company provides Directors with appropriate and sufficient information in a timely manner so as to update them with the latest developments of the Company and facilitate their discharge of duties.
The Company provides orientation activities for newly appointed Directors and provides induction materials to help them familiarize themselves with the Group's management, business and governance practices. The Company also encourages its Directors to participate in seminars and courses conducted by recognized institutions so as to ensure that they constantly improve their skills and are aware of the latest developments or changes in laws and regulations, the Listing Rules and the Code with which they are required to comply in discharging their duties.
The Directors confirmed that they have complied with code provision C.1.4 of the Code in relation to the training of Directors. All Directors have participated in continuing professional development by attending trainings and courses or reading relevant materials to broaden their knowledge base and sharpen their skills, and have provided their training records to the Company.
|
Training for Directors during the Reporting Period |
Category Notes |
|
|
|
|
|
|
|
Executive Directors |
|
|
|
|
|
Mr. Liu Tiexiang (Chairman) (Appointed on 10 October 2025) |
a |
|
|
|
|
Mr. Ma Chongxian (Ceased to act on 10 October 2025) |
a, b |
|
|
|
|
Mr. Wang Mingyuan (Ceased to act on 5 March 2026) |
a, b |
|
|
|
|
Non-executive Directors |
|
|
|
|
|
Mr. Cui Xiaofeng |
a, b |
|
|
|
|
Mr. Patrick Healy |
a, b |
|
|
|
|
Employee Representative Director |
|
|
|
|
|
Mr. Xiao Peng |
a |
|
|
|
|
Independent Non-executive Directors |
|
|
|
|
|
Mr. Xu Niansha (Appointed on 25 February 2025) |
a, b |
|
|
|
|
Mr. He Yun |
a, b |
|
|
|
|
Ms. Winnie Tam Wan-chi |
a, b |
|
|
|
|
Mr. Gao Chunlei (Appointed on 25 February 2025) |
a, b |
|
|
|
|
Mr. Xu Junxin (Ceased to act on 25 February 2025) |
b |
|
|
|
Notes:
a. Trainings on the responsibilities of the Directors provided by the Company's legal advisers, and the information about the latest laws and regulations and regulatory developments in the domestic and overseas capital markets prepared by the Company on a regular basis for the Directors to study by themselves.
b. Special trainings provided by the regulatory authorities.
Mr. Xu Niansha and Mr. Gao Chunlei were appointed as independent non-executive Directors of the Company on 25 February 2025. They have obtained the legal advice required under Rule 3.09D of the Listing Rules on 13 February 2025, and each of them confirmed that he understands his obligations as a director of a listed issuer under the Listing Rules.
Mr. Liu Tiexiang was appointed as an executive Director of the Company on 10 October 2025. He has obtained the legal advice required under Rule 3.09D of the Listing Rules on 9 October 2025, and confirmed that he understands his obligations as a director of a listed issuer under the Listing Rules.
Biographical Details and Other Information of Directors
The list of Directors and their respective roles on the Board and special committees under the Board are set out in this annual report and published on the websites of the Company and Hong Kong Stock Exchange. For biographical details of the Directors, please refer to the section headed "Profile of Directors and Senior Management" of this annual report.
On 5 September 2005, the Company formulated and adopted the Model Code for Securities Transactions on terms no less exacting than the required standards of the Model Code, which was subsequently amended on 19 March 2007 and 4 December 2009. In December 2025, the Company formulated and adopted the "Management Provisions on Changes in Shareholdings of Directors and Senior Management" on terms no less exacting than the Model Code, and repealed the Model Code for Securities Transactions. The code of the Company also applies to the relevant employees. After making specific enquiries, the Company confirmed that each Director had complied with the required standards of the Model Code set out in Appendix C3 to the Listing Rules and the Company's code of conduct throughout their term of office during the Reporting Period, and each Supervisor had complied with the required standards of the Model Code set out in Appendix C3 to the Listing Rules and the Company's code of conduct from the beginning of the Reporting Period to 24 June 2025.
The four independent non-executive Directors of the seventh session of the Board of the Company as at the end of the Reporting Period, namely, Mr. Xu Niansha, Mr. He Yun, Ms. Winnie Tam Wan-chi, and Mr. Gao Chunlei, have confirmed their independence upon their election. The Company had also received from those independent non-executive Directors the annual statements concerning their independence in which their independent status was re-confirmed. The Company considers all independent non-executive Directors still possess the independence as defined in Rule 3.13 of the Listing Rules.
Besides the working relationships in the Company, there are no financial, business, family relationship or other material/relevant relationships among the Directors and senior management.
The Company has purchased liability insurance for the Directors and senior management.
SPECIAL COMMITTEES OF THE BOARD
Audit and Risk Management Committee (the Supervision Committee)
As at the end of the Reporting Period, the Audit and Risk Management Committee (the Supervision Committee) of the seventh session of the Board comprised independent non-executive Directors, namely Mr. Gao Chunlei, Mr. Xu Niansha, Mr. He Yun and Ms. Winnie Tam Wan-chi, with Mr. Gao Chunlei serving as the chairman of the committee.
The primary duties of the Audit and Risk Management Committee (the Supervision Committee) include: (1) responsible for appointing, dismissing, supervising and evaluating the work related to external audit, including but not limited to proposing the appointment, re-appointment and dismissal of external auditors to the Board, approving the remuneration and terms of engagement of the external auditors pursuant to relevant authorization, and handling any issues related to the resignation or dismissal of the external auditors; (2) guiding, supervising and evaluating the Company's internal audit work and coordinating the internal and external audit work; (3) reviewing the Company's financial information and its disclosures, including but not limited to reviewing the financial information in the Company's financial reports and periodic reports, and providing opinions on the truthfulness, accuracy and completeness of the reports; (4) guiding, supervising and evaluating the risk management, internal control and compliance management-related work, including but not limited to assessing the effectiveness and implementation of the Company's financial controls, risk management, internal control, compliance management, accountability system for non-compliant operations and investments, and related policies; (5) exercising the powers of the Supervisory Committee stipulated in the Company Law; (6) other work, including but not limited to establishing and inspecting the whistle-blowing policies and systems; and (7) other matters as provided by laws, administrative regulations, regulatory authorities, listing rules of the exchanges where the Company is listed, and the Articles of Association, and as authorized by the Board of the Company, and other matters involved in laws, regulations and relevant rules of the listing exchanges.
The main work of the Audit and Risk Management Committee (the Supervision Committee) during the Reporting Period includes:
|
Date of the meeting |
Subject of the meeting |
Other performance of duties |
|
|
|
|
|
|
|
|
|
7 January 2025 |
The twenty-third meeting of the Audit and Risk Management Committee (the Supervision Committee) of the sixth session of the Board was held to consider the 2025 investment plan, the 2025 financial budget, and the use of proceeds from the issuance to specific investors to replace self-raised funds. |
The committee received the report on the rectification of problems in the financial final accounts approval, arrangements for financial final accounts work, the implementation of Board resolutions and authorized matters, and the implementation of opinions and suggestions from external directors. |
|
|
|
|
|
25 February 2025 |
The first meeting of the Audit and Risk Management Committee (the Supervision Committee) of the seventh session of the Board was held to consider the election of the chairman of the Audit and Risk Management Committee (the Supervision Committee). |
- |
|
|
|
|
|
26 March 2025 |
The second meeting of the Audit and Risk Management Committee (the Supervision Committee) of the seventh session of the Board was held to consider the 2024 annual report (financial report), the 2024 profit distribution plan, the unrecovered losses of the Company exceeding one-third of the total paid-up share capital, the provision for asset impairment for 2024, the special report on the deposit and actual use of proceeds for 2024, the report of the Audit and Risk Management Committee (the Supervision Committee) on the performance of its supervision duties over the accounting firm for 2024, the change of international and domestic auditors and internal control auditors for 2025, the 2024 internal control assessment report and internal control audit report, the 2024 internal audit work report and the 2025 internal audit work plan, the 2024 continuous risk assessment report of China National Aviation Finance Co., Ltd., and the 2024 performance report of the Audit and Risk Management Committee (the Supervision Committee). |
The committee received the report from Deloitte Touche Tohmatsu summarizing the 2024 financial report audit and internal control audit; and received the report from the audit department on the Company's standardized operation status in the second half of 2024 and the rectification of issues found in the supervision and inspection of the effectiveness of the internal control system. |
|
|
|
|
|
29 April 2025 |
The third meeting of the Audit and Risk Management Committee (the Supervision Committee) of the seventh session of the Board was held to consider the first quarterly report of 2025. |
The committee received the report on the accountability work for non-compliant operations and investments in 2024. |
|
|
|
|
|
28 May 2025 |
The fourth meeting of the Audit and Risk Management Committee (the Supervision Committee) of the seventh session of the Board was held to consider the continuing connected transactions between the Company and CNACG, and the continuing connected transactions between the Company and Cathay Pacific. |
- |
|
|
|
|
|
29 July 2025 |
The fifth meeting of the Audit and Risk Management Committee (the Supervision Committee) of the seventh session of the Board was held to consider the transfer of spare engines by the Company to Air China Cargo. |
- |
|
|
|
|
|
28 August 2025 |
The sixth meeting of the Audit and Risk Management Committee (the Supervision Committee) of the seventh session of the Board was held to consider the 2025 interim report, the 2025 interim provision for impairment, the special report on the deposit and actual use of proceeds for the first half of 2025, the provision of non-assurance services by the external auditor, and the continuous risk assessment report of China National Aviation Finance Co., Ltd. for the first half of 2025. |
The committee received the report on the implementation of Board resolutions, authorized matters and suggestions from directors for the first half of 2025, the 2025 internal control assessment work plan, the report on the audit work for the first half of 2025, the audit report on standardized operations for the first half of 2025, and the list of related parties for A shares. |
|
|
|
|
|
30 October 2025 |
The seventh meeting of the Audit and Risk Management Committee (the Supervision Committee) of the seventh session of the Board was held to consider the third quarterly report of 2025, the project of issuing A shares to specific investors, the formulation of the "Working Rules for the Management of Air China Limited", and the connected transactions with China National Aviation (Beijing) Financial Leasing Co., Ltd. |
- |
|
|
|
|
|
30 December 2025 |
The eighth meeting of the Audit and Risk Management Committee (the Supervision Committee) of the seventh session of the Board was held to consider the revision of the "Measures for the Administration of Board Authorization" and the adjustment of the Board authorization plan, and the revision of the "Working Rules of the Audit and Risk Management Committee (the Supervision Committee) of the Board". |
The committee received the report on the implementation of rectification of issues from the 2024 financial final accounts approval, the report on risk control and compliance management work for 2025, and the report on the rectification of internal audits for 2025. |
|
|
|
|
The Audit and Risk Management Committee (the Supervision Committee) had reviewed the Company's 2025 annual results and the annual report.
Mr. Li Fushen resigned on 30 August 2024 as an independent non-executive Director of the Company, the chairman and member of the Audit and Risk Management Committee (the Supervision Committee) of the Board, a member of the Nomination Committee of the Board, a member of the Remuneration and Appraisal Committee of the Board, a member of the Strategy and Investment Committee of the Board and a member of the Aviation Safety Committee of the Board. In the subsequent months, the Company had been actively considering and processing matters regarding the adjustment of the composition of the Audit and Risk Management Committee (the Supervision Committee) and the Nomination Committee, including but not limited to exploring candidates to fill the vacancy left by Mr. Li Fushen's resignation. The Company applied to the Hong Kong Stock Exchange and the Hong Kong Stock Exchange agreed to grant a waiver from strict compliance with Rules 3.21 and 3.27A of the Hong Kong Listing Rules, and to extend the deadline for filling
the vacancy from 30 November 2024 to 28 February 2025. Following the election of Directors of the seventh session of the Board and the change of members of the Board committees, the Company has fully complied with the provisions of Rules 3.21 and 3.27A of the Hong Kong Listing Rules. For details, please refer to the announcements of the Company dated 30 August 2024, 27 December 2024 and 25 February 2025.
Nomination Committee
As at the end of the Reporting Period, the Nomination Committee of the seventh session of the Board comprised Executive Director Mr. Liu Tiexiang and Independent Non-executive Directors Mr. He Yun, Ms. Winnie Tam Wan-chi and Mr. Gao Chunlei, with Mr. Liu Tiexiang serving as the chairman of the committee.
The primary duties of the Nomination Committee include: (1) to review the structure, size and composition (including the skills, knowledge and experience) of the Board at least annually and make recommendations on any proposed changes to the Board to complement the Company's strategy; and to assist the Board in compiling the Board's skill matrix; (2) to study the selection criteria and procedures for candidates for Directors and senior management of the Company, and make recommendations to the Board; (3) to make recommendations to the Board on the appointment or re-appointment of Directors, succession planning for Directors (in particular the Chairman or the President) and the appointment of senior management; (4) to select qualified candidates for Directors and senior management in accordance with relevant requirements of Board diversity as well as review and make recommendations to the Board on candidates for Directors and senior management; (5) to assess the independence of the independent non-executive Directors of the Company; (6) to assist the Company in regularly evaluating the performance of the Board; and (7) to address other matters authorized by the Board.
The main work of the Nomination Committee during the Reporting Period includes:
|
Date of the meeting |
Subject of the meeting |
Other performance of duties |
|
|
|
|
|
|
|
|
|
27 January 2025 |
The fourth meeting of the Nomination Committee of the sixth session of the Board was held to review the candidates for Directors of the seventh session of the Board. |
- |
|
|
|
|
|
28 May 2025 |
The first meeting of the Nomination Committee of the seventh session of the Board was held to consider the revision of the "Working Rules of the Nomination Committee". |
- |
|
|
|
|
|
18 September 2025 |
The second meeting of the Nomination Committee of the seventh session of the Board was held to propose Mr. Liu Tiexiang as a candidate for the executive Director of the Company. |
- |
|
|
|
|
The policy for the nomination of Directors implemented by the Company during the Reporting Period is as follows: the Nomination Committee assesses the candidates for Directors and senior management based on the criteria stipulated in the Articles of Association and the Board Diversity Policy, and reports to the Board. For details of the diversity policy, please refer to the section headed "Board Diversity Policy" above. Shareholders holding 1% or more (inclusive of 1%) of the Company's shares are entitled to nominate Directors to the Nomination Committee.
Remuneration and Appraisal Committee
As at the end of the Reporting Period, the Remuneration and Appraisal Committee of the seventh session of the Board comprised Independent Non-executive Directors Mr. Xu Niansha, Mr. He Yun and Mr. Gao Chunlei, with Mr. Xu Niansha serving as the chairman of the committee.
The primary duties of the Remuneration and Appraisal Committee include: (1) responsible for formulating the appraisal standards for Directors and senior management and conducting appraisals, formulating and reviewing the remuneration policies and plans, including the remuneration decision mechanism and decision-making process for Directors and senior management; (2) formulating or amending equity incentive plans and employee stock ownership plans, the grant of equities to incentive targets, exercise conditions and their satisfaction; (3) making recommendations to the Board on the proposed arrangements for the stock ownership plans in spin-off subsidiaries for Directors and senior management; (4) reviewing and approving the compensation payable to executive Directors and senior management for their loss or termination of office or appointment, ensuring that such compensation is consistent with the contractual terms; if inconsistent with the contractual terms, the compensation should be fair and reasonable; (5) reviewing and approving the compensation arrangements related to the dismissal or removal of Directors for misconduct, ensuring that such arrangements are consistent with the contractual terms; if inconsistent with the contractual terms, the compensation should be fair and appropriate; (6) studying the remuneration and welfare policies and plans such as the Company's gross payroll budget and settlement, employee income distribution, and corporate annuity; and (7) other matters as provided by laws, administrative regulations, regulatory authorities, listing rules of the exchanges where the Company is listed, the Articles of Association, and as authorized by the Board of the Company.
The main work of the Remuneration and Appraisal Committee during the Reporting Period includes:
|
Date of the meeting |
Subject of the meeting |
Other performance of duties |
|
|
|
|
|
|
|
|
|
27 January 2025 |
The fifth meeting of the Remuneration and Appraisal Committee of the sixth session of the Board was held to consider the remuneration plan for the Directors of the seventh session of the Board. |
- |
|
|
|
|
|
25 February 2025 |
The first meeting of the Remuneration and Appraisal Committee of the seventh session of the Board was held to elect the chairman of the Remuneration and Appraisal Committee. |
- |
|
|
|
|
|
28 May 2025 |
The second meeting of the Remuneration and Appraisal Committee of the seventh session of the Board was held to consider the 2024 annual gross salary settlement plan and the 2025 annual gross salary budget, and the operation performance appraisal plan for the management members for 2025 and the 2025-2027 term. |
- |
|
|
|
|
|
30 October 2025 |
The third meeting of the Remuneration and Appraisal Committee of the seventh session of the Board was held to consider the operation performance appraisal results and remuneration realization plan for the management members for 2024 and the 2021-2024 term. |
- |
|
|
|
|
|
30 December 2025 |
The fourth meeting of the Remuneration and Appraisal Committee of the seventh session of the Board was held to consider the revision of the "Working Rules of the Remuneration and Appraisal Committee of the Board". |
The committee received the report on employee remuneration management and salary distribution for 2025. |
|
|
|
|
The remuneration policy for Directors implemented by the Company during the Reporting Period is as follows: the remuneration of the Directors and senior management of the Company is determined in accordance with relevant national policies and the relevant rules of the Company, and the remuneration of independent non-executive Directors is implemented in accordance with relevant national policies. The remuneration of the Company's Directors is determined by the shareholders' meeting, and the remuneration of the senior management is determined by the Board after being reviewed by the Remuneration and Appraisal Committee. On 30 October 2025, at the third meeting of the Remuneration and Appraisal Committee of the seventh session of the Board, the operation performance appraisal results and remuneration realization plan for the management members for 2024 and the 2021-2024 term were considered and approved. The committee focused on reviewing the consistency of the performance appraisal results of the management members and the appraisal indicators, and the alignment between the salary distribution and the performance appraisal results. The committee believed that the operation performance appraisal results and the salary distribution plan met the requirements of higher-level policies and the needs of the Company's high-quality development. The salary distribution was closely linked to the operation performance appraisal results, reasonably widening the gaps. After voting, the committee unanimously considered and approved the proposal, and agreed to submit it to the Board for consideration.
Remuneration of the Existing and Resigned Directors and Senior Management during the Reporting Period
|
Name |
Position |
Gender |
Age |
Starting date of |
Expiry date of |
Total remuneration payables received |
Whether received remuneration from the Company's related parties or not |
|
|
|
|
|
|
|
|
|
|
|
|
|
|
|
|
|
|
|
|
|
|
Liu Tiexiang |
Secretary of the Party Committee |
Male |
59 |
1 September 2025 |
- |
|
- |
Yes |
|
|
|
|
|
|
|
|
|
|
|
|
Chairman |
|
|
10 October 2025 |
- |
|
- |
|
|
|
|
|
|
|
|
|
|
|
|
|
Executive Director |
|
|
10 October 2025 |
- |
|
- |
|
|
|
|
|
|
|
|
|
|
|
|
Ma Chongxian |
Secretary of the Party Committee |
Male |
60 |
27 September 2022 |
1 September 2025 |
|
- |
Yes |
|
|
|
|
|
|
|
|
|
|
|
|
Chairman |
|
|
27 September 2022 |
10 October 2025 |
|
- |
|
|
|
|
|
|
|
|
|
|
|
|
|
Executive Director |
|
|
20 July 2021 |
10 October 2025 |
|
- |
|
|
|
|
|
|
|
|
|
|
|
|
Qu Guangji |
Deputy Secretary of the Party Committee |
Male |
55 |
2 February 2026 |
- |
|
- |
Yes |
|
|
|
|
|
|
|
|
|
|
|
|
President |
|
|
5 March 2026 |
- |
|
- |
|
|
|
|
|
|
|
|
|
|
|
|
|
Executive Director, Vice Chairman |
|
|
25 March 2026 |
- |
|
- |
|
|
|
|
|
|
|
|
|
|
|
|
Wang Mingyuan |
Deputy Secretary of the Party Committee |
Male |
60 |
13 February 2023 |
2 February 2026 |
|
- |
Yes |
|
|
|
|
|
|
|
|
|
|
|
|
President |
|
|
13 March 2023 |
5 March 2026 |
|
- |
|
|
|
|
|
|
|
|
|
|
|
|
|
Executive Director, Vice Chairman |
|
|
30 March 2023 |
5 March 2026 |
|
- |
|
|
|
|
|
|
|
|
|
|
|
|
Cui Xiaofeng |
Deputy Secretary of the Party Committee |
Male |
56 |
24 June 2024 |
- |
|
- |
Yes |
|
|
|
|
|
|
|
|
|
|
|
|
Non-executive Director |
|
|
9 August 2024 |
- |
|
- |
|
|
|
|
|
|
|
|
|
|
|
|
Patrick Healy |
Non-executive Director |
Male |
60 |
19 December 2019 |
- |
|
- |
Yes |
|
|
|
|
|
|
|
|
|
|
|
Xiao Peng |
Chairman of the Labour Union |
Male |
60 |
15 November 2022 |
16 September 2025 |
|
92.53 |
No |
|
|
|
|
|
|
|
|
|
|
|
|
Chief Engineer |
|
|
28 November 2022 |
23 October 2025 |
|
- |
|
|
|
|
|
|
|
|
|
|
|
|
|
Employee Representative Director |
|
|
2 March 2023 |
- |
|
- |
|
|
|
|
|
|
|
|
|
|
|
|
Xu Niansha |
Independent Non-executive Director |
Male |
68 |
25 February 2025 |
- |
|
5.5 |
No |
|
|
|
|
|
|
|
|
|
|
|
He Yun |
Independent Non-executive Director |
Male |
64 |
25 February 2025 |
- |
|
- |
No |
|
|
|
|
|
|
|
|
|
|
|
Winnie Tam Wan-chi |
Independent Non-executive Director |
Female |
64 |
25 February 2025 |
- |
|
14.8 |
No |
|
|
|
|
|
|
|
|
|
|
|
Gao Chunlei |
Independent Non-executive Director |
Male |
59 |
25 February 2025 |
- |
|
- |
No |
|
|
|
|
|
|
|
|
|
|
|
Tan Huanmin |
Secretary of Committee for Discipline Inspection |
Male |
61 |
19 January 2019 |
25 August 2025 |
|
- |
Yes |
|
|
|
|
|
|
|
|
|
|
|
Zhang Sheng |
Vice President |
Male |
53 |
9 June 2020 |
- |
|
- |
Yes |
|
|
|
|
|
|
|
|
|
|
|
Sun Yuquan |
Standing Committee Member of the Party Committee |
Male |
52 |
7 April 2022 |
- |
|
- |
Yes |
|
|
|
|
|
|
|
|
|
|
|
|
Chief Accountant |
|
|
13 March 2023 |
- |
|
- |
|
|
|
|
|
|
|
|
|
|
|
|
Ni Jiliang |
Vice President |
Male |
59 |
12 May 2022 |
- |
|
- |
Yes |
|
|
|
|
|
|
|
|
|
|
|
Zheng Weimin |
Vice President |
Male |
60 |
23 August 2023 |
- |
|
- |
Yes |
|
|
|
|
|
|
|
|
|
|
|
Yan Fei |
Vice President |
Male |
57 |
5 March 2024 |
- |
|
- |
Yes |
|
|
|
|
|
|
|
|
|
|
|
Yi Xuedong |
General Counsel |
Male |
55 |
5 March 2026 |
- |
|
- |
No |
|
|
|
|
|
|
|
|
|
|
|
Zhang Hua |
General Counsel |
Male |
60 |
9 August 2017 |
7 November 2025 |
|
97.80 |
No |
|
|
|
|
|
|
|
|
|
|
|
Xiao Feng |
Chief Economist |
Male |
57 |
13 March 2023 |
- |
|
111.96 |
No |
|
|
|
|
|
|
|
|
|
|
|
|
Secretary to the Board |
|
|
28 March 2024 |
- |
|
- |
|
|
|
|
|
|
|
|
|
|
|
|
Yan Simeng |
Chief Information Officer |
Male |
43 |
7 September 2021 |
- |
|
196.45 |
No |
|
|
|
|
|
|
|
|
|
|
|
Shen Jianming |
Chief Safety Officer |
Male |
58 |
19 October 2022 |
- |
|
204.67 |
No |
|
|
|
|
|
|
|
|
|
|
|
Li Yunchuan |
Chief Pilot |
Male |
58 |
26 October 2023 |
- |
|
212.28 |
No |
|
|
|
|
|
|
|
|
|
|
|
Total |
/ |
/ |
/ |
/ |
/ |
|
935.99 |
/ |
|
|
|
|
|
|
|
|
|
|
Notes: 1. The remuneration of Mr. Xu Niansha, Mr. He Yun, Ms. Winnie Tam Wan-chi and Mr. Gao Chunlei, being independent Directors, will be determined pursuant to relevant national policies.
2. Directors and senior management's total remuneration payables received from the Company during the Reporting Period include pre-tax remuneration and the portion of benefits and security, including social insurance, housing fund and enterprise annuity, contributed by the enterprise, of which pre-tax remuneration includes the actual amount of pre-tax remuneration received for the term of office in 2025 and annual performance salary for 2024.
3. For personnel with status changes during the year, total remuneration is calculated based on actual service period.
4. Mr. Shen Jianming and Mr. Li Yunchuan are pilots and their remunerations are inclusive of crew allowance.
Details of the emoluments for the Directors during the Reporting Period are set out in note 13 to the financial statements of this annual report.
Strategy and Investment Committee
As at the end of the Reporting Period, the Strategy and Investment Committee of the seventh session of the Board comprised Executive Director Mr. Liu Tiexiang and Independent Non-executive Directors Mr. Xu Niansha and Mr. He Yun, with Mr. Liu Tiexiang serving as the chairman of the committee.
The primary duties of the Strategy and Investment Committee include: (1) to research and provide recommendations on the long-term development strategies and plans of the Company; (2) to research and provide recommendations on the annual investment plans and investment proposals; (3) to research and provide recommendations on major investment and financing project proposals requiring Board approval; (4) to research and provide recommendations on major production and operation decision projects requiring Board approval; (5) to research and provide recommendations on other major matters that may affect the Company's development and require Board decisions, such as M&A and restructuring, asset restructuring, asset disposal, property rights transfer, capital operation, and reform and transformation of the Company and its subsidiaries; (6) to review the merger, division, and dissolution plans of the Company and its key subsidiaries; (7) to review the establishment, merger, and cancellation plans for internal management bodies and branch offices; (8) to research and formulate the market capitalization management system, and provide recommendations to the Board on matters relating to market capitalization management; (9) to formulate the framework, objectives, management policies and strategies for the Company's environmental, social and governance (ESG); to review ESG-related work and reports; (10) to supervise and inspect the implementation of the above matters; and (11) other matters as provided by laws, administrative regulations, regulatory authorities, listing rules of the exchanges where the Company is listed, the Articles of Association, and as authorized by the Board of the Company.
The main work of the Strategy and Investment Committee during the Reporting Period includes:
|
Date of the meeting |
Subject of the meeting |
Other performance of duties |
|
|
|
|
|
|
|
|
|
7 January 2025 |
The nineteenth meeting of the Strategy and Investment Committee of the sixth session of the Board was held to consider the 2025 investment plan. |
The committee received the report on the completion of the 2024 investment plan and the evaluation of key investment projects. |
|
|
|
|
|
26 March 2025 |
The first meeting of the Strategy and Investment Committee of the seventh session of the Board was held to consider the implementation plan for the capital increase in Air Macau, the disposal of 5 A319ceo aircraft by Shenzhen Airlines, the 2024 Sustainability and ESG Report, and the formulation of the "Market Capitalization Management Work Plan of Air China Limited". |
- |
|
|
|
|
|
27 August 2025 |
The second meeting of the Strategy and Investment Committee of the seventh session of the Board was held to consider the implementation plan for the introduction of strategic investors and capital increase in Shenzhen Airlines, and the summary and evaluation report on the Company's "14th Five-Year Plan". |
- |
|
|
|
|
|
30 December 2025 |
The third meeting of the Strategy and Investment Committee of the seventh session of the Board was held to consider the introduction of 60 A320NEO series aircraft, and the revision of the "Working Rules of the Strategy and Investment Committee of the Board". |
- |
|
|
|
|
Aviation Safety Committee
As at the end of the Reporting Period, the Aviation Safety Committee of the seventh session of the Board comprised Executive Director Mr. Wang Mingyuan, Independent Non-executive Director Mr. Xu Niansha, and Executive Director Mr. Liu Tiexiang, with Mr. Wang Mingyuan serving as the chairman of the committee. As at the date of this annual report, the Aviation Safety Committee of the seventh session of the Board comprised Executive Director Mr. Qu Guangji, Independent Non-executive Director Mr. Xu Niansha, and Executive Director Mr. Liu Tiexiang, with Mr. Qu Guangji serving as the chairman of the committee.
The primary duties of the Aviation Safety Committee include: (1) adhering to the "safety first" policy, to supervise and guide the production and the allocation of human, financial, material and other resources of the Company to ensure they meet the needs of the Company's safe operations; (2) to regularly receive the analysis of the Company's safety situation and report to the Board; (3) to research and resolve major issues in the Company's aviation safety work; and (4) other matters authorized by the Board of the Company.
The main work of the Aviation Safety Committee during the Reporting Period includes:
|
Date of the meeting |
Subject of the meeting |
Other performance of duties |
|
|
|
|
|
|
|
|
|
25 February 2025 |
The first meeting of the Aviation Safety Committee of the seventh session of the Board was held to consider the election of the chairman of the Aviation Safety Committee. |
- |
|
|
|
|
|
30 December 2025 |
The second meeting of the Aviation Safety Committee of the seventh session of the Board was held to consider the revision of the "Working Rules of the Aviation Safety Committee of the Board". |
- |
|
|
|
|
MANAGEMENT
Duties of the Management
The management of the Company shall be accountable to the Board, and the main responsibilities of the management include: (1) to manage the production and operation of the Company and organize the implementation of the resolutions of the Board; (2) to organize the implementation of annual business plans and investment proposals; (3) subject to applicable laws and the Articles of Association, to make decisions on transactions relating to the Company's main business involving a value not exceeding a certain amount or a certain proportion of the Company's latest audited net asset value; (4) to sign contracts and agreements on behalf of the Company in accordance with the authorization granted by the Board or the legal representative; (5) to draft plans for the establishment of the Company's internal management structure; to determine general institutional adjustment plans based on operational needs; (6) to formulate the Company's basic management system; (7) to formulate specific rules and regulations for the Company; (8) to propose to the Board the appointment or dismissal of the Vice President, Chief Accountant, Chief Pilot and General Counsel of the Company; (9) to appoint or dismiss responsible management personnel other than those required to be appointed or dismissed by the Board, etc.; (10) to propose the convening of extraordinary Board meetings; and (11) other functions and powers granted by the Articles of Association or the Board.
The Company formulated the "Working Rules for the Management" to regulate the daily operation of the President's Office meetings.
FINANCIAL REPORTING
The Company prepares and publishes annual reports, interim reports and quarterly reports in accordance with the requirements of the regulatory rules of the listing places of the Company and other relevant laws and regulations in a timely manner each year, and the information disclosed is adequate for the shareholders to evaluate the performance, financial position and prospects of the Company.
Key operating data of the Company are published monthly in order to improve the transparency of the Company's performance and to provide the latest developments of the Company in a timely manner.
The Company has a sound environment for implementing internal controls; it has set up effective electronic information systems to support business development, including various operation systems, settlement systems and core accounting and audit platforms, namely the ORACLE financial information system; for treasury management, a global online banking management system was implemented; an effective accounting information system was also established.
The responsibilities of the Directors in relation to the financial statements are set out below and shall be read together with the "Independent Auditor's Report" set out in this annual report. The statement of reporting responsibility of the auditor is included in the section headed "Independent Auditor's Report" set out in this annual report.
• Annual reports and accounts
The Directors acknowledge that they are responsible for preparing the financial statements for each financial year so as to present a true and fair view of the financial position of the Company and the Group, and of the financial performance and cash flows of the Group.
• Accounting policies
When preparing the financial statements of the Company and the Group, the Directors have consistently applied appropriate accounting policies under the relevant accounting standards.
• Accounting records
The Directors are responsible for ensuring that the Company shall keep the accounting records, which will reflect the financial position of the Company with reasonable accuracy, enabling the Group to prepare the financial statements in accordance with the requirements of the Listing Rules, the Hong Kong Companies Ordinance and the relevant accounting standards.
• Going concern
After making appropriate enquiries, the Directors believe that the Group has sufficient resources to continue its operation in the foreseeable future. Accordingly, it is appropriate to prepare the financial statements on a going concern basis.
RISK MANAGEMENT AND INTERNAL CONTROL
The Board bears the ultimate responsibility for the Group's risk management and internal control system and has the responsibility to review the effectiveness of the system. The risk management and internal control system is designed to manage rather than eliminate the risk of failing to achieve business objectives and to make reasonable, but not absolute, assurances that there will be no material misstatement or loss. The Board monitors the risk level with the assistance of the Audit and Risk Management Committee (the Supervision Committee) and the management of the Company.
The Company conducts a review of the soundness and effectiveness of the risk management and internal control system at least once annually. The Board will publish the annual self-assessment report on internal control after it is reviewed by the Audit and Risk Management Committee (the Supervision Committee) and reported to the Board.
The Board has reviewed the Group's risk management and internal control system for the Reporting Period through the Audit and Risk Management Committee (the Supervision Committee) and considered that the system was adequate and effective. The review of the Audit and Risk Management Committee (the Supervision Committee) covered material control aspects, including financial controls, operational controls and compliance controls. The Audit and Risk Management Committee (the Supervision Committee) also reviewed the Group's resources, qualifications and experience of the responsible staff, employee training courses and related budgets in respect of the accounting, internal audit, financial reporting functions, and resources relating to environmental, social and governance performance and reporting, and expressed satisfaction with the adequacy of such measures. The Board also confirmed that the Company has established effective systems and procedures to ensure the control and management capabilities for strategic risks, financial risks, operational risks, legal risks, and contingent risks, etc.
The basic procedures of the Group's risk management include: (1) collection of risk information; (2) identification and assessment of risks; (3) formulation and implementation of risk reduction measures; and (4) monitoring of risk management.
The Company has established a clear organizational structure to allocate responsibilities for formulation, implementation and monitoring as required. An information reporting mechanism has been formed for risk management, which covers the Company's main business units to ensure that significant risks are effectively monitored and coped with within the Group.
The Group ranks the risks based on priority so as to pay special attention to critical risks. It sets risk indicators for critical risks, and monitors and judges the key indicators on a regular basis so that the risks are always under control. All the business units are required to compile a summary of the risks and report to the Risk Management Working Group Office on a regular basis. The Risk Management Working Group Office has set up a monthly reporting procedure to regularly report the risk status and risk tracking to the management and regulatory authorities.
The main risks that the Group faces are detailed in the section headed "Management's Discussion and Analysis of Financial Position and Operating Results - Risk Factors" of this annual report.
The audit department and legal department of the Company assist the Audit and Risk Management Committee (the Supervision Committee) to analyze and evaluate the adequacy and effectiveness of the Group's internal control and risk management system, and to supervise and evaluate the risk management and internal control of the Group. The audit department and legal department regularly report the annual, interim work reports and annual audit plans to the Audit and Risk Management Committee (the Supervision Committee) for review of risk management and internal control system. The Audit and Risk Management Committee (the Supervision Committee) reviews the reporting compliance, reviews and monitors the effectiveness of the internal audit, internal control development and risk compliance, keeps track of the corrective actions for the problems spotted and guides business units to operate efficiently.
The Company has implemented a registration and record-keeping system for the insiders and established records on such insiders, who are obligated to maintain confidentiality for the inside information they are aware of. The Board should ensure the truthfulness, accuracy and completeness of the records of the insiders. The Company will conduct regular and occasional inquiries on the trading of shares and derivatives of the Company by the insiders. If insiders are found to have involved in insider dealing or have breached the laws and regulations due to dereliction of duty, the Company will ensure that the relevant personnel are held accountable in accordance with relevant laws and regulations and the Company's policies. The Company is also aware of its obligations under the SFO and the Listing Rules for the handling and disclosure of inside information, and unless the information falls within the "Safe Harbor", the Company will disclose such inside information to the public as soon as practicable.
COMPANY SECRETARY
From 1 January 2025 to 31 July 2025, the joint company secretaries of the Company were Mr. Xiao Feng and Mr. Huen Ho Yin. As Mr. Xiao Feng was admitted as a Fellow of The Hong Kong Chartered Governance Institute and The Chartered Governance Institute, Mr. Huen Ho Yin ceased to be a joint company secretary of the Company with effect from 1 August 2025. During the period when Mr. Huen Ho Yin served as a Joint Company Secretary, Mr. Xiao Feng was the primary contact person for Mr. Huen Ho Yin within the Company. For details, please refer to the announcement of the Company dated 31 July 2025. From 1 August 2025 to the present, the company secretary of the Company has been Mr. Xiao Feng.
The company secretary is responsible for facilitating the procedures of the Board and communications among Directors and between the Directors and shareholders and management. The biography of the company secretary is set out in the section headed "Profile of Directors and Senior Management" of this annual report. During the Reporting Period, the company secretary had attended a total of more than 15 hours of professional training to update his skills and knowledge.
AUDITORS AND THEIR REMUNERATION
In 2025, the international and domestic auditors of the Company were KPMG and KPMG Huazhen LLP, respectively. For the Reporting Period, the breakdown of the remuneration paid/payable to the external auditors for providing audit and non-audit services is as follows:
RMB10.1490 million (including value-added tax) was charged in aggregate for the review of the Group's condensed consolidated financial statements for the six months ended 30 June 2025 and for the audit of the Group's consolidated financial statements for the year ended 31 December 2025; an aggregate amount of RMB6.7043 million (including value-added tax) was charged for the audit of the financial statements of certain subsidiaries of the Group for the year ended 31 December 2025 and RMB0.48 million (including value-added tax) was charged for other audit services; an aggregate of RMB1.00 million (including value-added tax) was charged for providing internal control audit services to the Group; and an aggregate of RMB0.075 million (including value-added tax) was charged for the rendering of other non-audit services, such as tax advisory services, to the Group.
AMENDMENTS TO THE ARTICLES OF ASSOCIATION
In accordance with the "Company Law of the People's Republic of China", the "Guidelines for the Articles of Association of Listed Companies", the "Rules for Shareholders' Meetings of Listed Companies" and other laws, regulations, normative documents and regulatory requirements, combined with the actual operation and management needs of the Company, the Board proposed to amend the Articles of Association on 28 May 2025, and correspondingly amend the rules of procedure for shareholders' meetings and the rules of procedure for Board meetings. These proposed amendments to the Articles of Association were approved by the shareholders at the annual shareholders' meeting held on 24 June 2025. For details, please refer to the announcements of the Company dated 28 May 2025 and 24 June 2025.
SHAREHOLDERS' COMMUNICATION POLICY
The Company attaches great importance to the communication with shareholders and has formulated the "Measures for Investor Relations Management" to guide and strengthen the communication between the Company and the shareholders and investors. During the Reporting Period, the Company continued to establish various communication channels with its shareholders through the publication of annual reports, interim reports and quarterly reports, press releases and announcements on the websites of the Company and the stock exchanges, organizing results presentations and roadshows, and holding results briefings, thus maintaining active, effective and transparent communication with shareholders.
Moreover, the annual shareholders' meeting provides an effective means for the shareholders to exchange their views with the Board. The Chairman of the Board, as well as the respective chairmen of the Audit and Risk Management Committee (the Supervision Committee), Remuneration and Appraisal Committee, Nomination Committee, Strategy and Investment Committee, and Aviation Safety Committee shall answer queries raised by shareholders at the annual shareholders' meeting.
Other than the annual shareholders' meeting, the Company would also hold extraordinary general meetings when necessary. In accordance with articles 57 and 58 of the Articles of Association, shareholder(s), individually or in aggregate, holding 10% or more of the shares of the Company may request the Board to convene an extraordinary shareholders' meeting by making one or more written request(s) in the same form and content and specifying the topics for discussion. The Board shall respond to such written request(s) within ten days of receipt. If the Board agrees to convene an extraordinary shareholders' meeting, it shall issue a notice convening the extraordinary shareholders' meeting within five days after the Board resolution is passed. If the Board does not agree to the proposal of the shareholders to convene a meeting, it shall explain the reasons and make an announcement. If the Board does not agree to the proposal of the shareholders to convene an extraordinary shareholders' meeting or fails to respond within ten days after receiving the request, the shareholders shall propose to the Audit and Risk Management Committee (the Supervision Committee) in writing to convene an extraordinary shareholders' meeting. If the Audit and Risk Management Committee (the Supervision Committee) agrees to convene the meeting, it shall issue a notice of convening the meeting within five days after receiving the request. If the Audit and Risk Management Committee (the Supervision Committee) fails to issue a notice of meeting within the prescribed time limit, it shall be deemed that the Audit and Risk Management Committee (the Supervision Committee) does not convene and preside over the meeting, and shareholders who individually or jointly hold 10% or more of the Company's shares for 90 consecutive days or more may convene and preside over the meeting by themselves. Before the announcement of the resolution of the shareholders' meeting, the shareholding ratio of the convening shareholders shall not be less than 10%.
To include a resolution relating to other matters in a shareholders' meeting, shareholders are required to follow the provisions and procedures set out in article 59 of the Articles of Association, which provides that shareholder(s), individually or in aggregate, holding 1% or more of the shares of the Company may put forward interim proposal(s) and submit it in writing to the convener ten days before the shareholders' meeting. The convener shall issue a supplementary notice of the shareholders' meeting within two days after receiving the proposal, announce the content of the interim proposal, and submit the interim proposal to the shareholders' meeting for consideration, unless the interim proposal violates laws, administrative regulations or the provisions of the Articles of Association, or does not fall within the scope of the terms of reference of the shareholders' meeting.
During the Reporting Period, the Company convened one annual shareholders' meeting and three extraordinary shareholders' meetings. In 2025, a total of 3 online results briefings were held: the 2024 annual results briefing, the 2025 interim results briefing and the third quarter results briefing, fully addressing market concerns and deepening the market's recognition of the Company's long-term investment value. The Company conducted roadshows in Hong Kong and Shanghai for the 2024 annual and 2025 interim results, visiting 26 major institutional investors to thoroughly address investors' concerns and boost investor confidence. It actively participated in institutional strategy meetings, and organized and participated in nearly 50 investment conferences and telephone research meetings during the Reporting Period. Through platforms such as the SSE e-interaction and the investor relations webpage on the Company's official website, the Company actively replied to issues concerned by investors. The Company has reviewed the implementation and effectiveness of the aforementioned shareholder communication policies during the Reporting Period and is satisfied with the review results.
The Board values the views and input of shareholders. Shareholders may send their enquiries and opinions to the Board at any time by communicating through the company secretary, whose contact details are as follows:
Address: Air China Headquarter Building, 30 Tianzhu Road, Shunyi District, Beijing, 101312
Email: ir@airchina.com
Telephone number: 86-10-61462799
Report of The Directors
STRATEGIC OBJECTIVES
The Group will, on the basis of strengthening safety management, continuously advance the implementation of its strategies; improve the global network layout and enhance the commercial value of the hub; optimize the allocation of core resources to improve the utilization efficiency of resources; seize market opportunities to deploy capacity scientifically; take multiple measures to elevate marketing capabilities; deepen service management, promote product innovation, and improve customer experience, to realize stable operation and achieve better results to reward shareholders and investors.
GROUP ACTIVITIES AND RESULTS
The Group is a provider of air passenger, air cargo and airline-related services. The results of the Group for the year ended 31 December 2025 and the financial positions of the Group and the Company as at that date are set out in the audited financial statements in this annual report.
REVIEW OF BUSINESS
A fair review of the Group's business and an analysis using financial key performance indicators, a description of the principal risks and uncertainties facing the Group, the future outlook for the Group's business, the Group's environmental policies and performance, an explanation of compliance with laws and regulations that have a significant impact on the Group and of key relationships with employees, customers and suppliers are set out in this Report of the Directors, the "Business Overview" section and the "Management's Discussion and Analysis of Financial Position and Operating Results" section of this annual report, as well as the "2025 Sustainability and ESG Report" published by the Group.
SUMMARY OF FIVE-YEAR FINANCIAL INFORMATION
A summary of the results and the balance sheets of the Group for the five years ended 31 December 2025 prepared in accordance with IFRS Accounting Standards is set out in the "Summary of Financial Information" section of this annual report.
SHARE CAPITAL STRUCTURE
As at the end of the Reporting Period, the total share capital of the Company was RMB17,448,421,000, divided into 17,448,421,000 shares with a par value of RMB1.00 each. The share capital structure of the Company as at the end of the Reporting Period is as follows:
|
Type of shares |
Number of shares |
Percentage of the total issued share capital |
|
|
|
|
|
|
|
|
|
A Shares |
12,492,810,328 |
71.60% |
|
|
|
|
|
H Shares |
4,955,610,672 |
28.40% |
|
|
|
|
|
Total |
17,448,421,000 |
100.00% |
|
|
|
|
INTERESTS AND SHORT POSITIONS OF SUBSTANTIAL SHAREHOLDERS IN THE SHARES AND UNDERLYING SHARES OF THE COMPANY
As at the end of the Reporting Period, to the knowledge of the Directors and chief executive of the Company, the interests or short positions of the following persons (other than the Directors and chief executive of the Company) in the shares or underlying shares of the Company as recorded in the register required to be kept under section 336 of the Securities and Futures Ordinance (SFO) were as follows:
Aggregate long positions in the shares and underlying shares of the Company
|
Name |
Nature of interest |
Number and type of shares held in the Company |
Percentage of total issued shares of the Company |
Percentage of total issued A Shares of the Company |
Percentage of total issued H Shares of the Company |
Short position |
|
|
|
|
|
|
|
|
|
|
|
|
|
|
|
|
|
CNAHC |
Beneficial owner |
7,421,462,701 A Shares |
42.53% |
59.41% |
- |
- |
|
|
|
|
|
|
|
|
|
CNAHC(1) |
Equity attributable |
1,332,482,920 A Shares |
7.64% |
10.67% |
- |
- |
|
|
|
|
|
|
|
|
|
CNAHC(1) |
Equity attributable |
616,779,308 H Shares |
3.54% |
- |
12.45% |
- |
|
|
|
|
|
|
|
|
|
CNACG |
Beneficial owner |
1,332,482,920 A Shares |
7.64% |
10.67% |
- |
- |
|
|
|
|
|
|
|
|
|
CNACG |
Beneficial owner |
616,779,308 H Shares |
3.54% |
- |
12.45% |
- |
|
|
|
|
|
|
|
|
|
Cathay Pacific |
Beneficial owner |
2,633,725,455 H Shares |
15.09% |
- |
53.15% |
- |
|
|
|
|
|
|
|
|
|
Swire Pacific Limited(2) |
Equity attributable |
2,633,725,455 H Shares |
15.09% |
- |
53.15% |
- |
|
|
|
|
|
|
|
|
|
John Swire & Sons (H.K.) Limited(2) |
Equity attributable |
2,633,725,455 H Shares |
15.09% |
- |
53.15% |
- |
|
|
|
|
|
|
|
|
|
John Swire & Sons Limited(2) |
Equity attributable |
2,633,725,455 H Shares |
15.09% |
- |
53.15% |
- |
|
|
|
|
|
|
|
|
Notes: Based on the information available to the Directors and chief executive (including information available on the website of the Hong Kong Stock Exchange) and to the knowledge of the Directors and chief executive, as at the end of the Reporting Period:
1. By virtue of CNAHC holds 100% equity interest in CNACG, CNAHC is deemed to be interested in the 1,332,482,920 A Shares and 616,779,308 H Shares directly held by CNACG.
2. By virtue of John Swire & Sons Limited's 100% equity interest in John Swire & Sons (H.K.) Limited and their approximately 64.45% equity interest and 70.97% voting rights in Swire Pacific Limited, and Swire Pacific Limited's approximately 43.09% equity interest in Cathay Pacific as at the end of the Reporting Period, John Swire & Sons Limited, John Swire & Sons (H.K.) Limited and Swire Pacific Limited were deemed to be interested in the 2,633,725,455 H Shares of the Company directly held by Cathay Pacific.
Aggregate short positions in the shares and underlying shares of the Company
As at the end of the Reporting Period, the Company was not aware of any substantial shareholders holding short positions in the shares or underlying shares of the Company.
Save as disclosed above, to the knowledge of the Directors and chief executive of the Company, as at the end of the Reporting Period, there was no other person whose interests or short positions in the shares or underlying shares of the Company were recorded in the register required to be kept under section 336 of the SFO.
INFORMATION OF SHAREHOLDERS
Total number of shareholders
|
|
|
|
Total number of holders of ordinary shares as at the end of the |
112,896 accounts (including 2,717 registered H shareholders) |
|
Total number of holders of ordinary shares at the end of the |
124,869 accounts (including 2,683 registered H shareholders) |
|
|
|
Shareholdings of the top 10 shareholders and the top 10 holders of tradable shares (or shareholders not subject to selling restrictions) as at the end of the Reporting Period:
|
|
|
|
|
|
|
|
|
|
|
|
|
|
|
|
|
Unit: Share |
|
|
|
|
|
|
|
|
|
|
Shareholdings of the top 10 shareholders (excluding shares lent through securities lending and refinancing) |
|||||||
|
Name of shareholder (full name) |
Change(s) during the Reporting Period |
Number of shares held as at the end of the Reporting Period |
Shareholding percentage (%) |
Number of shares held subject to selling restrictions |
Shares pledged, |
Nature of shareholder |
|
|
Status |
Number |
||||||
|
|
|
|
|
|
|
|
|
|
|
|
|
|
|
|
|
|
|
China National Aviation Holding Corporation Limited |
0 |
7,421,462,701 |
42.53 |
854,700,854 |
Frozen |
127,445,536 |
State-owned legal person |
|
|
|
|
|
|
|
|
|
|
Cathay Pacific Airways Limited |
0 |
2,633,725,455 |
15.09 |
0 |
Nil |
0 |
Foreign legal person |
|
|
|
|
|
|
|
|
|
|
China National Aviation Corporation (Group) Limited |
0 |
1,949,262,228 |
11.18 |
392,927,308 |
Frozen |
36,454,464 |
Foreign legal person |
|
|
|
|
|
|
|
|
|
|
HKSCC NOMINEES LIMITED |
605,046 |
1,690,210,381 |
9.69 |
0 |
Nil |
0 |
Foreign legal person |
|
|
|
|
|
|
|
|
|
|
China Securities Finance Corporation Limited |
0 |
311,302,365 |
1.78 |
0 |
Nil |
0 |
Other |
|
|
|
|
|
|
|
|
|
|
China National Aviation Fuel Group Limited |
-1,300,000 |
237,224,158 |
1.36 |
0 |
Nil |
0 |
State-owned legal person |
|
|
|
|
|
|
|
|
|
|
Hong Kong Securities Clearing Company Limited |
-143,398,621 |
156,956,819 |
0.90 |
0 |
Nil |
0 |
Foreign legal person |
|
|
|
|
|
|
|
|
|
|
National Social Security Fund 114 Portfolio |
82,746,370 |
82,746,370 |
0.47 |
0 |
Nil |
0 |
Other |
|
|
|
|
|
|
|
|
|
|
Industrial and Commercial Bank of China - Huatai-PineBridge CSI 300 Exchange-traded Open-end Index Securities Investment Fund |
-2,400,600 |
62,222,469 |
0.36 |
0 |
Nil |
0 |
Other |
|
|
|
|
|
|
|
|
|
|
China Structural Reform Fund Co., Ltd. |
-411,000 |
52,422,706 |
0.30 |
0 |
Nil |
0 |
State-owned legal person |
|
|
|
|
|
|
|
|
|
|
Shareholdings of the top 10 shareholders not subject to selling restrictions |
|||
|
Name of shareholder |
Number of |
Type and number of shares |
|
|
Type |
Number |
||
|
|
|
|
|
|
|
|
|
|
|
China National Aviation Holding Corporation Limited |
6,566,761,847 |
RMB ordinary shares |
6,566,761,847 |
|
|
|
|
|
|
Cathay Pacific Airways Limited |
2,633,725,455 |
Overseas listed foreign shares |
2,633,725,455 |
|
|
|
|
|
|
HKSCC NOMINEES LIMITED |
1,690,210,381 |
Overseas listed foreign shares |
1,690,210,381 |
|
|
|
|
|
|
China National Aviation Corporation (Group) Limited |
1,556,334,920 |
RMB ordinary shares |
1,332,482,920 |
|
|
|
|
|
|
|
|
Overseas listed foreign shares |
223,852,000 |
|
|
|
|
|
|
China Securities Finance Corporation Limited |
311,302,365 |
RMB ordinary shares |
311,302,365 |
|
|
|
|
|
|
China National Aviation Fuel Group Limited |
237,224,158 |
RMB ordinary shares |
237,224,158 |
|
|
|
|
|
|
Hong Kong Securities Clearing Company Limited |
156,956,819 |
RMB ordinary shares |
156,956,819 |
|
|
|
|
|
|
National Social Security Fund 114 Portfolio |
82,746,370 |
RMB ordinary shares |
82,746,370 |
|
|
|
|
|
|
Industrial and Commercial Bank of China - Huatai-PineBridge CSI 300 Exchange-traded Open-end Index Securities Investment Fund |
62,222,469 |
RMB ordinary shares |
62,222,469 |
|
|
|
|
|
|
China Structural Reform Fund Co., Ltd. |
52,422,706 |
RMB ordinary shares |
52,422,706 |
|
|
|
|
|
|
Explanation on the repurchase special accounts among |
Nil |
|
|
|
|
|
|
|
|
Explanation on the right to vote by proxy, proxy and abstention from voting among the above shareholders |
Nil |
|
|
|
|
|
|
|
|
Explanation on connected relationship or action in |
CNACG is a wholly-owned subsidiary of CNAHC. Accordingly, CNAHC is directly and indirectly interested in 53.71% of the shares of the Company. |
||
|
|
|
||
|
Explanation on preference shareholders whose voting rights have been restored and the number of shares held |
Nil |
|
|
|
|
|
|
|
Notes:
1. HKSCC NOMINEES LIMITED is a subsidiary of The Stock Exchange of Hong Kong Limited and its principal business is acting as nominee for and on behalf of other corporate shareholders or individual shareholders. H Shares held by it in the Company do not include the 166,852,000 shares held by it as nominee of CNACG.
2. According to the "Implementation Measures on Partial Transfer of State-owned Shares to the National Social Security Fund in the Domestic Securities Market" (Cai Qi [2009] No. 94)(《境內證券市場轉持部分國有股充實全國社會保障基金實施辦法》(財企[2009]94號)) and the Notice (2009 No. 63) jointly issued by the Ministry of Finance, the State-owned Assets Supervision and Administration Commission of the State Council, China Securities Regulatory Commission and the National Council for Social Security Fund, 127,445,536 and 36,454,464 shares held by CNAHC, the controlling shareholder of the Company, and CNACG respectively are frozen at present.
Number of shares held by top 10 shareholders subject to selling restrictions and selling restrictions:
|
|
|
|
|
|
|
|
|
Unit: Share |
||||
|
|
|
|
|
|
|
|
Listing and trading status of shares subject to selling restrictions |
|||||
|
No. |
Name of shareholder subject to |
Number of shares held subject to selling restrictions |
Date of being permitted for listing and trading |
Number of shares to be newly listed and traded |
Selling |
|
|
|
|
|
|
|
|
|
|
|
|
|
|
|
1 |
China National Aviation Holding Corporation Limited |
854,700,854 |
10 December 2027 |
854,700,854 |
Lock-up period of 36 months |
|
|
|
|
|
|
|
|
2 |
China National Aviation Corporation (Group) Limited |
392,927,308 |
8 February 2027 |
392,927,308 |
Lock-up period of 36 months |
|
|
|
|
|
|
|
|
Explanation on connected relationship or action in concert among the above shareholders |
CNACG is a wholly-owned subsidiary of CNAHC. |
||||
|
|
|
||||
PUBLIC FLOAT
Based on information publicly available to the Company and to the knowledge of the Directors as at the latest practicable date prior to the issue of this annual report, the Company has maintained the public float as required by the Listing Rules and agreed by the Hong Kong Stock Exchange.
DIVIDEND POLICY
In accordance with Article 173 of the Articles of Association, the basic principles of the Company's dividend distribution are: (1) the Company shall give full consideration to returning to investors and implement an active dividend distribution policy; (2) the Company's dividend distribution policy shall maintain continuity and stability, while simultaneously taking into account the long-term interests of the Company, the overall interests of all shareholders, and the sustainable development of the Company; (3) the Company shall prioritize cash dividends as the method of dividend distribution. Whenever conditions permit, the Company may distribute interim dividends.
In accordance with the relevant requirements of the CSRC and the CSRC Beijing Bureau on the cash dividends of listed companies and the provisions of the Articles of Association, the Company implements an active dividend distribution policy and attaches importance to the reasonable return for investment of investors. The Company maintains a consistent and stable dividend distribution policy and prioritizes cash dividends when distributing profits. It is clearly stipulated in the Articles of Association that in the case that the distributable profits realized for the current year in the financial statement of the parent company prepared in accordance with applicable domestic and overseas accounting standards and regulations are positive, the Company will distribute dividends in cash with the cash dividends to be distributed each year no less than 15% of the applicable distributable profits. Applicable distributable profits refer to the lower of the distributable profits in the financial statements of the parent company prepared in accordance with applicable domestic and overseas accounting standards and regulations. The distributable profits equal the profit after tax remaining after making up for losses, setting aside of the statutory reserve fund in accordance with the provisions of these Articles of Association, and deducting other items recognized by relevant national authorities. The Company can actively communicate with shareholders, especially minority shareholders, through various means (including online voting and inviting minority shareholders to participate in the meetings) to fully understand the opinions and needs of minority shareholders and timely answer the questions of their concerns.
Please refer to Article 173, Article 174 and Article 175 of the Articles of Association for details of the principles and policies of dividend distribution of the Company.
TAXATION ON DIVIDENDS
In accordance with the "Enterprise Income Tax Law of the People's Republic of China" and the "Rules for the Implementation of the Enterprise Income Tax Law of the People's Republic of China", both of which came into effect and were implemented on 1 January 2008 and the "Circular on Issues Concerning Withholding of Enterprise Income Tax on Dividends Paid by PRC Resident Enterprises to Offshore Non-resident Enterprise Holders of H Shares" (Guo Shui Han [2008] No. 897) (《關於中國居民企業向境外H股非居民企業股東派發股息代扣代繳企業所得稅有關問題的通知》(國稅函[2008]897號)) promulgated by the State Administration of Taxation on 6 November 2008, the Company is obliged to withhold and pay PRC enterprise income tax on behalf of non-resident enterprise shareholders at a tax rate of 10% from 2008 onwards when the Company distributes any dividends to non-resident enterprise shareholders whose names appear on the register of members of H Shares.
Any H Shares which are not registered in the name(s) of individual(s) (which, for this purpose, includes shares registered in the name(s) of HKSCC Nominees Limited, other nominees, trustees, or other organizations or bodies) shall be deemed to be H Shares held by non-resident enterprise shareholder(s), and their entitlement to dividends will be subject to deduction of enterprise income tax. After receiving the dividends, the non-resident enterprise shareholders may apply for a tax refund (if any) in accordance with the relevant requirements, such as tax agreements (arrangements).
In accordance with the "Circular on Certain Issues Concerning the Policies of Individual Income Tax" (Cai Shui Zi [1994] No. 020) (《關於個人所得稅若干政策問題的通知》 (財稅字[1994]020號)) promulgated by the Ministry of Finance of the PRC and the State Administration of Taxation on 13 May 1994, overseas individuals are, tentatively exempted from the PRC individual income tax on dividends or bonuses received from foreign-invested enterprises. As the Company is a foreign-invested enterprise, the Company will not withhold and pay the PRC individual income tax on behalf of individual shareholders whose names appear on the register of members of H Shares of the Company at the time of payment of the final dividends.
Pursuant to the Circular on Tax Policies Concerning the Pilot Programme of the Shanghai and Hong Kong Stock Market Trading Interconnection Mechanism (Cai Shui [2014] No. 81) (《關於滬港股票市場交易互聯互通機制試點有關稅收政策的通知》 (財稅[2014]81號)) promulgated on 31 October 2014 and the Circular on the Tax Policies Concerning the Pilot Programme of the Shenzhen and Hong Kong Stock Market Trading Interconnection Mechanism (Cai Shui [2016] No. 127) (《關於深港股票市場交易互聯互通機制試點有關稅收政策的通知》 (財稅[2016]127號)) promulgated on 5 November 2016 by the Ministry of Finance of the PRC, the State Administration of Taxation and the CSRC:
The Company is obliged to withhold PRC individual income tax on behalf of Mainland individual shareholders at a tax rate of 20% when the Company distributes the final dividends to Mainland individual investors who invest in the H Shares of the Company through Shanghai-Hong Kong Stock Connect and Shenzhen-Hong Kong Stock Connect. Where individual investors have already paid foreign withholding taxes for such income, investors may apply to the competent tax authorities of China Securities Depository and Clearing Corporation Limited for foreign tax credit with valid tax withholding certificates. The Company is obliged to withhold PRC individual income tax on behalf of Mainland securities investment funds investing in H Shares of the Company through Shanghai-Hong Kong Stock Connect and Shenzhen-Hong Kong Stock Connect in accordance with the aforementioned requirements when the Company distributes the final dividends; and the Company will not withhold income tax on behalf of Mainland enterprise investors investing in H Shares of the Company through Shanghai-Hong Kong Stock Connect and Shenzhen-Hong Kong Stock Connect when the Company distributes the final dividends. The Mainland enterprise investors shall report the income and make tax payment by themselves.
Shareholders are recommended to consult their tax advisors regarding the PRC, Hong Kong and other tax implications of owning and disposing of the H Shares of the Company.
DIVIDENDS
According to the audited financial statements of the Company prepared in accordance with the CASs and the IFRS Accounting Standards, the Company recorded negative profits available for distribution to shareholders in 2025. As considered and approved by the 14th meeting of the seventh session of the Board of the Company, the Company proposed not to make profit distribution for the year of 2025.
ANNUAL SHAREHOLDERS' MEETING
The Company proposed to hold the annual shareholders' meeting (the "AGM") on Thursday, 28 May 2026. The register of members of H Shares will be closed from Friday, 22 May 2026 to Thursday, 28 May 2026 (both days inclusive), during which period no transfer of H shares will be effected. In order to qualify for attendance and voting at the AGM, the holders of H Shares must return all the transfer documents to the Company's H Shares registrar in Hong Kong, Computershare Hong Kong Investor Services Limited, at Shops 1712-1716, 17/F, Hopewell Centre, 183 Queen's Road East, Wan Chai, Hong Kong by 4:30 p.m. on Thursday, 21 May 2026. The holders of H Shares whose names appear on the register of members of the Company at the close of business on Thursday, 21 May 2026 are entitled to attend and vote at the AGM.
PURCHASES, SALES OR REDEMPTION OF LISTED SECURITIES
During the Reporting Period, neither the Company nor any of its subsidiaries purchased, sold or redeemed any listed securities (including Treasury Shares) (the term "securities" has the meaning ascribed to it under Paragraph 1 of Appendix D2 to the Listing Rules) of the Company.
As at the end of the Reporting Period, the Company did not hold any Treasury Shares.
PRE-EMPTIVE RIGHTS
The Articles of Association does not provide for any pre-emptive rights requiring the Company to offer new shares to the existing shareholders in proportion to their existing shareholdings.
USE OF PROCEEDS RAISED FROM THE ISSUANCE OF A SHARES TO SPECIFIC INVESTOR
On 10 December 2024, the Company issued 854,700,854 A Shares to CNAHC (with a total nominal value of RMB854,700,854) at the issue price of RMB7.02 per share (the "Issuance of A Shares to Specific Investor"), raising net proceeds of RMB5,995,841,631.45 or net proceeds of RMB7.0151 per A Share issued to the specific investor. Please refer to the announcement of the Company dated 12 December 2024 for details. On 22 December 2023 (being the date on which the terms of the issue were fixed), the closing price of the Company's A Shares was RMB7.17 per share. During the Reporting Period, the net proceeds from the Issuance of A Shares to Specific Investor have been utilized according to the plan disclosed by the Company. The following table shows the use of net proceeds from the Issuance of A Shares to Specific Investor:
|
|
|
|
|
|
|
|
|
Unit: RMB |
||||
|
|
|
|
|
|
|
|
Committed investment project |
Total committed investment of proceeds raised |
Outstanding amount as at the beginning of the Reporting Period |
Investment |
Outstanding amount as at the end of the Reporting Period |
Expected timeline for the completion of utilization of proceeds raised |
|
|
|
|
|
|
|
|
|
|
|
|
|
|
|
Introduction of 17 aircraft |
4,195,841,631.45 |
3,396,240,456.16 |
3,396,240,456.16 |
0 |
N/A |
|
|
|
|
|
|
|
|
Replenishing working capital |
1,800,000,000.00 |
Nil |
Nil |
Nil |
N/A |
|
|
|
|
|
|
|
DIRECTORS OF THE COMPANY
Set out below is the list of Directors during the Reporting Period and as at the date of this annual report (unless otherwise stated).
|
Name |
Date of election and, if applicable, ceasing to act as Director |
|
|
|
|
|
|
|
Mr. Liu Tiexiang (Chairman, Executive Director) |
Elected as Executive Director and appointed as Chairman |
|
|
|
|
Mr. Qu Guangji (Vice Chairman, Executive Director) |
Elected on 25 March 2026. |
|
|
|
|
Mr. Cui Xiaofeng (Non-executive Director) |
Elected on 9 August 2024, and re-appointed on 25 February 2025. |
|
|
|
|
Mr. Patrick Healy (Non-executive Director) |
Elected on 19 December 2019, and re-appointed on 25 February 2025. |
|
|
|
|
Mr. Xiao Peng (Employee Representative Director) |
Elected on 2 March 2023, and re-appointed on 25 February 2025. |
|
|
|
|
Mr. Xu Niansha (Independent Non-executive Director) |
Elected on 25 February 2025. |
|
|
|
|
Mr. He Yun (Independent Non-executive Director) |
Elected on 25 February 2022, and re-appointed on 25 February 2025. |
|
|
|
|
Ms. Winnie Tam Wan-chi (Independent Non-executive Director) |
Elected on 25 February 2022, and re-appointed on 25 February 2025. |
|
|
|
|
Mr. Gao Chunlei (Independent Non-executive Director) |
Elected on 25 February 2025. |
|
|
|
|
Mr. Ma Chongxian (Former Executive Director) |
Elected on 20 July 2021, and ceased to act on 10 October 2025. |
|
|
|
|
Mr. Wang Mingyuan (Former Executive Director) |
Elected on 30 March 2023, and ceased to act on 5 March 2026. |
|
|
|
|
Mr. Xu Junxin (Former Independent Non-executive Director) |
Elected on 25 February 2022, and ceased to act on 25 February 2025. |
|
|
|
SUPERVISORS
The following is the list of Supervisors from the beginning of the Reporting Period to 24 June 2025. With effect from 24 June 2025, the Company no longer maintains a Supervisory Committee or Supervisors, and the Audit and Risk Management Committee (the Supervision Committee) under the Board exercises the powers of the Supervisory Committee stipulated in the Company Law.
|
Name |
Date of election and ceasing to act as Supervisor |
|
|
|
|
|
|
|
Mr. Xiao Jian (Former Chairman of the Supervisory Committee, Former Shareholder Representative Supervisor) |
Elected as shareholder representative Supervisor on 10 February 2023, elected as Chairman of the Supervisory Committee on 10 March 2023, and ceased to act on 24 June 2025. |
|
|
|
|
Ms. Lyu Yanfang (Former Shareholder Representative Supervisor) |
Elected on 18 December 2020, and ceased to act on 24 June 2025. |
|
|
|
|
Ms. Guo Lina (Former Shareholder Representative Supervisor) |
Elected on 25 February 2022, and ceased to act on 24 June 2025. |
|
|
|
|
Mr. Wang Mingzhu (Former Employee Representative Supervisor) |
Elected on 2 March 2023, and ceased to act on 24 June 2025. |
|
|
|
|
Mr. Li Shuxing (Former Employee Representative Supervisor) |
Elected on 2 March 2023, and ceased to act on 24 June 2025. |
|
|
|
CHANGES IN THE DIRECTORS AND SENIOR MANAGEMENT OF THE COMPANY DURING THE REPORTING PERIOD AND UP TO THE DATE OF THIS ANNUAL REPORT
1. On 25 February 2025, at the 2025 first extraordinary general meeting of the Company, Mr. Ma Chongxian, Mr. Wang Mingyuan, Mr. Cui Xiaofeng, and Mr. Patrick Healy were elected as non-independent Directors of the seventh session of the Board of the Company, and Mr. Xu Niansha, Mr. He Yun, Ms. Winnie Tam Wan-chi, and Mr. Gao Chunlei were elected as independent non-executive Directors of the Company. Mr. Xu Junxin ceased to act as an independent non-executive Director of the Company due to the expiry of his term of office. At the thirteenth meeting of the third session of the employee representatives congress of the Company, Mr. Xiao Peng was elected as the employee representative Director of the seventh session of the Board of the Company.
2. On 10 October 2025, Mr. Ma Chongxian resigned as an executive Director and the Chairman of the Company due to work adjustments.
3. On 10 October 2025, at the 2025 second extraordinary shareholders' meeting of the Company, Mr. Liu Tiexiang was elected as an executive Director of the Company. On the same day, at the eighth meeting of the seventh session of the Board of the Company, the "Resolution on the Election of Mr. Liu Tiexiang as Chairman" was considered and approved, with Mr. Liu Tiexiang elected as the Chairman of the Company.
4. On 23 October 2025, Mr. Xiao Peng resigned as Chief Engineer to the Board of the Company due to his age.
5. On 7 November 2025, Mr. Zhang Hua resigned as General Counsel to the Board of the Company due to retirement.
6. On 5 March 2026, as considered and approved at the thirteenth meeting of the seventh session of the Board of the Company, Mr. Yi Xuedong was appointed as the General Counsel and Chief Compliance Officer of the Company.
7. On 5 March 2026, Mr. Wang Mingyuan ceased to serve as the President, Executive Director and Vice Chairman of the Company due to retirement. On the same day, as considered and approved at the thirteenth meeting of the seventh session of the Board of the Company, Mr. Qu Guangji was appointed as the President of the Company, and Mr. Qu Guangji was nominated as a candidate for the executive Director of the Company. On 25 March 2026, at the 2026 first extraordinary shareholders' meeting of the Company, Mr. Qu Guangji was elected as an executive Director of the Company, and he was appointed as the Vice Chairman of the Company.
Directors and Supervisors' Rights to Acquire Shares or Debentures
At any time during the Reporting Period or as at the end of the Reporting Period (for Supervisors, referring to the period from the beginning of the Reporting Period to 24 June 2025), none of the Company, its holding company, any of the Company's subsidiaries or fellow subsidiaries was a party to any agreement or arrangement which enables the Directors and Supervisors of the Company to acquire benefits by means of the acquisition of Shares in, or debentures, of the Company or any other body corporate.
Interests and Short Positions of Directors and the Chief Executive in the Shares, Underlying Shares and Debentures of the Company
As at the end of the Reporting Period, none of the Directors or the chief executive of the Company had interests or short positions in the shares, underlying shares and/or debentures (as the case may be) held by the Company or its associated corporations (within the meaning of Part XV of the SFO) which shall be recorded and maintained in the register pursuant to section 352 of the SFO, or which shall be notified to the Company and the Hong Kong Stock Exchange pursuant to the Model Code.
Interests of Directors and Supervisors in Contracts and Service Contracts
Each of the Directors has entered into a service contract with the Company. All Directors shall serve a term of three years.
None of the Directors or Supervisors has any existing or proposed service contract with any member of the Group which is not terminable by the Group within one year without payment of compensation (other than statutory compensation).
Save as disclosed in the section headed "Connected Transactions" set out in this Report of the Directors, none of the Company, its holding company, or any of the Company's subsidiaries or fellow subsidiaries has entered into any significant transactions, arrangements or contracts relating to the Group's business, in which a Director or Supervisor or his or her connected entity directly or indirectly had any material interest, and which subsisted at the end of the Reporting Period (for Supervisors, referring to the period from the beginning of the Reporting Period to 24 June 2025) or at any time during the Reporting Period.
During the Reporting Period, the Company's executive Director Mr. Liu Tiexiang, Non-executive Director Mr. Patrick Healy, and former executive Directors Mr. Ma Chongxian and Mr. Wang Mingyuan also served as directors of Cathay Pacific. Cathay Pacific competes or is likely to compete either directly or indirectly with some aspects of the business of the Company as it operates airline services to certain destinations, which are also served by the Company.
Save as disclosed above, during the Reporting Period, none of the Directors and their respective close associates (as defined in the Listing Rules) has any competing interests which would be required to be disclosed under Rule 8.10 of the Listing Rules.
Permitted Indemnity Provision
The Company has purchased appropriate directors' liability insurance coverage to indemnify the Directors for liabilities arising from corporate activities. Such directors' liability insurance was valid throughout the financial year ended 31 December 2025 and remains in effect as at the date of this annual report.
Employees
The Company implements an open, fair and equal employment policy, insists on equal pay for equal work and is committed to avoiding any discrimination in respect of gender, race, nationality, physical condition, religion and marital status of employees. The Company continues to promote the diversity of employees and protect employees' legitimate rights and interests. The Group will continue to take measures, including recruiting and treating employees in accordance with the principle of gender equality, provide gender equality training and development opportunities, and ensure the rights and interests of female employees, to promote gender diversity at all levels and focus on diversified management talent reserves.
As at the end of the Reporting Period, the Group had a total of 107,795 employees (including 66,447 male employees and 41,348 female employees, accounting for 61.6% and 38.4% of the total employees of the Group respectively), among which, the Company had 48,675 employees and the subsidiaries of the Company had 59,120 employees. The differences in employee background and job requirements are the main factors affecting the gender diversity of employees.
The categories of employees of the Group are as follows:
|
Professional Categories |
As at 31 December 2025 |
|
|
|
|
|
|
|
Management personnel |
7,245 |
|
|
|
|
Functional personnel |
5,974 |
|
|
|
|
Marketing and sales personnel |
5,470 |
|
|
|
|
Operation personnel |
5,903 |
|
|
|
|
Ground handling personnel |
13,133 |
|
|
|
|
Cabin service personnel |
28,625 |
|
|
|
|
Logistics and support personnel |
6,166 |
|
|
|
|
Flight crew |
14,756 |
|
|
|
|
Engineering and maintenance personnel |
17,421 |
|
|
|
|
Information technology personnel |
1,240 |
|
|
|
|
Other personnel |
1,862 |
|
|
|
|
Total |
107,795 |
|
|
|
Remuneration Policy
In accordance with the requirements for optimizing the income distribution system and based on the principle of "paying salary with reference to the job value, personal ability as well as performance appraisal", the Company established an income distribution mechanism that maintained balance between incentives and constraints and emphasized both efficiency and fairness, so as to drive high-quality corporate development. During the Reporting Period, the Company continuously strengthened the linkage between salary and efficiency, improved the differentiated gross payroll management mechanism, and optimized the internal income distribution relations. It strengthened the incentive guarantee for employees in key groups, established a distribution mechanism that determines remuneration based on performance contributions, and promoted salary distribution to lean towards units with outstanding performance contributions, technological innovation fields, and hard, dirty, dangerous, and strenuous frontline positions. The Company further standardized the remuneration management for persons in charge, enforced strict performance appraisals, perfected market benchmarking mechanisms, and reasonably determined the remuneration of persons in charge at all levels. It solidly advanced the development of the remuneration management information system, established and improved the supporting management mechanisms, and elevated the level of digitalization and intelligence in labor costs and remuneration management.
Training Programme
In 2025, the Group adhered to the guidance with Xi Jinping's Thought on Socialism with Chinese Characteristics for a New Era, comprehensively studied and implemented the philosophy of General Secretary Xi Jinping's important thoughts on talent work in the new era, fully implemented the spirit of the 20th National Congress of the CPC, the successive Plenary Sessions of the 20th Central Committee of the CPC, and the relevant requirements of higher-level authorities regarding talent work in the new era. It actively coordinated with higher-level authorities in an orderly manner to organize training, and conducted rotational training classes for secretaries of primary-level Party organizations and other higher-level training courses, covering nearly 4,400 person-times. The Group vigorously implemented various full-time off-job training projects to enhance the performance capabilities of leaders and cadres at all levels. Relying on the Group's party school and internal resources, it held the first training classes for young and middle-aged cadres, young cadres, and special ability enhancement classes for technological talents. The Group systematically promoted the training of a high-quality cadre team, holding ability enhancement classes respectively for newly appointed senior and middle-level management personnel, and launching international exchange projects in regions such as the UK, France, Germany, and Singapore. The Leadership Academy of the online training college added four categories of online thematic courses: policy interpretation, new quality productive forces, brand building, and management capabilities.
Regarding the qualification trainings for pilots, flight attendants, cadet pilots, flight dispatchers and ground service personnel, respectively the Group offered 491,600 person-hours of online training, delivered 169,638.5 hours of flight simulator training and provided 80,097.5 hours of other training programmes to maintain all operational personnel's valid certifications. The Company's training department was officially approved by the CAAC in February 2025 as a training institution for aviation security officers. During the Reporting Period, it completed one initial training class for 68 aviation security officers and five periodic training classes for a total of 305 people. By continuously strengthening the development of training capabilities and expanding the scope of businesses for training, the Company has consistently improved the relevance, practicality and effectiveness of training. The high-quality completion of annual training programmes has provided a solid foundation for the Company's high-quality development.
In 2026, the Company will continue to strictly comply with the requirements of the "Regulations on Cadre Education and Training" and the "National Cadre Education and Training Plan (2023-2027)". Structured around a stratified and classified training system and based on the overall development of the management team, it will precisely align with the growth patterns and training needs of cadres at different levels and in different fields. This will achieve a precise match between the training supply and the needs for cadre capability enhancement. It will create specialized and branded training projects, expand international training channels, and comprehensively forge the performance capabilities of leading cadres. Enhancing the ability to fight the "five tough battles" will provide solid talent support for accelerating the high-quality development of the Group and building a world-class enterprise.
SUPPLIER MANAGEMENT
The Company adhered to promoting "open procurement, sunshine procurement, clean procurement and green procurement". It was committed to integrating the concept of sustainable development into the cooperation of upstream and downstream enterprises in the supply chain and working closely with suppliers to jointly build a transparent, win-win and responsible supply chain system. The Company continued to promote the establishment of a procurement system and foster refined management of suppliers throughout their lifecycle. It persisted in working with suppliers to build a clean and upright supply ecosystem and integrate the concept of "green and low carbon" into the Company's procurement, thereby building a stable, efficient, high-quality and cost-effective supply chain and jointly promote the sustainable development of the aviation industry.
EMPLOYEES AND EMPLOYEES' PENSION SCHEME
Details of the employees' pension scheme and other welfare are set out in note 9 to the financial statements of this annual report, and retired employees are entitled to benefits under the social pension scheme approved and provided by the labor and social security authority of the local governments.
SUBSIDIARIES, ASSOCIATES AND JOINT VENTURES
Details of the subsidiaries, associates and joint ventures of the Group as at the end of the Reporting Period are set out respectively in notes 21, 22 and 23 to the financial statements of this annual report.
BANK LOANS AND OTHER BORROWINGS
Details of the bank loans and other borrowings of the Company and the Group are set out in note 35 to the financial statements of this annual report.
FIXED ASSETS
Changes in the fixed assets of the Group for the year ended 31 December 2025 are set out in note 18 to the financial statements of this annual report.
AIRCRAFT AND FLIGHT EQUIPMENT
The aggregate net book value of the Group's aircraft, engines and flight equipment as at the end of the Reporting Period are set out in note 18 to the financial statements of this annual report. The Group's capital commitment amounts for aircraft and flight equipment as at the end of the Reporting Period are included in note 42 to the financial statements of this annual report.
CAPITALISED INTERESTS
Details of the capitalized interests of the Group for the year ended 31 December 2025 are set out in note 12 to the financial statements of this annual report.
RESERVES
Changes in the reserves of the Company and the Group during the year are set out in note 40 to the financial statements and the consolidated statement of changes in equity of this annual report.
DONATIONS
During the Reporting Period, the Group made donations for charitable and other purposes amounting to RMB42.9817 million.
MAJOR CUSTOMERS AND SUPPLIERS
During the Reporting Period, the purchases of the Group from the largest supplier accounted for 28.64% of the total purchases of the Group, while the purchases of the Group from the five largest suppliers accounted for 41.20% of the total purchases of the Group. None of the Directors, their associates, nor any shareholder of the Company, who to the knowledge of the Directors owns 5% or more of the Company's share capital, had any interest in the five largest suppliers of the Company.
During the Reporting Period, the sales to the five largest customers of the Group accounted for not more than 30% of the total sales of the Group.
PROPERTY TITLE CERTIFICATE
The Company effected the changes of titles of assets (land, buildings and vehicles), in accordance with its undertakings as disclosed in the Company's prospectus when shares were issued. The title transfer procedures for the underlying assets relating to the above undertakings have been completed.
ENVIRONMENTAL POLICY AND PERFORMANCE OF THE GROUP
During the Reporting Period, the Group adhered to the guidance of Xi Jinping Thought on Socialism with Chinese Characteristics for a New Era, implemented the philosophy of the 20th National Congress of the Communist Party of China and all its Plenary Sessions, and intensively implemented the work requirements for the green and low-carbon transition and high-quality development of civil aviation, which has resulted in improved effectiveness in key areas such as energy conservation and emission reductions, ecological and environmental protection, as well as carbon peak and carbon neutrality.
The management system has been continuously improved, ensuring a continuous enhancement in management capabilities through work conferences at the beginning of the year, strengthening assessment and supervision, and carrying out special inspections and rectifications. Focusing on the national "dual carbon" strategy, the Group steadily advanced the dual-carbon related work, actively promoted the collaborative development of sustainable aviation fuels, built a dual-carbon smart management platform, and completed the carbon-verification monitoring, reporting, verification, and compliance work of the European Union, Beijing municipality, and civil aviation on time and efficiently, thus contributing to the carbon management of the aviation industry. Adhering to low-carbon operations, the Group continuously optimized the introduction and phase-out of aircraft, operational management and ground support to ensure the green and sustainable development of the Company. It devoted significant efforts in pollution control, proactively introduced new energy vehicles, exercised strict controls over the compliant emission of all kinds of pollutants, comprehensively implemented plastic reduction and waste reduction, and adhered to the baseline of compliance. To demonstrate corporate social responsibility, the Group launched a series of green travel products, and carried out a public welfare project for biodiversity conservation in Jinfo Mountain, Nanchuan District, Chongqing, giving back to nature with public welfare and continuously meeting the people's new expectations for a better ecological environment.
Launching flights with sustainable aviation fuel, the Group participated in the domestic pilot work of application of sustainable aviation fuel, and cumulatively refueled 1,501 tonnes of sustainable aviation fuels. It optimized the fleet structure, increasing the proportion of high fuel efficiency aircraft models to 31%. It deeply implemented green fuel-saving measures, cumulatively saving 158,800 tonnes of fuel and reducing carbon dioxide emissions by 500,300 tonnes through measures such as dispatch and release optimization, flight plan fuel optimization, and residue fuel management on landing. It proactively used bridge-mounted power and GPU to replace aircraft APU, reducing fuel consumption by 168,000 tonnes and carbon dioxide emissions by 529,000 tonnes. It promoted the green and low-carbon transition of ground buildings, with the use of green electricity in the Beijing area reaching 1 million kWh. It accelerated the energy transition of ground support vehicles, with an electrification rate of 43% for vehicles and 91% for newly introduced vehicles. It strictly controlled the compliant emission of aircraft maintenance pollution, and all kinds of pollutants were disposed of harmlessly to ensure that emissions met the standards. Further promoting the series of green travel products, the Group joined hands with passengers to practise the concept of green and low-carbon travel through voluntary carbon offset, biodiversity conservation, self-selected meals, electronic invoice processing, "paperless" self-service check-in, and commitment not to use disposable plastic tableware. During the 14th Five-Year Plan period, over 30,000 passenger-times have participated in voluntary carbon offset.
COMPLIANCE OPERATIONS
As a Chinese company listed on the Hong Kong Stock Exchange and the Shanghai Stock Exchange, the Company shall comply with regulations in relation to listed companies' securities issue and trading, such as the Company Law of the People's Republic of China, the Securities Law of the People's Republic of China, the SFO of Hong Kong, the Companies Ordinance of Hong Kong, the Stock Listing Rules of the Shanghai Stock Exchange (《上海證券交易所股票上市規則》) and the Listing Rules of the Hong Kong Stock Exchange. CNAF, a non-wholly owned subsidiary of the Company, as a non-bank financial institution established in Chinese Mainland, shall comply with rules in respect of financial regulation in Chinese Mainland. The Group, with civil aviation transportation and related services as its principal businesses, shall comply with requirements in relation to civil aviation safety regulations of locations where the Group operates, and laws and regulations in respect of consumer rights protection, environmental protection, anti-monopoly, anti-unfair competition and tax, etc.
The Group has the procedure of compliance in place to ensure compliance with applicable laws, regulations and normative legal documents, and in particular those having a significant impact on its principal businesses. The Group will notify the relevant employees and operating teams of any change in applicable laws, regulations and normative legal documents relating to its principal businesses from time to time.
During the Reporting Period, so far as the Directors of the Company were aware, the Group did not commit any violations of laws and regulations in all material aspects that would have a significant impact on the Group.
As at the end of the Reporting Period, the Company was not involved in any significant litigation or arbitration and to the knowledge of the Company, there was no litigation or claim of material importance pending, threatened or initiated against the Company.
CONNECTED TRANSACTIONS
The Group has entered into several connected transaction agreements with certain connected persons of the Group during the Reporting Period, details of which are set out in the paragraphs below. The Company has complied with the disclosure requirements of the connected transactions in accordance with Chapter 14A of the Listing Rules.
For the purpose of this section headed "Connected Transactions" in this Report of the Directors, "CNAHC Group" refers to CNAHC, its subsidiaries and associates (as defined under the Listing Rules) excluding the Group, "ACC Group" refers to Air China Cargo, its subsidiaries and its 30%-controlled companies (as defined under the Listing Rules), "Cathay Pacific Group" refers to Cathay Pacific and its subsidiaries (as defined under the Listing Rules).
ONE-OFF CONNECTED TRANSACTIONS
On 29 July 2025, the Company (as the seller) and Air China Cargo (as the purchaser) entered into an engine sale and purchase agreement (the "Engine Sale and Purchase Agreement"), pursuant to which the Company agreed to sell two Trent700 spare engines and one GTCP331-350 spare APU to Air China Cargo at a consideration of RMB151.4405 million (tax exclusive). Air China Cargo shall pay the above consideration to the Company by telegraphic transfer in RMB within 60 days from the effective date of the Engine Sale and Purchase Agreement. The disposal could lower the Company's overall holding costs of spare engines and improve the efficiency of asset utilization. As Air China Cargo is a subsidiary of CNAHC, the controlling shareholder of the Company, Air China Cargo is therefore a connected person of the Company. The transactions under the Engine Sale and Purchase Agreement constitute connected transactions of the Company under Chapter 14A of the Listing Rules, and are subject to the reporting and announcement requirements but are exempt from the independent shareholders' approval requirement under Chapter 14A of the Listing Rules. For details of such transactions, please refer to the announcement of the Company dated 29 July 2025.
On 30 October 2025, the Board of the Company approved the issuance of A Shares to specific investors (the "Issuance of A Shares to Specific Investors"), pursuant to which the Company entered into a subscription agreement with CNAHC and CNAC Holding, for the issuance, in aggregate, of not more than 3,044,140,030 new A Shares (inclusive) at the issue price (i.e. RMB6.57 per share) to CNAHC and CNAC Holding, with expected total gross proceeds (before deduction of relevant issuance expenses) of not more than RMB20.00 billion (inclusive). Among which, CNAHC intended to subscribe for no less than RMB5.00 billion; and CNAC Holding intended to subscribe for no more than RMB15.00 billion. The net proceeds after deduction of relevant issuance expenses are intended to be fully used for repayment of debts and replenishment of working capital. Since CNAHC is the controlling shareholder of the Company, and CNAC Holding is a wholly-owned subsidiary of CNAHC, CNAHC and CNAC Holding are connected persons of the Company, and the Issuance of A Shares to Specific Investors constitutes a connected transaction of the Company under Chapter 14A of the Listing Rules. On 16 December 2025, the relevant resolutions in relation to the Issuance of A Shares to Specific Investors were considered and approved by the shareholders of the Company at the extraordinary shareholders' meeting. As at the date of this annual report, the application for the Issuance of A Shares to Specific Investors has been considered and approved by the Shanghai Stock Exchange, and the CSRC has made a decision to consent to the registration. For details, please refer to the announcements of the Company dated 30 October 2025, 16 December 2025, 8 January 2026, 9 February 2026 and 9 March 2026, and the circular of the Company dated 28 November 2025.
CONTINUING CONNECTED TRANSACTIONS
During the Reporting Period, the transactions under the following continuing connected transaction framework agreements constituted non-exempt continuing connected transactions of the Company:
|
|
Agreement |
Parties and Connected Relationship |
Execution Date and Term of Agreement |
Contents of Agreement |
Pricing Policy |
|
|
|
|
|
|
|
|
|
|
|
|
|
|
|
1 |
Properties Leasing Framework Agreement |
The Company and CNAHC (a substantial shareholder of the Company and therefore a connected person of the Company) |
Renewed on 30 October 2024 with a term from 1 January 2025 to 31 December 2027
The details are set out in the announcement of the Company dated 30 October 2024 |
The Group and CNAHC Group agreed to lease from each other certain properties (including ancillary facilities) and land use rights owned by each other for their respective production and operation, office and storage use. |
The Group (as lessor) may rent out its own properties (including properties constructed by the Group or customized upon the request of CNAHC Group) or land with legal use rights to CNAHC Group for its production and operation, office and storage use. The pricing principles and conducting of the transaction shall be as follows: First, the Group shall provide quotation for the leased properties or land to CNAHC Group after taking into account the factors including the relevant costs, tax and reasonable profit margin relating to the properties or land. The related costs include, among others, construction costs, depreciation costs, funding costs and maintenance costs. Then, the rent payable for the leased properties or land shall be determined through arm's length negotiations between the Group and CNAHC Group after CNAHC Group takes into account the factors such as the location of the leased properties or land and the service quality. Such rent shall not be lower than the rent offered by the Group to an independent third party (if any) in comparable circumstances.
The Group (as lessee) may lease properties owned by CNAHC Group and land with legal use right from CNAHC Group based on its production and operation, office and storage needs. The pricing principles and conducting of the transaction shall be as follows: First, the Group shall conduct market research and collect, consolidate and analyze information in respect of provision of leasing services by independent third parties for the same type of properties or land (if any) in close proximity to the properties or land. Then, (i) if there is comparable market of the same type found through market research, the parties shall determine the rental prices for the leased properties or land through arm's length negotiations with reference to the market price for the same type of services available from at least two independent third parties and take into account relevant factors; (ii) if there is no comparable market of the same type found in the neighboring areas through market research, the price shall be determined by adopting the cost-plus approach: the rental price of the leased properties or land shall be determined through arm's length negotiations between the parties based on the relevant costs, tax and reasonable profit margin of the properties or land offered by CNAHC Group. The relevant costs include construction costs, depreciation costs, funding costs and maintenance costs. Reasonable profit margin will be determined with mainly making reference to the historical average prices on similar services (where possible) published regarding the property leasing industry, and/or the profit margin of the comparable services disclosed by other listed companies, and the reasonable profit margin of CNAHC Group shall not exceed 10%. The abovementioned rental prices shall not be higher than those offered by CNAHC Group to the independent third parties (if any) in comparable circumstances.
When leasing each other's properties or land, the parties may determine the price for leasing their respective properties or land based on the above pricing principles, and then exchange the properties and land use right in accordance with the principle of equivalent exchange. |
|
|
|
|
|
|
|
|
2 |
Comprehensive Services Framework Agreement |
The same as above |
Entered into on
The details are set out in the announcement of the Company dated 30 October 2024 |
(i) The Group accepts CNAHC Group's appointment to provide CNAHC Group with products or services including but not limited to retiree management services, human resources services, information technology services, procurement services, training services, air passenger transportation and sales services, comprehensive support services, entrusted operational management and provision of in-flight supplies.
(ii) CNAHC Group was appointed by the Group as the provider of ancillary production services or the administrator of supply services of the Group for which CNAHC Group shall provide the following products or services to the Group including but not limited to (provided that the provider has obtained the relevant qualifications and certifications): (1) on-board catering and food supply management services on global flights; (2) catering and meal support and cleaning services; (3) distribution, placement and washing services for various in-flight supplies; (4) operation and management services of office buildings; (5) property management services in office buildings and the regions at which the office buildings are located; (6) support services for resident group, support services for delayed flights passengers and site usage services; (7) information technology services; (8) in-flight supplies and scenario mileage payment products; and (9) other commissioned services such as labor services and entrusted operational management.
(iii) CNAHC Group was engaged by the Group as one of the providers of ancillary production or supply services of the Group, during which CNAHC Group shall provide the Group with the following products or services (provided that the provider has obtained the relevant qualifications and certifications), including but not limited to: (1) hotel accommodation and staff recuperation services; and (2) air ticket printing services and other printed materials.
(iv) The Group and CNAHC Group commission each other for the human resources sharing business within the two groups.
(v) CNACD Group is regarded by the Group as the primary service provider for its property management projects. |
For the services mentioned in item (i), the price to be charged by the Group will be determined after arm's length negotiations between the parties on the basis of the costs of the Group adding a reasonable service fee (generally ranging from 3% to 10% of the costs) and/or with reference to the price for the same type of products or services provided by the Group to other parties under non-related (non-connected) transactions.
For the services mentioned in item (ii), the parties shall, according to the service items and specific needs, determine the relevant service fees through arm's length negotiations in accordance with the following principles: (1) the final transaction price shall be determined after arm's length negotiations between the parties based on the quotations provided by CNAHC Group, with reference to the market price (if any) for the same type of services available from at least two independent third parties in the market and take into account factors including the service standard, service scope, business volume and specific needs of the parties; and/or (2) the service fee shall be determined after arm's length negotiations between the parties based on the costs of CNAHC Group adding a reasonable service fee, and offering rewards or imposing penalties depending on the management of CNAHC Group, the final settlement of which shall be made on the basis of the actual transaction amount.
For the services mentioned in item (iii), (1) if government-set or guided price is available, government-set or guided price shall be adopted; (2) in the absence of government-set or guided price, the final transaction price shall be determined after arm's length negotiations between the parties with reference to the market price (if any) for the same type of products or services available from at least two independent third parties in the market, by taking into account certain factors including the service standard, service scope, business volume and specific needs of the parties; (3) if open market price is not available or there are no identical or similar business activities in the market, the parties shall settle the actual transaction amount based on the costs of CNAHC Group adding a reasonable service fee, and offering rewards or imposing penalties depending on the management of CNAHC Group.
For the services mentioned in item (iv), in principle, the transaction price shall be determined through arm's length negotiations between the parties based on the labor costs incurred, and the transaction price shall be fully borne by the worksite employer.
For the services mentioned in item (v), the service fees charged by CNACD Group will be determined based on the engineering and financial audit amounts of the specific entrusted projects in accordance with the entrusted management contracts. The fees will be calculated as follows: (i) 3% of the financial audit amount of the investment relating to the management entrusted by the Company; or/and (ii) based on the scale or investment of the project, the fees will be determined according to the labor input of CNACD Group verified by the Company.
For the entrusted operational management services provided by the Group or CNAHC Group to the other party, both parties will (1) determine the service fees after arm's length negotiation and based on the service projects and specific requirements, considering the service provider's costs and reasonable service fee rates, with rewards given based on the entrusted management performance; or (2) determine the relevant financial/business indicators based on the service projects and specific requirements, and determine the service fees using a fixed management fee plus a variable management fee approach through arm's length negotiation. |
|
|
|
|
|
|
|
|
3 |
Government Charter Flight Service Framework Agreement |
The same as above |
Renewed on 30 October 2024 with a term from 1 January 2025 to 31 December 2027
The details are set out in the announcement of the Company dated 30 October 2024 |
CNAHC shall use the charter flight services of the Company for fulfilling its government charter flight assignments. |
The parties will determine the price for the Government Charter Flight Services through arm's length negotiations based on the cost incurred by the carrier in providing the Government Charter Flight Services adding a reasonable profit (by referring to the historical data, the reasonable profit margin generally ranges from 5% to 10%). The costs include direct costs and indirect costs. |
|
|
|
|
|
|
|
|
4 |
Media Services Framework Agreement |
The Company and CNAMC (CNAMC is a wholly-owned subsidiary of CNAHC and therefore a connected person of the Company) |
The same as above |
CNAMC has agreed to provide media business services to the Group. Of which, the Company grants CNAMC an exclusive right to distribute in-flight reading materials, movies, TV series, music, sound track and other cultural contents.
The Company has commissioned CNAMC as the general service provider with respect to the media business of the Company in which CNAMC shall provide the Company with the following media business (the "Entrusted Services"): (1) in-flight entertainment system business and in-flight network platform business; (2) brand communication and product marketing business: including but not limited to brand research, consulting and planning, design and copywriting planning, graphic and film shooting and production, public relations activities, media advertising placement, promotional materials and IP image production and management, social media operation and maintenance, intellectual property management; (3) news and publicity business, including but not limited to external media operation and maintenance and internal newspaper production; (4) advertisement management business and media cooperation and management business; (5) other media business entrusted by the Company. |
For the Entrusted Services, the Group will make reference to the service items and specific requirements, and (1) the parties shall determine the final transaction price through arm's length negotiations based on the quotations provided by CNAMC with reference to the market price (if any) for the same type of services available from at least two independent third parties after taking into account factors including the service standard, service scope, business volume and specific needs of the parties; and/or (2) the service fees shall be determined after arm's length negotiations between the parties based on the costs of CNAMC adding a reasonable service fee, and offering rewards or imposing penalty depending on the management of CNAMC, the final settlement of which shall be made on the basis of the actual transaction amount.
In respect of the media products or services other than the Entrusted Services that are purchased by the Company from CNAMC, the Group shall determine and pay the relevant services fees in accordance with the following principles and the arm's length negotiations with CNAMC: (1) if government-set or guided price is available, government-set or guided price shall be adopted; (2) in the absence of government-set or guided price, the final transaction price shall be determined after arm's length negotiations between the parties based on the quotation provided by CNAMC with reference to the market price (if any) for the same type of services available from at least two independent third parties in the market after taking into account certain factors including the service standard, service scope, business volume and specific needs of the parties; (3) if open market price is not available or there are no identical or similar business activities in the market, the parties shall settle the actual transaction amount based on the costs of CNAMC adding a reasonable service fee, and offering rewards or imposing penalties depending on the management of CNAMC.
CNAMC shall provide information including but not limited to costs, external procurement, and actual settlement; the service fee charged by CNAMC shall not exceed 10% of the costs, and shall be determined mainly with reference to the historical average price for similar products or services (where possible) published in the relevant industry and/or the profit margin of comparable products and services.
In respect of the Company's media used by CNAMC in operating the media business of the Company, CNAMC shall pay the Company an annual media resource fee of RMB13.8915 million for each of the three years of 2025, 2026 and 2027. |
|
|
|
|
|
|
|
|
5 |
Financial Services Framework Agreement |
The Company and CNAF (CNAF is a non-wholly owned subsidiary of the Company that CNAHC holds 49% of its equity interest and therefore a connected subsidiary of the Company) |
Renewed on 30 March 2023 with a term from 1 January 2024 to 31 December 2026
The details are set out in the announcement of the Company dated 30 March 2023 |
CNAF agreed to provide the Group with a range of financial services including deposit services, credit services and other financial services. |
Interest rates applicable to deposits: should (i) comply with the requirements on the interest rates prescribed by the People's Bank of China for such type of deposits; and (ii) not be lower than the interest rates offered by state-owned commercial banks to the Group for the same type of services under the same conditions.
Interest rates applicable to credit services: should (i) comply with the requirements on the interest rates prescribed by the People's Bank of China for such type of services; and (ii) not be higher than the interest rates charged by state-owned commercial banks to the Group for the same type of services under the same conditions.
Fees for other paid financial services: should (i) comply with the relevant rate standards (if any) prescribed by the People's Bank of China, CBIRC, CSRC, NAFMII or other regulatory authorities; and (ii) not be higher than those for the same type of services charged by state-owned commercial banks to the Group under the same conditions. |
|
|
|
|
|
|
|
|
6 |
CNAHC Financial Services Framework Agreement |
CNAF (a non-wholly owned subsidiary of the Company), and CNAHC (a substantial shareholder of the Company and therefore a connected person of the Company) |
The same as above |
CNAF agreed to provide CNAHC Group with a range of financial services including deposit services, comprehensive credit line services and other financial services. |
Interest rates applicable to deposits: should (i) comply with the requirements on interest rates prescribed by the People's Bank of China for such type of deposits; and (ii) not be higher than the interest rates offered by state-owned commercial banks to CNAHC Group for the same type of services under the same conditions.
Interest rates applicable to loan and bill discounting services: should (i) be in compliance with the requirements on interest rates prescribed by People's Bank of China for such type of services; and (ii) be not lower than the interest rates charged by state-owned commercial banks to the CNAHC Group for the same type of services under the same conditions.
Fees for other paid financial services: should (i) comply with the relevant rate standards (if any) prescribed by the People's Bank of China, CBIRC, CSRC, NAFMII or other regulatory authorities; and (ii) not be lower than those for the same type of services charged by state-owned commercial banks to the CNAHC Group under the same conditions. |
|
|
|
|
|
|
|
|
7 |
ACC Financial Services Agreement |
CNAF and Air China Cargo |
Entered into on 30 March 2023 with a term from 1 January 2024 to 31 December 2026
The details are set out in the announcement of the Company dated 30 March 2023 |
CNAF has agreed to provide the ACC Group with a range of financial services including deposit services, comprehensive credit line services and other financial services. |
Interest rates applicable to deposits: should (i) comply with the requirements on interest rates prescribed by the People's Bank of China for such type of deposits; and (ii) not be higher than the interest rates offered by state-owned commercial banks to ACC Group for the same type of services under the same conditions.
Interest rates applicable to loan and bill discounting services: should (i) be in compliance with the requirements on interest rates prescribed by People's Bank of China for such type of services; and (ii) be not lower than the interest rates charged by state-owned commercial banks to ACC Group for the same type of services under the same conditions.
Fees for other paid financial services: should (i) comply with the relevant rate standards (if any) prescribed by the People's Bank of China, CBIRC, CSRC, NAFMII or other regulatory authorities; and (ii) not be lower than those for the same type of services charged by state-owned commercial banks to ACC Group under the same conditions. |
|
|
|
|
|
|
|
|
8 |
Framework Agreement |
The Company and CNACG (CNACG is a substantial shareholder of the Company and therefore a connected person of the Company) |
Renewed on 20 September 2022 with a term from 1 January 2023 to 31 December 2025, details of which are set out in the announcement of the Company dated 20 September 2022
Subsequently renewed on 28 May 2025 with a term from 1 January 2026 to 31 December 2028, details of which are set out in the announcement of the Company dated 28 May 2025 |
Finance and operating lease services: CNACG Group agreed to provide finance and operating lease services in respect of, including but not limited to, aircraft, engines, simulators, aircraft-related materials, equipment and vehicles to the Group; the Group agreed to provide finance and operating lease services in respect of, including but not limited to, equipment and vehicles to CNACG Group.
Ground support services and other services: including but not limited to the following transactions conducted between any member of the Group on the one hand and any member of CNACG Group on the other hand: ground support services, aircraft maintenance services, aircraft repair services, property investment and management services, ticket and tourism services, logistics services, administrative management services, cleaning and washing services, resident security services, lounge supplies procurement services and aircraft material procurement services. |
Finance and operating lease services: the final transaction price will be determined on arm's length negotiations between both parties with reference to the prices for the same type of lease services offered by independent third parties and after taking into account certain factors. Such factors include purchasing price of the leasing subject, interest rate and arrangement fees (if any) (for finance lease), rental fee (for operating lease), the lease terms, the features of the leasing subject and the comparable market rental prices. The final transaction price shall not be higher than the transaction prices offered by at least two independent third parties on the same conditions.
Ground support services and other services:
(1) Follow the government pricing or guidance price if it is available;
(2) If no government pricing or guidance price is available: the final transaction price will be determined on arm's length negotiations between the parties, with reference to the market prices offered by at least two independent third parties on the market for the same type of service, and after taking into account certain factors such as the service standard, service scope, business volume and specific needs of the parties. If any service needs of the service recipient change, appropriate adjustment will be made to the transaction price after negotiation between both parties based on the extent of variation in the relevant costs, service quality or other factors;
(3) If neither of the above cases is applicable: the price will be determined on the basis of costs plus reasonable profit. The costs are mainly based on the costs and expenses of the service provider, including costs of human resources and costs of facility, equipment and materials. Reasonable profit margin will be determined with mainly making reference to the historical average prices of similar products or services (where possible) published in the relevant industry, and/or the profit margin of the comparable products and services disclosed by other listed companies. The profit margin of CNACG Group shall not exceed 10%. The final transaction prices shall be determined on terms that, to the Group, are no less favorable than those provided by independent third parties to the Group or those provided by CNACG Group to independent third parties (with regards to the receiving of services by the Group), or no more favorable than those provided by the Group to the independent third parties (with regards to the rendering of services by the Group). |
|
|
|
|
|
|
|
|
9 |
Aircraft Sale Framework Agreement |
The Company and Beijing Leasing Company (Beijing Leasing Company is a subsidiary of CNAHC, and therefore a connected person of the Company) |
Entered into on 30 October 2025 with a term from 30 October 2025 to 31 December 2027
The details are set out in the announcement of the Company dated 30 October 2025 |
During the term of the Aircraft Sale Framework Agreement, the Company will from time to time sell aircraft owned by the Company to Beijing Leasing Company by way of agreement transfer, and Beijing Leasing Company will pay the consideration to the Company. |
The consideration under the Aircraft Sale Framework Agreement shall be determined after arm's length negotiation between the Company and Beijing Leasing Company, and conducted on normal commercial terms. The tax-exclusive selling price of the aircraft shall be the asset valuation value issued by an independent third-party valuation institution. |
|
|
|
|
|
|
|
|
10 |
Framework Agreement |
The Company and Cathay Pacific (Cathay Pacific is a substantial shareholder of the Company and therefore a connected person of the Company) |
Renewed on 30 August 2022 with a term from 1 January 2023 to 31 December 2025, details of which are set out in the announcement of the Company dated 30 August 2022
Subsequently renewed on 28 May 2025 with a term from 1 January 2026 to 31 December 2028, details of which are set out in the announcement of the Company dated 28 May 2025 |
Providing a framework for the transactions between the Group and Cathay Pacific Group arising from interline arrangements, code sharing arrangements, joint operating arrangements, aircraft leasing, frequent flyer programmes, the provision of airline catering, ground support and engineering services and other services and transactions agreed. |
Interline arrangements and codeshare arrangements: revenue is apportioned between the parties in accordance with bilateral prorate agreements which follow the principles in the Multi-lateral Prorate Agreement of International Air Transport Association.
Joint operating arrangements: revenue is apportioned between the parties having regard to the fleet capacity of both parties and the values of seats sold by each party.
Aircraft leasing: rentals payable under aircraft leases are determined after negotiations at arm's length between the parties having regard to rentals payable under comparable leases between unconnected parties for comparable aircraft and comparable periods and prevailing long-term interest rates.
Frequent flyer programmes: frequent flyers of either party can earn mileage credits by taking the other party's flights. Payments by each party to the other for mileage values are determined by the parties on an arm's length basis having regard to comparable mileage values payable by unconnected airlines to each other.
Airline catering: the parties determine the pricing of airline catering having regard to quotations provided by unconnected caterers, taking due account of material and labor costs, quality, assurance of supply, safety and innovation (including changes in the foregoing matters).
Ground support and engineering services: the pricing is required to be no less favorable than that offered for comparable services to unconnected parties taking due account of the quality of services.
Other products and services (including leasing premises and handling customs clearance): the pricing is determined having regard to relevant market information (including independent third-party quotations for comparable products and services), costs incurred by the relevant party and the quality of products and services (including changes in any of the foregoing). |
|
|
|
|
|
|
|
|
11 |
ACC Framework Agreement |
The Company and Air China Cargo (a 45%-owned subsidiary of CNAHC, and therefore a connected person of the Company) |
Renewed on 30 October 2024 with a term from 1 January 2025 to 31 December 2027, details of which are set out in the announcement of the Company dated 30 October 2024 |
Exclusive operation of the passenger aircraft cargo business: through arm's length negotiation between both parties, the Group and the ACC Group have determined to carry out a long-term collaboration for the passenger aircraft cargo business under an exclusive operating model. The entire passenger aircraft cargo business of the Group will be operated exclusively by the ACC Group. The ACC Group shall undertake the overall responsibilities for transporting the cargos to the consignors with respect to the cargos which are transported through the passenger aircraft.
Ground support services and other services: the ground support services and other services provided by the Group to the ACC Group include but are not limited to operation support services, IT sharing services, comprehensive support services, engine and aircraft-related materials sharing services, retiree management services, training services, human resources services, and procurement and maintenance services. The ground support services and other services provided by the ACC Group to the Group include but are not limited to ground support services (cargo terminal services and airport apron services), container and pallet management services, engine and aircraft-related materials sharing services.
Property leasing: the Group may rent out its own properties or land with legal use rights to ACC Group for its production and operation, office and storage use, and the Group may lease ACC Group's self-owned properties and land with legal use rights from the ACC Group in the event that its own properties could not be able to meet its business needs such as production and operation, office and storage. |
Exclusive operation of the passenger aircraft cargo business:
During the exclusive operation term, the Group shall charge the ACC Group the transportation service fee regularly in each year. Such transportation service fee shall be determined based on the ACC Group's actual cargo revenue generated from the exclusive operation of the Group's passenger aircraft cargo business after deducting certain operating fee rate. The specific formulas are as follows:
Transportation service fee = actual revenue from the passenger aircraft cargo business × (1 - operating fee rate)
Operating fee rate = operating expense rate + reward and penalty fee rate
Reward and penalty fee rate = (growth rate of passenger aircraft cargo yield for the current year - industry growth rate of cargo yield for the current year) × 50%
Ground support services and other services:
(1) Follow the government and industry pricing or guidance price if it is available, and taking into account the comparable market price (if any), relevant laws, tax policies and other factors, the final transaction price shall be determined through arm's length negotiation between both parties;
(2) If no government pricing or guidance price is available: first identify the market prices offered by at least two independent third parties on the market for the same type of service, and after taking certain factors into account such as the service standard, service scope, business volume and specific needs of parties, both parties shall determine the final transaction price through arm's length negotiation. If any service needs of the service recipient change, appropriate adjustment will be made to the transaction price after negotiation between both parties based on the extent of variation in relevant costs, service quality or other factors;
(3) If neither of the above cases is applicable: the price shall be determined on the basis of costs plus reasonable profit. The costs are mainly based on the costs and expenses of the service provider, including costs of human resources and costs of facility, equipment and materials. Reasonable profit margin will be determined with mainly making reference to the historical average prices of similar products or services (where possible) published in the relevant industry, and/or the profit margin of the comparable products and services disclosed by other listed companies. The reasonable profit margin of ACC Group shall not exceed 10%. The final transaction prices shall be determined on terms that, to the Group, are no less favorable than those provided by independent third parties to the Group or those provided by ACC Group to independent third parties. |
|
|
|
|
|
|
|
|
|
|
|
|
|
Property leasing services:
(1) The Group as lessor: first, the Group shall provide quotation of the leased properties or land to ACC Group after taking into account the factors including the relevant costs, tax and reasonable profit margin relating to the properties or land. Then, the rental prices for the leased properties or land shall be determined through arm's length negotiations between the Group and ACC Group after ACC Group takes into account the factors such as the location of the leased properties or land and the service quality. Such rental prices shall not be lower than the rent offered by the Group to an independent third party (if any) in comparable circumstances.
(2) The Group as lessee: first, the Group shall conduct market research and collect, consolidate and analyze information in respect of provision of leasing services by independent third parties for the same type of properties or land (if any) in close proximity to the properties or land to be leased. Then, (a) if there is comparable market of the same type identified through market research, the parties shall determine the rental prices for the leased properties or land through arm's length negotiations with reference to the market price for the same type of services available from at least two independent third parties after taking into account the relevant factors. The relevant factors include the geographical location, function and layout, furnishing, ancillary facilities and property services of the property or land as well as the specific needs of the lessee; and (b) if there is no comparable market of the same type found in the neighboring areas through market research, the price shall be determined by adopting the cost-plus approach: the rental price of the leased properties or land shall be determined through arm's length negotiations between the parties based on the relevant costs, tax and reasonable profit margin of the properties or land offered by ACC Group. The relevant costs include construction costs, depreciation costs, funding costs and maintenance costs. Reasonable profit margin will be determined with mainly making reference to the historical average prices on similar services (where possible) published regarding the property leasing industry, and/or the profit margin of the comparable services disclosed by other listed companies, and the reasonable profit margin of ACC Group shall not exceed 10%. The abovementioned rental prices shall not be higher than those offered by ACC Group to the independent third parties (if any) in comparable circumstances.
(3) The Group as lessee and lessor: as a separate matter, when leasing each other's properties or land, the parties may determine the quotation for the rental prices of their respective properties or land based on the above pricing principles, and then exchange the properties and land use right in accordance with the principle of equivalent exchange. |
|
|
|
|
|
|
|
The Company has confirmed that the execution and implementation of the specific agreements under the continuing connected transactions set out above during the Reporting Period has followed the pricing policies of such continuing connected transactions.
Transaction Caps and Actual Transaction Amounts for the Reporting Period
Actual transaction amounts and transaction caps of the above-mentioned continuing connected transactions for the Reporting Period are as follows:
|
|
|
Total amount for |
|
|
|
Currency |
Annual cap |
Actual amount |
|
|
|
(in millions) |
(in millions) |
|
|
|
|
|
|
|
|
|
|
|
Transactions with CNAHC Group: |
|
|
|
|
|
|
|
|
|
Revenue from government charter flight services |
RMB |
900 |
490 |
|
|
|
|
|
|
Revenue from comprehensive services |
RMB |
150 |
64 |
|
|
|
|
|
|
Expenditure on comprehensive services |
RMB |
3,200 |
2,717 |
|
|
|
|
|
|
Revenue from property leasing |
RMB |
120 |
18 |
|
|
|
|
|
|
Total value of right-of-use assets involved in property leasing |
RMB |
250 |
95 |
|
|
|
|
|
|
Expenditure on media and advertising services |
RMB |
400 |
155 |
|
|
|
|
|
|
Maximum daily balance of loans granted by CNAF to |
RMB |
5,500 |
338 |
|
|
|
|
|
|
Transactions with CNACG Group: |
|
|
|
|
|
|
|
|
|
Expenditure on ground support services and other services |
RMB |
850 |
413 |
|
|
|
|
|
|
Total value of right-of-use assets involved in financing and operating leasing |
RMB |
17,500 |
9,784 |
|
|
|
|
|
|
Annual rental fee in relation to the operating leases not accounted for as right-of-use assets provided by the CNACG Group |
RMB |
220 |
0.42 |
|
|
|
|
|
|
Aggregate amount of consideration for aircraft sale paid |
RMB |
120 |
53 |
|
|
|
|
|
|
Transactions with Cathay Pacific Group: |
|
|
|
|
|
|
|
|
|
Aggregate amount payable/paid by the Group to |
HKD |
900 |
134 |
|
|
|
|
|
|
Aggregate amount payable/paid by Cathay Pacific Group to |
HKD |
900 |
382 |
|
|
|
|
|
|
Transactions with ACC Group: |
|
|
|
|
|
|
|
|
|
Transportation service fee of the passenger aircraft cargo business |
RMB |
11,000 |
7,194 |
|
|
|
|
|
|
Transaction amount of ground handling and other services provided by the Group to ACC Group |
RMB |
2,100 |
1,161 |
|
|
|
|
|
|
Transaction amount of ground handling and other services provided by ACC Group to the Group |
RMB |
1,500 |
858 |
|
|
|
|
|
|
Revenue from property leasing services provided by the Group to ACC Group |
RMB |
250 |
134 |
|
|
|
|
|
|
Transactions with CNAF: |
|
|
|
|
|
|
|
|
|
Maximum daily balance of deposits placed by the Group with CNAF |
RMB |
23,000 |
16,798 |
|
|
|
|
|
CONFIRMATION FROM INDEPENDENT NON-EXECUTIVE DIRECTORS
The independent non-executive Directors of the Company have confirmed that during the Reporting Period, all continuing connected transactions to which the Company was a party have been entered into in the ordinary and usual course of business of the Company, on normal commercial terms or better and have been carried out according to the agreements governing them and that the terms of them were fair and reasonable and in the interests of the shareholders of the Company as a whole.
CONFIRMATION FROM THE AUDITOR
Pursuant to Rule 14A.56 of the Listing Rules, the listed issuer must engage its auditors to report on the continuing connected transactions every year. The auditor must provide a letter to the listed issuer's board of directors confirming whether anything has come to their attention that causes them to believe that the continuing connected transactions:
(1) have not been approved by the listed issuer's board of directors;
(2) were not, in all material respects, in accordance with the pricing policies of the listed issuer's group for transactions involving the provision of goods or services by the listed issuer's group;
(3) were not entered into, in all material respects, in accordance with the relevant agreements governing the transactions; and
(4) have exceeded the annual cap.
Pursuant to the above requirement under Rule 14A.56 of the Listing Rules, the Board engaged the auditors of the Company to report on the Group's continuing connected transactions in accordance with Hong Kong Standard on Assurance Engagements 3000 (Revised) "Assurance Engagements Other Than Audits or Reviews of Historical Financial Information" and with reference to Practice Note 740 (Revised) "Auditor's Letter on Continuing Connected Transactions under the Hong Kong Listing Rules" issued by the Hong Kong Institute of Certified Public Accountants. The auditors have issued their unmodified letter containing their conclusion in respect of the continuing connected transactions disclosed on page 76 of this annual report in accordance with Rule 14A.56 of the Listing Rules.
RELATED PARTY TRANSACTIONS
Details of the significant related party transactions entered into by the Group during the Reporting Period are set out in note 45 to the financial statements of this annual report. On 26 April 2023, the Company (as the seller) entered into the aircraft sale and purchase agreement with Air China Cargo (as the purchaser), pursuant to which the Company shall transfer to Air China Cargo eight A330-200 aircraft. The disposals of the eight A330-200 aircraft are scheduled to be completed in tranches during the period from 2023 to 2025. Except for the aforementioned transaction and the transactions described in the section headed "Connected Transactions" in this Report of the Directors, in respect of which the disclosure requirements under Chapter 14A of the Listing Rules have been complied with, none of these related party transactions constitutes a disclosable connected transaction as defined under the Listing Rules.
CONTRACT OF SIGNIFICANCE
Save as disclosed in the section headed "Connected Transactions" of this Report of the Directors, none of the Company or any of its subsidiaries entered into any contract of significance with the controlling shareholder or any of its subsidiaries, and there is no contract of significance in relation to provision of services by the controlling shareholder or any of its subsidiaries to the Company or any of its subsidiaries.
CORPORATE BONDS AS AT THE END OF THE REPORTING PERIOD
The Group's corporate bonds as at the end of the Reporting Period are summarized as the followings:
BASIC INFORMATION ON DEBT FINANCING INSTRUMENTS AS AT THE END OF THE REPORTING PERIOD
|
|
|
|
|
|
|
|
|
|
|
|
|
|
|
|
Unit: RMB100 million, Currency: RMB |
|||
|
|
|
|
|
|
|
|
|
|
|
Name of Bond |
Abbreviation |
Code |
Issue Date |
Value Date |
Expiry Date |
Balance of the Bond |
Interest Rate (%) |
Payment of principal and interest |
|
|
|
|
|
|
|
|
|
|
|
|
|
|
|
|
|
|
|
|
|
Air China Limited 2025 Super Short-term Commercial Paper (Fourth Tranche) |
25ACSCP004 |
012581468 |
20 June 2025 |
23 June 2025 |
20 March 2026 |
20.16 |
1.51 |
One-off payment of principal and interest on maturity |
|
|
|
|
|
|
|
|
|
|
|
Air China Limited 2025 Super Short-term Commercial Paper (Fifth Tranche) |
25ACSCP005 |
012581770 |
24 July 2025 |
24 July 2025 |
20 April 2026 |
20.13 |
1.51 |
One-off payment of principal and interest on maturity |
|
|
|
|
|
|
|
|
|
|
|
Air China Limited 2025 Super Short-term Commercial Paper (Sixth Tranche) |
25ACSCP006 |
012582753 |
13 November 2025 |
14 November 2025 |
11 August 2026 |
20.04 |
1.63 |
One-off payment of principal and interest on maturity |
|
|
|
|
|
|
|
|
|
|
|
Air China Limited 2025 Super Short-term Commercial Paper (Seventh Tranche) |
25ACSCP007 |
012582852 |
21 November 2025 |
24 November 2025 |
21 August 2026 |
20.03 |
1.63 |
One-off payment of principal and interest on maturity |
|
|
|
|
|
|
|
|
|
|
|
Air China Limited 2025 Short-term Commercial Paper (First Tranche) |
25ACCP001 |
042580496 |
18 September 2025 |
19 September 2025 |
18 September 2026 |
30.15 |
1.70 |
One-off payment of principal and interest on maturity |
|
|
|
|
|
|
|
|
|
|
|
Air China Limited 2024 Medium Term Note (First Tranche) |
24ACMTN001 |
102482159 |
4 June 2024 |
5 June 2024 |
5 June 2027 |
10.13 |
2.25 |
Interest on annual basis Repayment of principal on maturity |
|
|
|
|
|
|
|
|
|
|
|
Air China Limited 2024 Medium Term Note (Second Tranche) |
24ACMTN002 |
102484189 |
19 September 2024 |
20 September 2024 |
20 September 2027 |
30.17 |
2.03 |
Interest on annual basis Repayment of principal on maturity |
|
|
|
|
|
|
|
|
|
|
|
Air China Limited 2024 Medium Term Note (Third Tranche) |
24ACMTN003 |
102484862 |
11 November 2024 |
12 November 2024 |
12 November 2027 |
20.06 |
2.15 |
Interest on annual basis Repayment of principal on maturity |
|
|
|
|
|
|
|
|
|
|
|
Air China Limited 2025 Medium Term Note (First Tranche) |
25ACMTN001 |
102581251 |
19 March 2025 |
20 March 2025 |
20 March 2028 |
25.40 |
2.03 |
Interest on annual basis Repayment of principal on maturity |
|
|
|
|
|
|
|
|
|
|
|
Air China Limited 2025 Medium Term Note (Second Tranche) |
25ACMTN002 |
102581322 |
21 March 2025 |
24 March 2025 |
24 March 2030 |
20.33 |
2.15 |
Interest on annual basis Repayment of principal on maturity |
|
|
|
|
|
|
|
|
|
|
|
Air China Limited 2025 Medium Term Note (Third Tranche) |
25ACMTN003 |
102581710 |
17 April 2025 |
18 April 2025 |
18 April 2028 |
20.26 |
1.82 |
Interest on annual basis Repayment of principal on maturity |
|
|
|
|
|
|
|
|
|
|
|
Air China Limited 2025 Medium Term Note (Fourth Tranche) |
25ACMTN004 |
102581862 |
24 April 2025 |
25 April 2025 |
25 April 2028 |
25.32 |
1.85 |
Interest on annual basis Repayment of principal on maturity |
|
|
|
|
|
|
|
|
|
|
|
Air China Limited 2025 Medium Term Note (Fifth Tranche) |
25ACMTN005 |
102582133 |
22 May 2025 |
23 May 2025 |
23 May 2028 |
30.32 |
1.77 |
Interest on annual basis Repayment of principal on maturity |
|
|
|
|
|
|
|
|
|
|
|
Air China Limited 2025 Medium Term Note (Sixth Tranche) |
25ACMTN006 |
102582162 |
26 May 2025 |
27 May 2025 |
27 May 2028 |
30.32 |
1.76 |
Interest on annual basis Repayment of principal on maturity |
|
|
|
|
|
|
|
|
|
|
|
Air China Limited 2025 Medium Term Note (Seventh Tranche) |
25ACMTN007 |
102582570 |
23 June 2025 |
24 June 2025 |
24 June 2028 |
20.18 |
1.74 |
Interest on annual basis Repayment of principal on maturity |
|
|
|
|
|
|
|
|
|
|
|
Air China Limited 2025 Medium Term Note (Eighth Tranche) |
25ACMTN008 |
102583943 |
17 September 2025 |
18 September 2025 |
18 September 2028 |
30.17 |
1.96 |
Interest on annual basis Repayment of principal on maturity |
|
|
|
|
|
|
|
|
|
|
|
Air China Limited 2025 Medium Term Note (Ninth Tranche) |
25ACMTN009 |
102584041 |
22 September 2025 |
23 September 2025 |
23 September 2028 |
30.16 |
1.96 |
Interest on annual basis Repayment of principal on maturity |
|
|
|
|
|
|
|
|
|
|
|
Air China Limited 2025 Medium Term Note (Tenth Tranche) |
25ACMTN010 |
102585302 |
18 December 2025 |
19 December 2025 |
19 December 2028 |
15.01 |
1.85 |
Interest on annual basis Repayment of principal on maturity |
|
|
|
|
|
|
|
|
|
|
|
Air China Limited 2025 Medium Term Note (Eleventh Tranche) |
25ACMTN011 |
102585322 |
22 December 2025 |
23 December 2025 |
23 December 2028 |
15.01 |
1.81 |
Interest on annual basis Repayment of principal on maturity |
|
|
|
|
|
|
|
|
|
|
In terms of the place of trading, the bonds listed in the table, namely "25ACSCP004", "25ACSCP005", "25ACSCP006", "25ACSCP007", "25ACCP001", "24ACMTN001", "24ACMTN002", "24ACMTN003", "25ACMTN001", "25ACMTN002", "25ACMTN003", "25ACMTN004", "25ACMTN005", "25ACMTN006", "25ACMTN007", "25ACMTN008", "25ACMTN009", "25ACMTN010" and "25ACMTN011" are all traded on the interbank bond market. In terms of investor suitability arrangement, they are all issued to institutional investors in the national interbank bond market. In terms of trading mechanism, they all follow the trading rules of the National Interbank Funding Centre, and are not subject to the risk of termination of listing and trading.
Payment of principal and interest for corporate bonds during the Reporting Period
|
Name of Bond |
Payment of Principal and Interest |
|
|
|
|
|
|
|
Air China Limited 2024 Super Short-term Commercial Paper (Fourth Tranche) |
On 9 May 2025, Air China completed the payment of principal and interest on "24ACSCP004" Super Short-term Commercial Paper. |
|
|
|
|
Air China Limited 2024 Super Short-term Commercial Paper (Fifth Tranche) |
On 9 May 2025, Air China completed the payment of principal and interest on "24ACSCP005" Super Short-term Commercial Paper. |
|
|
|
|
Air China Limited 2024 Medium Term Note (First Tranche) |
On 5 June 2025, Air China completed the interest payment on "24ACMTN001" Medium Term Note. |
|
|
|
|
Air China Limited 2024 Super Short-term Commercial Paper (Third Tranche) |
On 20 June 2025, Air China completed the payment of principal and interest on "24ACSCP003" Super Short-term Commercial Paper. |
|
|
|
|
Air China Limited 2024 Medium Term Note (Second Tranche) |
On 20 September 2025, Air China completed the interest payment on "24ACMTN002" Medium Term Note. |
|
|
|
|
Air China Limited 2022 Medium Term Note (First Tranche) |
On 23 September 2025, Air China completed the payment of principal and interest on "22ACMTN001" Medium Term Note. |
|
|
|
|
Air China Limited 2025 Super Short-term Commercial Paper (Third Tranche) |
On 8 October 2025, Air China completed the payment of principal and interest on "25ACSCP003" Super Short-term Commercial Paper. |
|
|
|
|
Air China Limited 2024 Medium Term Note (Third Tranche) |
On 12 November 2025, Air China completed the interest payment on "24ACMTN003" Medium Term Note. |
|
|
|
|
Air China Limited 2025 Super Short-term Commercial Paper (First Tranche) |
On 15 November 2025, Air China completed the payment of principal and interest on "25ACSCP001" Super Short-term Commercial Paper. |
|
|
|
|
Air China Limited 2025 Super Short-term Commercial Paper (Second Tranche) |
On 18 November 2025, Air China completed the payment of principal and interest on "25ACSCP002" Super Short-term Commercial Paper. |
|
|
|
AUDITOR
Deloitte Touche Tohmatsu and Deloitte Touche Tohmatsu Certified Public Accountants LLP (collectively, "Deloitte") served as the Company's international auditor, domestic auditor and internal control auditor respectively for the years from 2017 to 2024.
On 27 March 2025, the Board of the Company proposed to appoint KPMG Huazhen LLP as the Company's domestic auditor and internal control auditor for 2025 and KPMG as the Company's international auditor for 2025; such appointments have been considered and approved by the shareholders of the Company at the annual general meeting held on 24 June 2025. For details, please refer to the announcements of the Company dated 27 March 2025 and 24 June 2025.
The sections, reports or notes of this annual report mentioned above constitute a part of this Report of the Directors.
By Order of the Board
Liu Tiexiang
Chairman
26 March 2026
Profile of Directors and Senior Management
DIRECTORS
Mr. Liu Tiexiang, aged 59, graduated from the Air Force No.1 Aviation University with a major in aviation flight and from the Party School of the Central Committee of the Communist Party of China with a major in economic management, and holds the title of Senior Pilot. Mr. Liu started his career in June 1983. Mr. Liu consecutively served as the general manager of the flight technology management department, the chief captain of the chief flight team, the chief pilot, the vice president, member of the Standing Committee of the Party Committee and the chief operating officer of Air China Limited; the vice general manager, member of the Party Leadership Group, the general manager, the deputy secretary of the Party Leadership Group and a director of China Eastern Air Holding Company Limited; the vice general manager, member of the Standing Committee of the Party Committee, the general manager, the deputy secretary of the Party Committee and the vice chairman of China Eastern Airlines Corporation Limited. Mr. Liu has been serving as the director, chairman and the secretary of the Party Leadership CNAHC Group since August 2025, and has been also serving as member of the Party Committee, member of the Standing Committee and the secretary of the Party Committee of the Company since September 2025. With effect from October 2025, he was appointed as the Chairman of the Company. Since December 2025, he has concurrently served as a non-executive director and the vice chairman of the board of directors of Cathay Pacific.
Mr. Ma Chongxian, aged 60, graduated from the department of economics of Inner Mongolia University majoring in planning and statistics with a bachelor's degree, and holds a degree of EMBA in Tsinghua University. Mr. Ma started his career in the civil aviation industry in July 1988. Mr. Ma served as the Vice President and a member of the Standing Committee of the Party Committee of Air China from April 2010 to May 2021. From December 2016 to April 2021, he served as the deputy general manager and a member of the Party Leadership Group of CNAHC. He was the deputy secretary of the Party Leadership Group of CNAHC from April 2021 to September 2022, as well as the director of CNAHC from May 2021. He was the general manager of CNAHC, and concurrently the President and deputy secretary of the Party Committee of the Company from May 2021 to September 2022. He concurrently served as the non-executive director and the vice chairman of the board of directors of Cathay Pacific from November 2022 to December 2025, and an executive Director of the Company from July 2021 to October 2025. He served as the Vice Chairman of the Company from July 2021 to September 2022. He served as the chairman and secretary of the Party Leadership Group of CNAHC from September 2022 to August 2025, the secretary of the Party Committee of the Company from September 2022 to September 2025, and the Chairman of the Company from September 2022 to October 2025.
Mr. Qu Guangji, aged 55, graduated from the Department of Economics and Statistics of Xi'an Institute of Statistics with a bachelor's degree in Statistics, and obtained a master's degree in Economics from Dongbei University of Finance and Economics, and achieved an Executive Master of Business Administration (EMBA) degree from Tsinghua University, French National School of Bridges and Roads and National School of Civil Aviation when he was on the job. He is an economist. Mr. Qu started his career in July 1993, once served as the General Manager of Transportation Network Department of the Marketing Committee, the General Manager of the Network Revenue Department of the Marketing Committee, the Deputy Director General of the Marketing Committee, the President of Hubei Branch, the President of Xinjiang branch, and the President of Shenzhen Branch of China Southern Airlines Company Limited. From July 2023 to January 2026, Mr. Qu served as the Deputy General Manager and a member of the Party Leadership Group of China Southern Air Holding Company Limited, and the Deputy General Manager and a member of the Party Committee of China Southern Airlines Company Limited. Since January 2024, Mr. Qu has been serving as a non-executive director of TravelSky Technology Limited. He has been serving as a director, the General Manager, and the Deputy Secretary of the Party Leadership Group of CNAHC since January 2026. He has been serving as the Deputy Secretary of the Party Committee of the Company since February 2026, and as the President, executive Director, and Vice Chairman of the Company since March 2026.
Mr. Wang Mingyuan, aged 60, graduated from Xiamen University majoring in planning and statistics. Mr. Wang started his career in the civil aviation industry in July 1988. Mr. Wang was appointed as a member of the Standing Committee of the Party Committee of the Company in February 2011, and served as the Vice President of the Company from February 2011 to March 2023. He was appointed as a member of the Party Leadership Group of CNAHC in April 2020, and served as the deputy general manager of CNAHC from April 2020 to January 2023. He has also served as the vice chairman of Tibet Airlines Co., Ltd. since June 2020 and the chairman of Air Macau Company Limited from March 2022 to February 2025. He served as a director, the general manager and the deputy secretary of the Party Leadership Group of CNAHC from January 2023 to January 2026, and served as the deputy secretary of the Party Committee of the Company from February 2023 to February 2026. He served as the President, Director and Vice Chairman of the Company from March 2023 to March 2026, and was appointed as a non-executive director of Cathay Pacific in July 2023.
Mr. Cui Xiaofeng, aged 56, graduated from Shaanxi Normal University majoring in political education with a bachelor's degree, and holds a master's degree in engineering and a master's degree in business administration. Mr. Cui started working in the civil aviation industry in July 1992. Mr. Cui served as the deputy director and a member of the Party Leadership Group of the Civil Aviation Administration of China from June 2019 to June 2024. He has served as a director and the deputy secretary of the Party Leadership Group of CNAHC since June 2024, and has served as the deputy secretary of the Party Committee of the Company since July 2024. He has been serving as a non-executive Director of the Company since August 2024.
Mr. Patrick Healy, aged 60, graduated from the University of Cambridge with a master's degree in Modern Languages. He has acted as an executive director of the beverages division of Swire Pacific Limited since January 2013 and a director of John Swire & Sons (H.K.) Limited since December 2014. He has been serving as the chairman of Swire Coca-Cola Limited since October 2019 and the executive director and chairman of Cathay Pacific since November 2019. He has been serving as a non-executive Director of the Company since December 2019, and a director of Swire Pacific Limited since August 2021. He is a member of the International Air Transport Association Board of Governors and its Chair Committee.
Mr. Xiao Peng, aged 60, graduated from Civil Aviation College of China majoring in maintenance of aircraft engine under the department of aviation machinery. He started his career in the civil aviation industry in August 1988. He served as the chairman of the labor union of CNAHC and the chairman of the labor union of the Company from November 2022 to September 2025, and as the Chief Engineer of the Company from November 2022 to October 2025, as well as the employee representative Director of CNAHC and the employee representative Director of the Company since March 2023.
Mr. Xu Niansha, aged 68, holds a doctorate degree in economics from Peking University and a doctorate degree in law from China University of Political Science and Law. He has acted as the chairman of CITIC Offshore Helicopter Co., Ltd., the chairman of China Ocean Aviation Group Limited, and the secretary of the Party Committee and the vice chairman of China National Machinery Industry Corporation. He served as the secretary of the Party Committee and the chairman of China Poly Group Corporation Limited from May 2013 to March 2021, and an external director of COFCO Corporation from July 2021 to December 2024. He has been serving as the secretary of the Party Committee of the China Machinery Industry Federation since August 2021 and as the chairman of the China Machinery Industry Federation since August 2022. He has been an independent non-executive Director of the Company since February 2025. He has been serving as an external director of China FAW Group Co., Ltd. since April 2025. He is concurrently the chairman of the ICC China Commission on Corporate Responsibility and Anti-Corruption, the vice president of China National Light Industry Council and the president of the China Arts and Crafts Association.
Mr. He Yun, aged 64, holds a postgraduate diploma in software engineering from Beijing Institute of Technology. He served as the head of the fourth corporate audit office of the National Audit Office from April 2018 to March 2021. He has been serving as an independent non-executive Director of the Company since February 2022.
Ms. Winnie Tam Wan-chi, aged 64, graduated from the Faculty of Law of The University of Hong Kong, a barrister, international arbitrator and mediator. She was appointed as a "Senior Counsel" in 2006, and was awarded the Justice of the Peace and the Silver Bauhinia Star for her contributions to public service. She is currently the co-chairlady of Des Voeux Chambers, a member of the 14th National Committee of the Chinese People's Political Consultative Conference, a member of the Independent Commission on Remuneration of the HKSAR and a vice-chairlady of the Board of Governors of Hong Kong Philharmonic Society Limited. She has been serving as an independent non-executive Director of the Company since February 2022.
Mr. Gao Chunlei, aged 59, holds a doctorate degree in business administration and is a senior economist. Mr. Gao served as the chief accountant of China Tower Corporation Limited from August 2014 to February 2022, and served as a director and the deputy secretary of the Party Committee of China Tower Corporation Limited from February 2022 to November 2024. He has been a full-time external director for state-owned enterprises since November 2024. He has been serving as an independent
non-executive Director of the Company since February 2025. He has been serving as an external director of China Satellite Network Group Co., Ltd. since April 2025. He has been serving as an external director of China Communications Construction Group (Limited) and the non-executive director of China Communications Construction Company Limited since January 2026.
SENIOR MANAGEMENT
Mr. Qu Guangji: Please refer to "Directors" for his biographies.
Mr. Wang Mingyuan: Please refer to "Directors" for his biographies.
Mr. Tan Huanmin, aged 61, graduated from Jilin University School of Law majoring in constitutional law and holds a postgraduate diploma. Mr. Tan is a senior political work specialist. From December 2016 to January 2019, Mr. Tan was a member of the Party Leadership Group and team leader of the Discipline Inspection Group of Party Leadership Group of China Aerospace Science & Technology Corporation. From January 2019 to August 2025, Mr. Tan served as team leader of the Discipline Inspection and Supervision Group and a member of the Party Leadership Group of CNAHC, and a standing member of the Party Committee and the secretary of Committee for Discipline Inspection of the Company.
Mr. Zhang Sheng, aged 53, graduated from the Renmin University of China/American City University with a bachelor's degree in business administration and a master's degree in business administration. Mr. Zhang started his career in the civil aviation industry in July 1992. In May 2020, he was appointed as the deputy general manager and a member of the Party Leadership Group of CNAHC as well as a member of the Standing Committee of the Party Committee of the Company. In June 2020, he was appointed as the Vice President of the Company.
Mr. Sun Yuquan, aged 52, graduated from Nanjing University of Science & Technology majoring in accounting. He is a professional senior engineer and a senior accountant. He served as the general manager of the finance department of China Rong Tong Asset Management Group Corporation Limited from July 2019 to February 2022. He has been serving as the chief accountant and a member of the Party Leadership Group of CNAHC since February 2022. Since March 2022, he has been serving as a member of the Standing Committee of the Party Committee of the Company, and concurrently as the non-executive director of Cathay Pacific Airways Limited, the chairman of China National Aviation Capital Holding Co., Ltd. and the chairman of China National Aviation Media Co., Ltd. He became the Chief Accountant of the Company in March 2023. He also served as the chairman of China National Aviation Finance Co., Ltd. from November 2023 to April 2025. He has been the director of TravelSky Technology Limited since January 2024. Concurrently, he has been serving as the chairman of China National Aviation Corporation (Group) Limited since April 2024.
Mr. Ni Jiliang, aged 59, graduated from Civil Aviation College of China majoring in maintenance of aircraft, engines and equipment under the department of aviation machinery. He joined Air China in July 1988. He served as the chief executive officer and the deputy secretary of the Party Committee of Aircraft Maintenance and Engineering Corporation between September 2017 and April 2020, and the Chief Engineer of the Company from January 2020 to November 2022. Since April 2020, he has served as the chairman and secretary of the Party Committee of Ameco. He has been serving as the deputy general manager and a member of the Party Leadership Group of CNAHC since April 2022, and the Vice President and a member of the Standing Committee of the Party Committee of the Company since May 2022. He was also appointed as the chairman of Beijing Aero-Engine Services Co., Ltd. in August 2022, and the chairman of Sichuan Services Aero-Engine Maintenance Co., Ltd. in September 2022.
Mr. Zheng Weimin, aged 60, graduated from the First Aviation Academy of Air Force majoring in aviation and holds a postgraduate diploma. Mr. Zheng is a senior pilot. He started his career in civil aviation industry in 1987 and served as the chief captain of the general fleet and deputy secretary of the Party Committee of the Company from December 2014 to March 2021. Between March 2021 to July 2023, he served as an assistant to the general manager of CNAHC. He was also appointed as the chairman of Air China Inner Mongolia Co., Ltd. from March 2023 to December 2024, and was appointed as the deputy general manager and a member of the Party Leadership Group of CNAHC, as well as a standing member of the Party Committee of the Company in July 2023. He has been serving as the Vice President of the Company since August 2023.
Mr. Yan Fei, aged 57, graduated from Tianjin University majoring in business administration and holds a master's degree in business administration. Mr. Yan started his career in civil aviation industry in July 1992. From December 2018 to September 2021, he served as the general manager of the ground service department and the deputy secretary of the Party Committee of the Company. Between September 2021 and June 2022, he was the deputy general manager of Tianjin Branch of the Company, being responsible for overseeing the works of the branch. He served as the general manager and the deputy secretary of the Party Committee of Tianjin Branch of the Company from June 2022 to January 2024. He has been serving as the deputy general manager and a member of the Party Leadership Group of CNAHC since January 2024. He has also been serving as the Vice President and a member of the Party Committee of the Company since March 2024. Since May 2024, he has concurrently served as the chairman of Air China Development Corporation (Hong Kong) Limited. From June 2024 to August 2025, he also served as the chairman of Air China Cargo Co., Ltd.
Mr. Yi Xuedong, aged 55, graduated from the Department of Law of Northwest Institute of Politics and Law with a major in law, and obtained a master's degree in law from the Renmin University of China Law School, possessing a senior professional title of associate researcher. He started his career in August 1992, and successively served as a division head, a deputy director general, and a first-level inspector of the Bureau of Policies and Regulations of the State-owned Assets Supervision and Administration Commission of the State Council (SASAC), and the director and the secretary of the Party Committee of the Research Center of SASAC. In January 2026, he was appointed as the general legal counsel and the chief compliance officer of CNAHC. Since March 2026, he has been serving as the general legal counsel and the chief compliance officer of the Company.
Mr. Zhang Hua, aged 60, graduated from Zhongnan University of Finance and Economics majoring in industrial economics and is an on-job postgraduate of the Party School of the Central Committee of the Communist Party of China majoring in economics and management. He served as the general legal counsel of CNAHC from August 2016 to October 2025, and as the general legal counsel of the Company from August 2017 to November 2025. He has been a chairman of Dalian Airlines Company Limited since March 2020 and chairman of Beijing Airlines Company Limited from September 2022 to August 2024. He concurrently served as the chief compliance officer of CNAHC from December 2022 to October 2025, and the chief compliance officer of the Company from December 2022 to November 2025.
Mr. Xiao Peng: Please refer to "Directors" for his biographies.
Mr. Xiao Feng, aged 57, graduated from the Management Engineering Department of Harbin Civil Engineering & Architectural Institute majoring in accounting. He holds a master's degree in business administration from China Europe International Business School and is a senior accountant. He joined Air China in July 1990. He served as the Chief Accountant of the Company from July 2014 to March 2023. Since November 2015, he has been serving as the chairman of China National Aviation Company Limited, and from February 2016 to November 2023, he became the chairman of China National Aviation Finance Co., Ltd. He has served as a non-executive director of Cathay Pacific Airways Limited since January 2017. He became the Chief Economist of the Company in March 2023. He has concurrently served as the secretary to the Board of the Company since March 2024.
Mr. Yan Simeng, aged 43, graduated from the Department of Physics of Peking University and obtained his doctorate in theoretical and computational physics from the University of California, Irvine. Mr. Yan has been serving as Chief Information Officer of the Company since September 2021.
Mr. Shen Jianming, aged 58, graduated from the First Flying Academy of the China Air Force with a bachelor's degree in airplane piloting. Mr. Shen is a senior pilot. He started his career in the civil aviation industry in 1987. He has been serving as the Chief Safety Officer of the Company since October 2022.
Mr. Li Yunchuan, aged 58, graduated from Civil Aviation Flight University of China majoring in flight technology and holds a postgraduate diploma. Mr. Li is a senior pilot. He started his career in the civil aviation industry in 1988. He has been serving as the Chief Pilot of the Company since October 2023 and the director of Beijing Airlines since March 2024.
COMPANY SECRETARY
Mr. Xiao Feng: Please refer to "Senior Management" for his biographies.
Independent Auditor's Report
TO THE SHAREHOLDERS OF AIR CHINA LIMITED
(中國國際航空股份有限公司)
(Established in the People's Republic of China with limited liability)
Opinion
We have audited the consolidated financial statements of Air China Limited (the "Company") and its subsidiaries (collectively referred to as the "Group") set out on pages 93 to 194, which comprise the consolidated statement of financial position as at 31 December 2025, the consolidated statement of profit or loss, the consolidated statement of profit or loss and other comprehensive income, the consolidated statement of changes in equity and the consolidated statement of cash flows for the year then ended and notes, comprising material accounting policy information and other explanatory information.
In our opinion, the consolidated financial statements give a true and fair view of the consolidated financial position of the Group as at 31 December 2025 and of its consolidated financial performance and its consolidated cash flows for the year then ended in accordance with IFRS Accounting Standards as issued by the International Accounting Standards Board ("IASB") and have been properly prepared in compliance with the disclosure requirements of the Hong Kong Companies Ordinance.
Basis for opinion
We conducted our audit in accordance with International Standards on Auditing ("ISAs") as issued by the International Auditing and Assurance Standards Board ("IAASB"). Our responsibilities under those standards are further described in the Auditor's responsibilities for the audit of the consolidated financial statements section of our report. We are independent of the Group in accordance with the International Ethics Standards Board for Accountants' International Code of Ethics for Professional Accountants (including International Independence Standards) (the "Code"), as applicable to audits of financial statements of public interest entities. We have also fulfilled our other ethical responsibilities in accordance with the Code. We believe that the audit evidence we have obtained is sufficient and appropriate to provide a basis for our opinion.
Key audit matters
Key audit matters are those matters that, in our professional judgement, were of most significance in our audit of the consolidated financial statements for the current period. These matters were addressed in the context of our audit of the consolidated financial statements as a whole, and in forming our opinion thereon, and we do not provide a separate opinion on these matters.
Key audit matters (continued)
|
Passenger revenue recognition |
|
|
Refer to the note 6 to consolidated financial statements and the accounting policies in note 4. |
|
|
Key audit matter |
How the matter was addressed in our audit |
|
The Group's revenue is primarily generated from the provision of airline services. Passenger revenue is recognised when transportation services are provided.
We identified the recognition of passenger revenue as a key audit matter because passenger revenue is one of the key performance indicators of the Group and because of the significance in amount, large volumes of transactions, the use of complex information technology systems, and the presence of instances of manual journal entries or adjustments to passenger revenue made outside the systems, both of which give rise to a risk of material misstatement in respect of recognition of passenger revenue.
|
Our audit procedures in relation to the recognition of passenger revenue included the following:
• Evaluating, with the assistance of our IT specialists, the design, implementation and operating effectiveness of key internal controls over the Group's IT systems related to the recognition of passenger revenue, including:
- the general IT controls over the third-party business systems and the Group's financial systems;
- the application controls over the completeness and accuracy of sales data, carriage data and data from passenger revenue statements; and those over the interface and reconciliation between the Group's financial system and the third-party business systems;
• Comparing the passenger revenue recorded in the Group's financial system with the statements generated from third-party business systems;
• Inspecting passenger tickets, on a sample basis, and comparing with the carriage information provided by third-party business systems and corresponding payment records; and
• Inspecting underlying documentation for passenger revenue related journal entries which met specific risk-based criteria. |
Information other than the consolidated financial statements and auditor's report thereon
The directors are responsible for the other information. The other information comprises all the information included in the annual report, other than the consolidated financial statements and our auditor's report thereon.
Our opinion on the consolidated financial statements does not cover the other information and we do not express any form of assurance conclusion thereon as part of our engagement to audit the consolidated financial statements. We have performed an assurance engagement on the disclosed continuing connected transactions that form part of the other information and provided a separate assurance practitioner's conclusion thereon.
In connection with our audit of the consolidated financial statements, our responsibility is to read the other information and, in doing so, consider whether the other information is materially inconsistent with the consolidated financial statements or our knowledge obtained in the audit or otherwise appears to be materially misstated.
If, based on the work we have performed, we conclude that there is a material misstatement of this other information, we are required to report that fact. We have nothing to report in this regard.
Responsibilities of the directors for the consolidated financial statements
The directors are responsible for the preparation of the consolidated financial statements that give a true and fair view in accordance with IFRS Accounting Standards as issued by the IASB and the disclosure requirements of the Hong Kong Companies Ordinance and for such internal control as the directors determine is necessary to enable the preparation of consolidated financial statements that are free from material misstatement, whether due to fraud or error.
In preparing the consolidated financial statements, the directors are responsible for assessing the Group's ability to continue as a going concern, disclosing, as applicable, matters related to going concern and using the going concern basis of accounting unless the directors either intend to liquidate the Group or to cease operations, or have no realistic alternative but to do so.
The directors are assisted by the Audit and Risk Management Committee in discharging their responsibilities for overseeing the Group's financial reporting process.
Auditor's responsibilities for the audit of the consolidated financial statements
Our objectives are to obtain reasonable assurance about whether the consolidated financial statements as a whole are free from material misstatement, whether due to fraud or error, and to issue an auditor's report that includes our opinion. This report is made solely to you, as a body, and for no other purpose. We do not assume responsibility towards or accept liability to any other person for the contents of this report.
Reasonable assurance is a high level of assurance but is not a guarantee that an audit conducted in accordance with ISAs will always detect a material misstatement when it exists. Misstatements can arise from fraud or error and are considered material if, individually or in the aggregate, they could reasonably be expected to influence the economic decisions of users taken on the basis of these consolidated financial statements.
Auditor's responsibilities for the audit of the consolidated financial statements (continued)
As part of an audit in accordance with ISAs, we exercise professional judgement and maintain professional scepticism throughout the audit. We also:
• Identify and assess the risks of material misstatement of the consolidated financial statements, whether due to fraud or error, design and perform audit procedures responsive to those risks, and obtain audit evidence that is sufficient and appropriate to provide a basis for our opinion. The risk of not detecting a material misstatement resulting from fraud is higher than for one resulting from error, as fraud may involve collusion, forgery, intentional omissions, misrepresentations, or the override of internal control.
• Obtain an understanding of internal control relevant to the audit in order to design audit procedures that are appropriate in the circumstances but not for the purpose of expressing an opinion on the effectiveness of the Group's internal control.
• Evaluate the appropriateness of accounting policies used and the reasonableness of accounting estimates and related disclosures made by the directors.
• Conclude on the appropriateness of the directors' use of the going concern basis of accounting and, based on the audit evidence obtained, whether a material uncertainty exists related to events or conditions that may cast significant doubt on the Group's ability to continue as a going concern. If we conclude that a material uncertainty exists, we are required to draw attention in our auditor's report to the related disclosures in the consolidated financial statements or, if such disclosures are inadequate, to modify our opinion. Our conclusions are based on the audit evidence obtained up to the date of our auditor's report. However, future events or conditions may cause the Group to cease to continue as a going concern.
• Evaluate the overall presentation, structure and content of the consolidated financial statements, including the disclosures, and whether the consolidated financial statements represent the underlying transactions and events in a manner that achieves fair presentation.
• Plan and perform the group audit to obtain sufficient appropriate audit evidence regarding the financial information of the entities or business units within the Group as a basis for forming an opinion on the consolidated financial statements. We are responsible for the direction, supervision and review of the audit work performed for purposes of the group audit. We remain solely responsible for our audit opinion.
We communicate with the Audit and Risk Management Committee regarding, among other matters, the planned scope and timing of the audit and significant audit findings, including any significant deficiencies in internal control that we identify during our audit.
Auditor's responsibilities for the audit of the consolidated financial statements (continued)
We also provide the Audit and Risk Management Committee with a statement that we have complied with relevant ethical requirements regarding independence and communicate with them all relationships and other matters that may reasonably be thought to bear on our independence and, where applicable, actions taken to eliminate threats or safeguards applied.
From the matters communicated with Audit and Risk Management Committee, we determine those matters that were of most significance in the audit of the consolidated financial statements for the current period and are therefore the key audit matters. We describe these matters in our auditor's report unless law or regulation precludes public disclosure about the matter or when, in extremely rare circumstances, we determine that a matter should not be communicated in our report because the adverse consequences of doing so would reasonably be expected to outweigh the public interest benefits of such communication.
The engagement partner on the audit resulting in this independent auditor's report is Chen Yuhong.
KPMG Huazhen LLP
Certified Public Accountants
(Registered as a Third Country Auditor with the UK Financial Reporting Council)
Beijing, China
26 March 2026
Consolidated Statement of
Profit or Loss
For the Year Ended 31 December 2025
(Expressed in Renminbi ("RMB"))
|
|
|
2025 |
2024 |
|
|
NOTE |
RMB'000 |
RMB'000 |
|
|
|
|
|
|
|
|
|
|
|
Revenue |
6 |
171,484,646 |
166,698,880 |
|
Other income and gains |
8 |
5,269,298 |
7,319,912 |
|
|
|
|
|
|
|
|
|
|
|
|
|
176,753,944 |
174,018,792 |
|
|
|
|
|
|
|
|
|
|
|
Operating expenses |
|
|
|
|
Jet fuel costs |
|
(50,041,444) |
(53,720,436) |
|
Employee compensation costs |
9 |
(37,047,474) |
(34,268,745) |
|
Depreciation and amortisation |
11 |
(30,717,739) |
(29,102,968) |
|
Take-off, landing and depot charges |
|
(21,967,914) |
(20,915,459) |
|
Aircraft maintenance, repair and overhaul costs |
|
(14,813,651) |
(12,848,288) |
|
Air catering charges |
|
(4,505,386) |
(4,165,874) |
|
Aircraft and engine lease expense |
|
(764,843) |
(358,885) |
|
Other lease expenses |
|
(724,421) |
(598,621) |
|
Other flight operation expenses |
|
(9,158,771) |
(9,119,619) |
|
Selling and marketing expenses |
|
(4,918,115) |
(4,695,760) |
|
General and administrative expenses |
|
(1,922,452) |
(1,872,201) |
|
Impairment loss recognised on non-current assets |
11 |
(96,292) |
(143,240) |
|
Net impairment loss reversed under expected credit loss model |
10 |
18,911 |
9,507 |
|
Impairment loss recognised on goodwill |
20 |
(483,552) |
- |
|
|
|
|
|
|
|
|
|
|
|
|
|
(177,143,143) |
(171,800,589) |
|
|
|
|
|
|
|
|
|
|
|
(Loss)/profit from operations |
11 |
(389,199) |
2,218,203 |
|
Finance income |
|
568,911 |
521,356 |
|
Finance costs |
12 |
(5,553,051) |
(6,398,748) |
|
Share of results of associates |
|
3,135,745 |
2,610,723 |
|
Share of results of joint ventures |
|
289,927 |
209,121 |
|
Exchange differences |
|
327,561 |
(759,523) |
|
|
|
|
|
|
|
|
|
|
|
Loss before taxation |
|
(1,620,106) |
(1,598,868) |
|
Income tax expense |
14 |
(1,922,270) |
(846,474) |
|
|
|
|
|
|
|
|
|
|
|
Loss for the year |
|
(3,542,376) |
(2,445,342) |
|
|
|
|
|
|
|
|
|
|
|
Attributable to: |
|
|
|
|
- Equity shareholders of the Company |
|
(1,787,943) |
(232,557) |
|
- Non-controlling interests |
|
(1,754,433) |
(2,212,785) |
|
|
|
|
|
|
|
|
|
|
|
|
|
(3,542,376) |
(2,445,342) |
|
|
|
|
|
|
|
|
|
|
|
Loss per share |
|
|
|
|
- Basic and diluted (RMB) |
15 |
RMB(0.11) |
RMB(0.01) |
|
|
|
|
|
The notes on pages 100 to 194 form part of these consolidated financial statements.
Consolidated Statement of Profit or Loss
and Other Comprehensive Income
For the Year Ended 31 December 2025
(Expressed in RMB)
|
|
|
2025 |
2024 |
|
|
NOTE |
RMB'000 |
RMB'000 |
|
|
|
|
|
|
|
|
|
|
|
Loss for the year |
|
(3,542,376) |
(2,445,342) |
|
|
|
|
|
|
|
|
|
|
|
Other comprehensive income for the year |
|
|
|
|
Items that will not be reclassified to profit or loss: |
|
|
|
|
- Change in fair value of investments in equity instruments at fair value through other comprehensive income |
|
(50,780) |
(79,126) |
|
- Remeasurement of net defined benefit liability |
|
954 |
(15,130) |
|
- Share of other comprehensive income of an associate |
|
34,324 |
(31,632) |
|
- Related tax |
|
12,695 |
19,782 |
|
|
|
|
|
|
Items that are or may be reclassified subsequently to profit or loss: |
|
|
|
|
- Change in fair value of investments in debt instruments at fair value through other comprehensive income |
|
(18,160) |
27,772 |
|
- Impairment loss reversed on investments in debt instruments at fair value through other comprehensive income |
|
1,114 |
394 |
|
- Share of other comprehensive income of associates and joint ventures |
|
(250,132) |
(28,272) |
|
- Exchange differences on translation of foreign operations |
|
(567,236) |
434,021 |
|
- Related tax |
|
4,261 |
(7,042) |
|
|
|
|
|
|
|
|
|
|
|
Other comprehensive income for the year (net of tax) |
16 |
(832,960) |
320,767 |
|
|
|
|
|
|
|
|
|
|
|
Total comprehensive income for the year |
|
(4,375,336) |
(2,124,575) |
|
|
|
|
|
|
|
|
|
|
|
Attributable to: |
|
|
|
|
- Equity shareholders of the Company |
|
(2,576,314) |
114,293 |
|
- Non-controlling interests |
|
(1,799,022) |
(2,238,868) |
|
|
|
|
|
|
|
|
|
|
|
|
|
(4,375,336) |
(2,124,575) |
|
|
|
|
|
The notes on pages 100 to 194 form part of these consolidated financial statements.
Consolidated Statement of Financial Position
At 31 December 2025
(Expressed in RMB)
|
|
|
31 December |
31 December |
|
|
|
2025 |
2024 |
|
|
NOTE |
RMB'000 |
RMB'000 |
|
|
|
|
|
|
|
|
|
|
|
Non-current assets |
|
|
|
|
Property, plant and equipment |
18 |
127,360,692 |
122,180,871 |
|
Right-of-use assets |
19 |
121,670,850 |
118,832,142 |
|
Investment properties |
|
659,519 |
693,059 |
|
Intangible assets |
|
105,612 |
106,563 |
|
Goodwill |
20 |
3,612,180 |
4,095,732 |
|
Interests in associates |
22 |
15,787,587 |
14,632,923 |
|
Interests in joint ventures |
23 |
2,644,892 |
2,423,853 |
|
Advance payments for aircraft and flight equipment |
|
20,185,779 |
24,689,737 |
|
Deposits for aircraft under leases |
|
488,745 |
526,004 |
|
Equity instruments at fair value through other comprehensive income |
24 |
1,924,573 |
1,791,273 |
|
Debt instruments at fair value through other comprehensive income |
25 |
1,093,435 |
1,426,851 |
|
Deferred tax assets |
26 |
11,367,646 |
12,959,766 |
|
Other non-current assets |
|
1,305,636 |
704,196 |
|
|
|
|
|
|
|
|
|
|
|
|
|
308,207,146 |
305,062,970 |
|
|
|
|
|
|
|
|
|
|
|
Current assets |
|
|
|
|
Inventories |
27 |
4,809,698 |
4,224,992 |
|
Accounts receivable |
28 |
3,480,157 |
3,670,252 |
|
Bills receivable |
|
12,516 |
7,785 |
|
Prepayments, deposits and other receivables |
29 |
4,866,352 |
5,223,257 |
|
Financial assets at fair value through profit or loss |
|
151,633 |
37,559 |
|
Time deposits and restricted deposits |
30 |
1,564,056 |
1,428,429 |
|
Cash and cash equivalents |
30 |
14,295,268 |
21,039,472 |
|
Assets held for sale |
|
- |
94,829 |
|
Other current assets |
31 |
5,623,629 |
4,960,628 |
|
|
|
|
|
|
|
|
|
|
|
|
|
34,803,309 |
40,687,203 |
|
|
|
|
|
|
|
|
|
|
|
Total assets |
|
343,010,455 |
345,750,173 |
|
|
|
|
|
|
|
|
|
|
|
Current liabilities |
|
|
|
|
Air traffic liabilities |
|
(11,221,885) |
(11,098,740) |
|
Accounts payable |
32 |
(18,716,316) |
(18,869,784) |
|
Bills payable |
|
(1,500,000) |
- |
|
Contract liabilities |
37 |
(1,720,744) |
(1,171,172) |
|
Dividends payable |
|
(103,367) |
(98,000) |
|
Other payables and accruals |
33 |
(16,671,365) |
(13,437,502) |
|
Advance |
|
(73,656) |
(36,270) |
|
Current taxation |
|
(109,089) |
(130,653) |
|
Lease liabilities |
34 |
(17,548,753) |
(17,464,654) |
|
Interest-bearing borrowings |
35 |
(47,210,707) |
(74,544,705) |
|
Provision for return condition checks |
36 |
(2,416,213) |
(758,575) |
|
|
|
|
|
|
|
|
|
|
|
|
|
(117,292,095) |
(137,610,055) |
|
|
|
|
|
|
|
|
|
|
|
Net current liabilities |
|
(82,488,786) |
(96,922,852) |
|
|
|
|
|
|
The notes on pages 100 to 194 form part of these consolidated financial statements. |
|||
|
Total assets less current liabilities |
|
225,718,360 |
208,140,118 |
|
|
|
|
|
|
|
|
|
|
|
Non-current liabilities |
|
|
|
|
Lease liabilities |
34 |
(61,452,171) |
(59,134,187) |
|
Interest-bearing borrowings |
35 |
(100,607,906) |
(84,836,960) |
|
Provision for return condition checks |
36 |
(20,149,949) |
(19,228,054) |
|
Provision for early retirement benefit obligations |
|
(262) |
(359) |
|
Contract liabilities |
37 |
(2,873,684) |
(2,565,188) |
|
Defined benefit obligations |
38 |
(168,765) |
(186,700) |
|
Deferred income |
39 |
(401,549) |
(406,943) |
|
Deferred tax liabilities |
26 |
(137,992) |
(128,016) |
|
Other non-current liabilities |
|
(731,358) |
(727,741) |
|
|
|
|
|
|
|
|
|
|
|
|
|
(186,523,636) |
(167,214,148) |
|
|
|
|
|
|
|
|
|
|
|
NET ASSETS |
|
39,194,724 |
40,925,970 |
|
|
|
|
|
|
|
|
|
|
|
CAPITAL AND RESERVES |
|
|
|
|
Issued capital |
40 |
17,448,421 |
17,448,421 |
|
Reserves |
|
25,066,365 |
27,679,751 |
|
|
|
|
|
|
|
|
|
|
|
Total equity attributable to equity shareholders of the Company |
|
42,514,786 |
45,128,172 |
|
Non-controlling interests |
|
(3,320,062) |
(4,202,202) |
|
|
|
|
|
|
|
|
|
|
|
TOTAL EQUITY |
|
39,194,724 |
40,925,970 |
|
|
|
|
|
Approved and authorised for issue by the board of directors on 26 March 2026.
|
Liu Tiexiang |
Qu Guangji |
|
Director |
Director |
The notes on pages 100 to 194 form part of these consolidated financial statements.
Consolidated Statement of
Changes in Equity
For the Year Ended 31 December 2025
(Expressed in RMB)
|
|
|
Attributable to equity shareholders of the Company |
|
|
||||||
|
|
|
|
|
|
||||||
|
|
NOTE |
Issued capital |
Capital reserve and revaluation reserve |
Reserve funds |
General reserve and safety fund |
Foreign exchange translation reserve |
Accumulated losses |
Subtotal |
Non- controlling interests |
Total equity |
|
|
|
RMB'000 |
RMB'000 |
RMB'000 |
RMB'000 |
RMB'000 |
RMB'000 |
RMB'000 |
RMB'000 |
RMB'000 |
|
|
|
|
|
|
|
|
|
|
|
|
|
|
|
|
|
|
|
|
|
|
|
|
|
As at 1 January 2024 |
|
16,200,793 |
40,368,217 |
11,564,287 |
156,687 |
(1,176,240) |
(29,907,769) |
37,205,975 |
(1,941,966) |
35,264,009 |
|
Changes in equity for 2024 |
|
|
|
|
|
|
|
|
|
|
|
Loss for the year |
|
- |
- |
- |
- |
- |
(232,557) |
(232,557) |
(2,212,785) |
(2,445,342) |
|
Other comprehensive income |
|
- |
(86,365) |
- |
- |
433,215 |
- |
346,850 |
(26,083) |
320,767 |
|
|
|
|
|
|
|
|
|
|
|
|
|
|
|
|
|
|
|
|
|
|
|
|
|
Total comprehensive income |
|
- |
(86,365) |
- |
- |
433,215 |
(232,557) |
114,293 |
(2,238,868) |
(2,124,575) |
|
|
|
|
|
|
|
|
|
|
|
|
|
|
|
|
|
|
|
|
|
|
|
|
|
Issue of new shares |
40 |
1,247,628 |
6,563,956 |
- |
- |
- |
- |
7,811,584 |
- |
7,811,584 |
|
Disposal of equity instruments |
|
- |
(12,082) |
- |
- |
- |
12,082 |
- |
- |
- |
|
Equity transaction with non-controlling shareholders |
|
- |
(360) |
- |
- |
- |
- |
(360) |
(362) |
(722) |
|
Dividends paid to non-controlling shareholders |
|
- |
- |
- |
- |
- |
- |
- |
(19,491) |
(19,491) |
|
Appropriation of general reserve |
|
- |
- |
- |
23,759 |
- |
(23,759) |
- |
- |
- |
|
Others |
|
- |
(380) |
- |
(2,940) |
- |
- |
(3,320) |
(1,515) |
(4,835) |
|
|
|
|
|
|
|
|
|
|
|
|
|
|
|
|
|
|
|
|
|
|
|
|
|
As at 31 December 2024 and |
|
17,448,421 |
46,832,986 |
11,564,287 |
177,506 |
(743,025) |
(30,152,003) |
45,128,172 |
(4,202,202) |
40,925,970 |
|
|
|
|
|
|
|
|
|
|
|
|
|
|
|
|
|
|
|
|
|
|
|
|
|
Changes in equity for 2025 |
|
|
|
|
|
|
|
|
|
|
|
Loss for the year |
|
- |
- |
- |
- |
- |
(1,787,943) |
(1,787,943) |
(1,754,433) |
(3,542,376) |
|
Other comprehensive income |
|
- |
(217,356) |
- |
- |
(571,015) |
- |
(788,371) |
(44,589) |
(832,960) |
|
|
|
|
|
|
|
|
|
|
|
|
|
|
|
|
|
|
|
|
|
|
|
|
|
Total comprehensive income |
|
- |
(217,356) |
- |
- |
(571,015) |
(1,787,943) |
(2,576,314) |
(1,799,022) |
(4,375,336) |
|
|
|
|
|
|
|
|
|
|
|
|
|
|
|
|
|
|
|
|
|
|
|
|
|
Capital contribution by non-controlling shareholders |
|
- |
- |
- |
- |
- |
- |
- |
2,711,901 |
2,711,901 |
|
Dividends paid to non-controlling shareholders |
|
- |
- |
- |
- |
- |
- |
- |
(29,833) |
(29,833) |
|
Reclassification |
|
- |
(27,882) |
- |
- |
- |
27,882 |
- |
- |
- |
|
Others |
|
- |
(37,072) |
- |
- |
- |
- |
(37,072) |
(906) |
(37,978) |
|
|
|
|
|
|
|
|
|
|
|
|
|
|
|
|
|
|
|
|
|
|
|
|
|
As at 31 December 2025 |
|
17,448,421 |
46,550,676 |
11,564,287 |
177,506 |
(1,314,040) |
(31,912,064) |
42,514,786 |
(3,320,062) |
39,194,724 |
|
|
|
|
|
|
|
|
|
|
|
|
The notes on pages 100 to 194 form part of these consolidated financial statements.
Consolidated Statement of Cash Flows
For the Year Ended 31 December 2025
(Expressed in RMB)
|
|
|
2025 |
2024 |
|
|
|
RMB'000 |
RMB'000 |
|
|
|
|
|
|
|
|
|
|
|
Operating activities |
|
|
|
|
Loss before taxation |
|
(1,620,106) |
(1,598,868) |
|
Adjustments for: |
|
|
|
|
Share of results of associates and joint ventures |
|
(3,425,672) |
(2,819,844) |
|
Exchange differences |
|
(327,561) |
759,523 |
|
Finance income |
|
(568,911) |
(521,356) |
|
Finance costs |
|
5,553,051 |
6,398,748 |
|
Change in fair value of financial assets at fair value |
|
(2,413) |
(54) |
|
Gain on disposal of property, plant and equipment, right-of-use assets and investment properties |
|
(133,761) |
(994,891) |
|
(Loss)/gain on disposal of assets held for sale |
|
(4,325) |
17,527 |
|
Depreciation of property, plant and equipment |
|
14,910,278 |
13,439,898 |
|
Depreciation of right-of-use assets |
|
15,773,927 |
15,629,518 |
|
Depreciation of investment properties |
|
33,531 |
33,535 |
|
Amortisation of intangible assets |
|
3 |
17 |
|
Impairment loss recognised on property, plant and equipment |
|
96,292 |
143,240 |
|
Impairment loss recognised on goodwill |
|
483,552 |
- |
|
Inventories provision |
|
6,236 |
12,760 |
|
Impairment loss recognised on accounts receivable, net |
|
5,190 |
4,000 |
|
Impairment losses (reversed)/recognised in financial assets included in other current assets, net |
|
(12,010) |
2,918 |
|
Impairment losses reversed on deposits and other receivables, net |
|
(12,585) |
(18,960) |
|
Impairment loss reversed on debt instruments at fair value through other comprehensive income, net |
|
1,114 |
394 |
|
Dividend income |
|
(16,578) |
(36,740) |
|
|
|
|
|
|
|
|
|
|
|
Operating cash flows before movements in working capital |
|
30,739,252 |
30,451,365 |
|
Changes in: |
|
|
|
|
Deposits for aircraft under leases |
|
37,259 |
(541) |
|
Other non-current assets |
|
(601,440) |
306 |
|
Inventories |
|
(584,706) |
(432,413) |
|
Accounts receivable |
|
188,089 |
(565,195) |
|
Bills receivable |
|
(4,731) |
(4,184) |
|
Prepayments, deposits and other receivables |
|
5,049,950 |
4,564,222 |
|
Other current assets |
|
(650,991) |
(948,131) |
|
Air traffic liabilities |
|
123,145 |
2,372,236 |
|
Accounts payable |
|
(153,468) |
504,009 |
|
Bills payable |
|
1,500,000 |
(500,160) |
|
Other payables and accruals |
|
3,333,926 |
(2,264,047) |
|
Provision for return condition checks |
|
2,579,533 |
1,423,711 |
|
Provision for early retirement benefit obligations |
|
(97) |
(361) |
|
Defined benefit obligations |
|
(17,935) |
(22,951) |
|
Deferred income |
|
(5,394) |
2,840 |
|
Contract liabilities |
|
858,068 |
549,881 |
|
Advance |
|
(37,386) |
(36,270) |
|
Other non-current liabilities |
|
3,617 |
(354,560) |
|
|
|
|
|
|
|
|
|
|
|
Cash generated from operations |
|
42,356,691 |
34,739,757 |
|
Income tax paid |
|
(311,478) |
(194,050) |
|
Interest paid |
|
(5,670,983) |
(6,561,686) |
|
|
|
|
|
|
|
|
|
|
|
Net cash generated from operating activities |
|
36,374,230 |
27,984,021 |
|
|
|
|
|
The notes on pages 100 to 194 form part of these consolidated financial statements.
|
|
|
2025 |
2024 |
|
|
NOTE |
RMB'000 |
RMB'000 |
|
|
|
|
|
|
|
|
|
|
|
Investing activities |
|
|
|
|
Advance payments for aircraft and flight equipment |
|
(6,188,314) |
(10,948,426) |
|
Payments for the purchase of property, plant and equipment |
|
(11,372,962) |
(9,155,889) |
|
Payments for the interest in a joint venture |
|
(66,791) |
(148,991) |
|
Payments for the purchase of debt instruments and equity instruments at fair value through other comprehensive income |
|
(1,191,531) |
(752,861) |
|
Placement of term deposits |
|
(875,063) |
(627,763) |
|
Payments for purchase of debt instruments at amortised cost |
|
- |
(500,000) |
|
Decrease in restricted bank deposits against aircraft leases and others |
|
(7,173) |
(917) |
|
Proceeds from disposal of property, plant and equipment, and assets held for sale |
|
1,885,877 |
1,673,765 |
|
Proceeds from disposal of interest in joint venture |
|
- |
5,915 |
|
Dividends received from associates and joint ventures |
|
1,430,221 |
1,514,842 |
|
Interest received |
|
568,912 |
521,356 |
|
Proceeds from disposal of debt instruments and equity instruments at fair value through other comprehensive income |
|
673,447 |
476,033 |
|
Interests received from debt instruments at fair value through other comprehensive income |
|
45,049 |
43,644 |
|
Dividends received from equity instruments at fair value through other comprehensive income |
|
16,578 |
36,740 |
|
|
|
|
|
|
|
|
|
|
|
Net cash used in investing activities |
|
(15,081,750) |
(17,862,552) |
|
|
|
|
|
|
|
|
|
|
|
Financing activities |
|
|
|
|
Repayments of bank loans and other borrowings |
|
(72,986,148) |
(53,977,115) |
|
Repayments of lease liabilities |
|
(19,002,842) |
(19,121,281) |
|
Repayments of corporate bonds and short-term commercial papers |
|
(19,700,000) |
(6,000,000) |
|
Dividends paid |
|
(29,833) |
(19,491) |
|
Proceeds from new bank loans and other borrowings |
|
36,526,783 |
54,310,833 |
|
Proceeds from issue of corporate bonds and short-term |
|
44,500,000 |
13,000,000 |
|
Proceeds from issue of new shares |
|
- |
7,816,860 |
|
Transaction costs attributable to issue of new shares |
|
- |
(5,276) |
|
Payments for acquisition of non-controlling interests |
|
- |
(722) |
|
Capital contribution from a non-controlling shareholder of a subsidiary |
|
2,711,901 |
- |
|
|
|
|
|
|
|
|
|
|
|
Net cash used in financing activities |
|
(27,980,139) |
(3,996,192) |
|
|
|
|
|
|
|
|
|
|
|
Net (decrease)/increase in cash and cash equivalents |
|
(6,687,659) |
6,125,277 |
|
|
|
|
|
|
|
|
|
|
|
Cash and cash equivalents at 1 January |
30 |
21,039,472 |
15,016,804 |
|
Effect of foreign exchange rate changes |
|
(56,545) |
(102,609) |
|
|
|
|
|
|
|
|
|
|
|
Cash and cash equivalents at 31 December |
30 |
14,295,268 |
21,039,472 |
|
|
|
|
|
The notes on pages 100 to 194 form part of these consolidated financial statements.
Notes to the Consolidated Financial Statements
For the Year Ended 31 December 2025
(Expressed in RMB)
1. CORPORATE INFORMATION
Air China Limited (the "Company") was established as a joint stock limited company in Beijing, the People's Republic of China (the "PRC"), on 30 September 2004. The registered office of the Company is located at 1st Floor - 9th Floor 101, Building 1,30 Tianzhu Road, Shunyi District, Beijing, the PRC. The Company's H shares are listed on The Stock Exchange of Hong Kong Limited (the "HKSE") and the London Stock Exchange (the "LSE") while the Company's A shares are listed on the Shanghai Stock Exchange. In the opinion of the directors of the Company (the "Directors"), the Company's parent and ultimate holding company is China National Aviation Holding Corporation Limited ("CNAHC"), a PRC state-owned enterprise under the supervision of the State Council. CNAHC does not produce financial statements available for public use.
The principal activities of the Company and its subsidiaries (together referred to as the "Group") are provision of airline and airline-related services, including aircraft engineering services and airport ground handling services.
The consolidated financial statements are presented in Renminbi ("RMB"), the functional currency of the Company, and all values are rounded to the nearest thousand ('000) unless otherwise indicated.
2. BASIS OF PREPARATION
As at 31 December 2025, the Group's current liabilities exceeded its current assets by approximately RMB82,489 million. Considering the Group's expected operating cash flows and the Company's unutilised bank facilities as at 31 December 2025, the Directors believe that the Group has sufficient financial resources to finance its operation and to meet its financial obligations as and when they fall due within the next twelve months from the end of the reporting period. Accordingly, the consolidated financial statements have been prepared on a going concern basis.
These financial statements have been prepared in accordance with IFRS Accounting Standards as issued by the International Accounting Standards Board ("IASB") and the disclosure requirements of the Hong Kong Companies Ordinance. These financial statements also comply with the applicable disclosure provisions of the Rules Governing the Listing of Securities on The Stock Exchange of Hong Kong Limited. Material accounting policies adopted by the Group are disclosed below.
The IASB has issued certain new or amended IFRS Accounting Standards that are first effective or available for early adoption for the current accounting period of the Group. Note 3 provides information on any changes in accounting policies resulting from initial application of these developments to the extent that they are relevant to the Group for the current accounting period reflected in these financial statements.
2. BASIS OF PREPARATION (continued)
The consolidated financial statements for the year comprise the Group and the Group's interests in associates and joint ventures.
The measurement basis used in the preparation of the financial statements is the historical cost basis except that the following assets and liabilities are stated at their fair value as explained in the accounting policies set out below:
- investments in debt and equity securities (see Note 4); and
- Non-current assets and disposal groups held for sale are stated at the lower of carrying amount and fair value less costs to sell (see Note 4).
The preparation of financial statements in conformity with IFRS Accounting Standards requires management to make judgements, estimates and assumptions that affect the application of policies and reported amounts of assets, liabilities, income and expenses. The estimates and associated assumptions are based on historical experience and various other factors that are believed to be reasonable under the circumstances, the results of which form the basis of making the judgements about carrying values of assets and liabilities that are not readily apparent from other sources. Actual results may differ from these estimates.
The estimates and underlying assumptions are reviewed on an ongoing basis. Revisions to accounting estimates are recognised in the period in which the estimate is revised if the revision affects only that period, or in the period of the revision and future periods if the revision affects both current and future periods.
Judgements made by management in the application of IFRS Accounting Standards that have significant effect on the financial statements and major sources of estimation uncertainty are discussed in Note 5.
3. CHANGES IN ACCOUNTING POLICIES
The Group has applied amendments to IAS 21, The effects of changes in foreign exchange rates - Lack of exchangeability issued by the IASB to these financial statements for the current accounting period. The amendments do not have a material impact on these financial statements as the Group has not entered into any foreign currency transactions in which the foreign currency is not exchangeable into another currency.
4. MATERIAL ACCOUNTING POLICY INFORMATION
Basis of consolidation
The consolidated financial statements incorporate the financial statements of the Company and entities controlled by the Company and its subsidiaries. Control is achieved when the Company:
• has power over the investee;
• is exposed, or has rights, to variable returns from its involvement with the investee; and
• has the ability to use its power to affect its returns.
The Group reassesses whether or not it controls an investee if facts and circumstances indicate that there are changes to one or more of the three elements of control listed above.
Consolidation of a subsidiary begins when the Group obtains control over the subsidiary and ceases when the Group loses control of the subsidiary. Specifically, income and expenses of a subsidiary acquired or disposed of during the year are included in the consolidated statement of profit or loss from the date the Group gains control until the date when the Group ceases to control the subsidiary.
Profit or loss and each item of other comprehensive income are attributed to the owners of the Company and to the non-controlling interests ("NCI"). Total comprehensive income of subsidiaries is attributed to the owners of the Company and to the NCI even if this results in the NCI having a deficit balance.
When necessary, adjustments are made to the financial statements of subsidiaries to bring their accounting policies in line with the Group's accounting policies.
All intragroup assets and liabilities, equity, income, expenses and cash flows relating to transactions between members of the Group are eliminated in full on consolidation.
NCI in subsidiaries are presented separately from the Group's equity therein, which represent present ownership interests entitling their holders to a proportionate share of net assets of the relevant subsidiaries upon liquidation.
Business combinations
Acquisitions of businesses, other than business combination under common control, are accounted for using the acquisition method. The consideration transferred in a business combination is measured at fair value, which is calculated as the sum of the acquisition-date fair values of the assets transferred by the Group, liabilities incurred by the Group to the former owners of the acquiree and the equity interests issued by the Group in exchange for control of the acquiree. Acquisition-related costs are generally recognised in profit or loss as incurred.
The identifiable assets acquired and liabilities assumed must meet the definitions of an asset and a liability in the Conceptual Framework for Financial Reporting (the "Conceptual Framework") except for transactions and events within the scope of IAS 37 Provisions, Contingent Liabilities and Contingent Assets or IFRIC-Int 21 Levies, in which the Group applies IAS 37 or IFRIC-Int 21 instead of the Conceptual Framework to identify the liabilities it has assumed in a business combination. Contingent assets are not recognised.
4. MATERIAL ACCOUNTING POLICY INFORMATION (continued)
Business combinations (continued)
At the acquisition date, the identifiable assets acquired and the liabilities assumed are recognised at their fair value, except that:
• deferred tax assets or liabilities, and assets or liabilities related to employee benefit arrangements are recognised and measured in accordance with IAS 12 Income Taxes and IAS 19 Employee Benefits respectively;
• liabilities or equity instruments related to share-based payment arrangements of the acquiree or share-based payment arrangements of the Group entered into to replace share-based payment arrangements of the acquiree are measured in accordance with IFRS 2 Share-based Payment at the acquisition date (see the accounting policy below);
• assets (or disposal groups) that are classified as held for sale in accordance with IFRS 5 Non-current Assets Held for Sale and Discontinued Operations are measured in accordance with that standard; and
• lease liabilities are recognised and measured at the present value of the remaining lease payments (as defined in IFRS 16 Leases) as if the acquired leases were new leases at the acquisition date, except for leases for which (a) the lease term ends within 12 months of the acquisition date; or (b) the underlying asset is of low value. Right-of-use assets are recognised and measured at the same amount as the relevant lease liabilities, adjusted to reflect favourable or unfavourable terms of the lease when compared with market terms.
Goodwill is measured as the excess of the sum of the consideration transferred, the amount of any NCI in the acquiree, and the fair value of the acquirer's previously held equity interest in the acquiree over the net amount of the identifiable assets acquired and the liabilities assumed as at acquisition date. If, after re-assessment, the net amount of the identifiable assets acquired and liabilities assumed exceeds the sum of the consideration transferred, the amount of any NCI in the acquiree and the fair value of the acquirer's previously held interest in the acquiree (if any), the excess is recognised immediately in profit or loss as a bargain purchase gain.
NCI that are present ownership interests and entitle their holders to a proportionate share of the relevant subsidiary's net assets in the event of liquidation are initially measured at the NCIs' proportionate share of the recognised amounts of the acquiree's identifiable net assets or at fair value.
When a business combination is achieved in stages, the Group's previously held equity interest in the acquiree is remeasured to fair value at the acquisition date (i.e. the date when the Group obtains control), and the resulting gain or loss, if any, is recognised in profit or loss or other comprehensive income, as appropriate. Amounts arising from interests in the acquiree prior to the acquisition date that have previously been recognised in other comprehensive income and measured under IFRS 9 would be accounted for on the same basis as would be required if the Group had disposed directly of the previously held equity interest.
4. MATERIAL ACCOUNTING POLICY INFORMATION (continued)
Goodwill
Goodwill arising on an acquisition of a business is carried at cost as established at the date of acquisition of the business (see the accounting policy above) less accumulated impairment losses, if any.
For the purposes of impairment testing, goodwill is allocated to each of the Group's cash-generating units (or group of cash-generating units) that is expected to benefit from the synergies of the combination, which represent the lowest level at which the goodwill is monitored for internal management purposes and not larger than an operating segment.
A cash-generating unit (or group of cash-generating units) to which goodwill has been allocated is tested for impairment annually or more frequently when there is indication that the unit may be impaired. For goodwill arising on an acquisition in a reporting period, the cash-generating unit (or group of cash-generating units) to which goodwill has been allocated is tested for impairment before the end of that reporting period. If the recoverable amount is less than its carrying amount, the impairment loss is allocated first to reduce the carrying amount of any goodwill and then to the other assets on a pro-rata basis based on the carrying amount of each asset in the unit (or group of cash-generating units).
The Group's policy for goodwill arising on the acquisition of an associate and a joint venture is described below.
Investments in associates and joint ventures
An associate is an entity over which the Group has significant influence. Significant influence is the power to participate in the financial and operating policy decisions of the investee but is not control or joint control over those policies.
A joint venture is a joint arrangement whereby the parties that have joint control of the arrangement have rights to the net assets of the joint arrangement. Joint control is the contractually agreed sharing of control of an arrangement, which exists only when decisions about the relevant activities require unanimous consent of the parties sharing control.
The results and assets and liabilities of associates or joint ventures are incorporated in these consolidated financial statements using the equity method of accounting. Under the equity method, an investment in an associate or a joint venture is initially recognised in the consolidated statement of financial position at cost and adjusted thereafter to recognise the Group's share of the profit or loss and other comprehensive income of the associate or joint venture. When the Group's share of losses of an associate or a joint venture exceeds the Group's interest in that associate or joint venture (which includes any long-term interests that, in substance, form part of the Group's net investment in the associate or joint venture), the Group discontinues recognising its share of further losses. Additional losses are recognised only to the extent that the Group has incurred legal or constructive obligations or made payments on behalf of the associate or joint venture.
An investment in an associate or a joint venture is accounted for using the equity method from the date on which the investee becomes an associate or a joint venture. On acquisition of the investment in an associate or a joint venture, any excess of the cost of the investment over the Group's share of the net fair value of the identifiable assets and liabilities of the investee is recognised as goodwill, which is included within the carrying amount of the investment. Any excess of the Group's share of the net fair value of the identifiable assets and liabilities over the cost of the investment, after reassessment, is recognised immediately in profit or loss in the period in which the investment is acquired.
4. MATERIAL ACCOUNTING POLICY INFORMATION (continued)
Investments in associates and joint ventures (continued)
The Group assesses whether there is objective evidence that the interest in an associate or a joint venture may be impaired. When any objective evidence exists, the entire carrying amount of the investment (including goodwill) is tested for impairment in accordance with IAS 36 as a single asset by comparing its recoverable amount (higher of value in use and fair value less costs of disposal) with its carrying amount. Any impairment loss recognised is not allocated to any asset, including goodwill, that forms part of the carrying amount of the investment. Any reversal of that impairment loss is recognised in accordance with IAS 36 to the extent that the recoverable amount of the investment subsequently increases.
When the Group ceases to have significant influence over an associate or joint control over a joint venture, it is accounted for as a disposal of the entire interest in the investee with a resulting gain or loss being recognised in profit or loss. When the Group retains an interest in the former associate or joint venture and the retained interest is a financial asset within the scope of IFRS 9 Financial instruments, the Group measures the retained interest at fair value at that date and the fair value is regarded as its fair value on initial recognition. The difference between the carrying amount of the associate or joint venture and the fair value of any retained interest and any proceeds from disposing relevant interest in the associate or joint venture is included in the determination of the gain or loss on disposal of the associate or joint venture. In addition, the Group accounts for all amounts previously recognised in other comprehensive income in relation to that associate or joint venture on the same basis as would be required if that associate or joint venture had directly disposed of the related assets or liabilities. Therefore, if a gain or loss previously recognised in other comprehensive income by that associate or joint venture would be reclassified to profit or loss on the disposal of the related assets or liabilities, the Group reclassifies the gain or loss from equity to profit or loss (as a reclassification adjustment) upon disposal/partial disposal of the relevant associate or joint venture.
When a group entity transacts with an associate or a joint venture of the Group, profits and losses resulting from the transactions with the associate or joint venture are recognised in the Group's consolidated financial statements only to the extent of interests in the associate or joint venture that are not related to the Group.
Revenue from contracts with customers
Information about the Group's accounting policies relating to revenue from contracts with customers is provided in Notes 5, 6 and 37.
Maintenance and overhaul costs
In respect of aircraft and engines, costs of major overhauls are recognised in the carrying amount of the property, plant and equipment or right-of-use assets as a replacement if the recognition criteria are satisfied. Overhaul components subject to replacement during major overhauls are depreciated over the expected life between major overhauls.
The Group has the responsibility to fulfil certain return conditions under the relevant leases agreements. In order to fulfil these return conditions, major overhauls are required to be conducted. Accordingly, estimated overhaul costs for aircraft under leases are accrued and charged to the profit or loss over the lease terms using the ratios per flying hours/cycles. Differences between the estimated costs and the actual costs of overhauls are included in the profit or loss in the period of overhaul.
All other routine repair and maintenance costs incurred in restoring such property, plant and equipment and leased assets to their normal working condition are charged to the profit or loss as and when incurred.
4. MATERIAL ACCOUNTING POLICY INFORMATION (continued)
Leases
The Group assesses whether a contract is or contains a lease based on the definition under IFRS 16 at inception of the contract. Such contract will not be reassessed unless the terms and conditions of the contract are subsequently changed.
Definition of a lease
A contract is, or contains, a lease if the contract conveys the right to control the use of an identified asset for a period of time in exchange for consideration.
For contracts entered into or modified on or after the date of initial application or arising from business combinations, the Group assesses whether a contract is or contains a lease based on the definition under IFRS 16 at inception, modification date or acquisition date, as appropriate. Such contract will not be reassessed unless the terms and conditions of the contract are subsequently changed.
The Group as a lessee
Short-term leases and leases of low-value assets
The Group applies the short-term lease recognition exemption to leases of buildings and other equipment that have a lease term of 12 months or less from the commencement date and do not contain a purchase option. It also applies the recognition exemption for lease of low-value assets. Lease payments on short-term leases and leases of low-value assets are recognised as expense on a straight-line basis or another systematic basis over the lease term.
Right-of-use assets
The cost of right-of-use assets includes:
• the amount of the initial measurement of the lease liability;
• any lease payments made at or before the commencement date, less any lease incentives received;
• any initial direct costs incurred by the Group; and
• an estimate of costs to be incurred by the Group in dismantling and removing the underlying assets, restoring the site on which it is located or restoring the underlying asset to the condition required by the terms and conditions of the lease.
Right-of-use assets are measured at cost, less any accumulated depreciation and impairment losses, and adjusted for any remeasurement of lease liabilities.
Right-of-use assets in which the Group is reasonably certain to obtain ownership of the underlying leased assets at the end of the lease term are depreciated from commencement date to the end of the useful life. Otherwise, right-of-use assets are depreciated on a straight-line basis over the shorter of its estimated useful life and the lease term.
When the Group obtains ownership of the underlying leased assets at the end of the lease term, upon exercising purchase options, the cost of the relevant right-of-use assets and the related accumulated depreciation and impairment loss are transferred to property, plant and equipment.
The Group presents right-of-use assets as a separate line item on the consolidated statement of financial position.
4. MATERIAL ACCOUNTING POLICY INFORMATION (continued)
Leases (continued)
The Group as a lessee (continued)
Lease liabilities
At the commencement date of a lease, the Group recognises and measures the lease liability at the present value of lease payments that are unpaid at that date. In calculating the present value of lease payments, the Group uses the incremental borrowing rate at the lease commencement date if the interest rate implicit in the lease is not readily determinable.
The lease payments include:
• fixed payments (including in-substance fixed payments) less any lease incentives receivable;
• variable lease payments that depend on an index or a rate, initially measured using the index or rate as at the commencement date;
• amounts expected to be payable by the Group under residual value guarantees;
• the exercise price of a purchase option if the Group is reasonably certain to exercise the option; and
• payments of penalties for terminating a lease, if the lease term reflects the Group exercising an option to terminate the lease.
Variable lease payments that reflect changes in market rental rates are initially measured using the market rental rates as at the commencement date. Variable lease payments that do not depend on an index or a rate are not included in the measurement of lease liabilities and right-of-use assets, and are recognised as expense in the period on which the event or condition that triggers the payment occurs.
After the commencement date, lease liabilities are adjusted by interest accretion and lease payments.
The Group remeasures lease liabilities (and makes a corresponding adjustment to the related right-of-use assets) whenever:
• the lease term has changed or there is a change in the assessment of exercise of a purchase option, in which case the related lease liability is remeasured by discounting the revised lease payments using a revised discount rate at the date of reassessment.
• the lease payments change due to changes in market rental rates following a market rent review/expected payment under a guaranteed residual value, in which cases the related lease liability is remeasured by discounting the revised lease payments using the initial discount rate.
• a lease contract is modified and the lease modification is not accounted for as a separate lease.
The Group presents lease liabilities as a separate line item on the consolidated statement of financial position.
4. MATERIAL ACCOUNTING POLICY INFORMATION (continued)
Leases (continued)
The Group as a lessee (continued)
Lease modifications
The Group accounts for a lease modification as a separate lease if:
• the modification increases the scope of the lease by adding the right to use one or more underlying assets; and
• the consideration for the leases increases by an amount commensurate with the stand-alone price for the increase in scope and any appropriate adjustments to that stand-alone price to reflect the circumstances of the particular contract.
For a lease modification that is not accounted for as a separate lease, the Group remeasures the lease liability based on the lease term of the modified lease by discounting the revised lease payments using a revised discount rate at the effective date of the modification.
The Group accounts for the remeasurement of lease liabilities by making corresponding adjustments to the relevant right-of-use assets.
When the modified contract contains a lease component and one or more additional lease or non-lease components, the Group allocates the consideration in the modified contract to each lease component on the basis of the relative stand-alone price of the lease component and the aggregate stand-alone price of the non-lease components.
The Group as a lessor
Classification and measurement of leases
Leases for which the Group is a lessor are classified as finance or operating leases. Whenever the terms of the lease transfer substantially all the risks and rewards incidental to ownership of an underlying asset to the lessee, the contract is classified as a finance lease. All other leases are classified as operating leases.
Rental income from operating leases is recognised in profit or loss on a straight-line basis over the term of the relevant lease. Initial direct costs incurred in negotiating and arranging an operating lease are added to the carrying amount of the leased asset, and such costs are recognised as an expense on a straight-line basis over the lease term.
Sale and leaseback transactions
The Group applies the requirements of IFRS 15 Revenue from Contracts with Customers to assess whether sale and leaseback transaction constitutes a sale by the Group.
For a transfer that does not satisfy the requirements as a sale, the Group as a seller-lessee continues to recognise the assets and accounts for the transfer proceeds as borrowings within the scope of IFRS 9.
Foreign currencies
In preparing the financial statements of each individual group entity, transactions in currencies other than the functional currency of that entity (foreign currencies) are recognised at the rates of exchanges prevailing on the dates of the transactions.
4. MATERIAL ACCOUNTING POLICY INFORMATION (continued)
Foreign currencies (continued)
At the end of the reporting period, monetary items denominated in foreign currencies are retranslated at the rates prevailing at that date. Non-monetary items carried at fair value that are denominated in foreign currencies are retranslated at the rates prevailing on the date when the fair value was determined. When a fair value gain or loss on a non-monetary item is recognised in profit or loss, any exchange component of that gain or loss is also recognised in profit or loss. When a fair value gain or loss on a non-monetary item is recognised in other comprehensive income, any exchange component of that gain or loss is also recognised in other comprehensive income. Non-monetary items that are measured in terms of historical cost in a foreign currency are not retranslated.
Exchange differences arising on the settlement of monetary items, and on the retranslation of monetary items, are recognised in profit or loss in the period in which they arise.
For the purposes of presenting the consolidated financial statements, the assets and liabilities of the Group's foreign operations are translated into the presentation currency of the Group (i.e. RMB) at the rate of exchange prevailing at the end of the reporting period. Income and expenses are translated at the average exchange rates for the year, unless exchange rates fluctuate significantly during the year, in which case, the exchange rates prevailing at the dates of transactions are used. Exchange differences arising, if any, are recognised in other comprehensive income and accumulated in equity under the heading of foreign exchange translation reserve (attributed to NCI as appropriate).
Borrowing costs
Borrowing costs directly attributable to the acquisition, construction or production of qualifying assets, which are assets that necessarily take a substantial period of time to get ready for their intended use or sale, are added to the cost of those assets, until such time as the assets are substantially ready for their intended use or sale.
Any specific borrowing that remains outstanding after the related asset is ready for its intended use or sale is included in the general borrowing pool for calculation of capitalisation rate on general borrowings. Investment income earned on the temporary investment of specific borrowings pending their expenditure on qualifying assets is deducted from the borrowing costs eligible for capitalisation.
All other borrowing costs are recognised in profit or loss in the period in which they are incurred.
4. MATERIAL ACCOUNTING POLICY INFORMATION (continued)
Government grants
Government grants are not recognised until there is reasonable assurance that the Group will comply with the conditions attaching to them and that the grants will be received.
Government grants are recognised in profit or loss on a systematic basis over the periods in which the Group recognises as expenses the related costs for which the grants are intended to compensate. Specifically, government grants whose primary condition is that the Group should purchase, construct or otherwise acquire non-current assets are recognised as deferred income in the consolidated statement of financial position and transferred to profit or loss on a systematic and rational basis over the useful lives of the related assets.
Government grants related to income that are receivable as compensation for expenses or losses already incurred or for the purpose of giving immediate financial support to the Group with no future related costs are recognised in profit or loss in the periods in which they become receivable.
Employee benefits
Retirement benefit costs
Payments to defined contribution retirement benefit plans are recognised as an expense when employees have rendered service entitling them to the contributions.
For defined benefit retirement benefit plans, the cost of providing benefits is determined using the projected unit credit method, with actuarial valuations being carried out at the end of each annual reporting period. In determining the present value of the Group's defined benefit obligations and the related current service cost and, where applicable, past service cost, the Group attributes benefit to periods of service under the plan's benefit formula. However, if an employee's service in later years will lead to a materially higher level of benefit than earlier years, the Group attributes the benefit on a straight-line basis from:
(a) the date when service by the employee first leads to benefits under the plan (whether or not the benefits are conditional on further service); until
(b) the date when further service by the employee will lead to no material amount of further benefits under the plan, other than from further salary increases.
4. MATERIAL ACCOUNTING POLICY INFORMATION (continued)
Employee benefits (continued)
Retirement benefit costs (continued)
Remeasurement, comprising actuarial gains and losses, the effect of the changes to the asset ceiling (if applicable) and the return on plan assets (excluding interest), is reflected immediately in the consolidated statement of financial position with a charge or credit recognised in other comprehensive income in the period in which they occur. Remeasurement recognised in other comprehensive income will not be reclassified to profit or loss.
Past service cost is recognised in profit or loss in the period of a plan amendment or curtailment and a gain or loss on settlement is recognised when settlement occurs. When determining past service cost, or a gain or loss on settlement, an entity shall remeasure the net defined benefit liability or asset using the current fair value of plan assets and current actuarial assumptions, reflecting the benefits offered under the plan and the plan assets before and after the plan amendment, curtailment or settlement, without considering the effect of asset ceiling (i. e. the present value of any economic benefits available in the form of refunds from the plan or reductions in future contributions to the plan).
Termination benefits
A liability for a termination benefit is recognised at the earlier of when the Group entity can no longer withdraw the offer of the termination benefit and when it recognises any related restructuring costs.
Short-term and other long-term employee benefits
Short-term employee benefits are recognised at the undiscounted amount of the benefits expected to be paid as and when employees rendered the services. All short-term employee benefits are recognised as an expense unless another IFRS requires or permits the inclusion of the benefit in the cost of an asset.
A liability is recognised for benefits accruing to employees (such as wages and salaries, annual leave and sick leave) after deducting any amount already paid.
Liabilities recognised in respect of other long-term employee benefits are measured at the present value of the estimated future cash outflows expected to be made by the Group in respect of services provided by employees up to the reporting date. Any changes in the liabilities' carrying amounts resulting from service cost, interest and remeasurements are recognised in profit or loss except to the extent that another IFRS requires or permits their inclusion in the cost of an asset.
4. MATERIAL ACCOUNTING POLICY INFORMATION (continued)
Taxation
Income tax expense represents the sum of current and deferred income tax expense.
The tax currently payable is based on taxable profit for the year. Taxable profit differs from profit/loss before tax because of income or expense that are taxable or deductible in other years and items that are never taxable or deductible. The Group's liability for current tax is calculated using tax rates that have been enacted or substantively enacted by the end of the reporting period.
Deferred tax is recognised on temporary differences between the carrying amounts of assets and liabilities in the consolidated financial statements and the corresponding tax bases used in the computation of taxable profit. Deferred tax liabilities are generally recognised for all taxable temporary differences. Deferred tax assets are generally recognised for all deductible temporary differences to the extent that it is probable that taxable profits will be available against which those deductible temporary differences can be utilised. Such deferred tax assets and liabilities are not recognised if the temporary difference arises from the initial recognition (other than in a business combination) of assets and liabilities in a transaction that affects neither the taxable profit nor the accounting profit and at the time of the transaction does not give rise to equal taxable and deductible temporary differences. In addition, deferred tax liabilities are not recognised if the temporary difference arises from the initial recognition of goodwill.
Deferred tax liabilities are recognised for taxable temporary differences associated with investments in subsidiaries and associates, and interests in joint ventures, except where the Group is able to control the reversal of the temporary difference and it is probable that the temporary difference will not reverse in the foreseeable future. Deferred tax assets arising from deductible temporary differences associated with such investments and interests are only recognised to the extent that it is probable that there will be sufficient taxable profits against which to utilise the benefits of the temporary differences and they are expected to reverse in the foreseeable future.
The carrying amount of deferred tax assets is reviewed at the end of the reporting period and reduced to the extent that it is no longer probable that sufficient taxable profits will be available to allow all or part of the asset to be recovered.
Deferred tax assets and liabilities are measured at the tax rates that are expected to apply in the periods in which the liability is settled or the asset is realised, based on tax rate (and tax laws) that have been enacted or substantively enacted by the end of the reporting period.
The measurement of deferred tax liabilities and assets reflects the tax consequences that would follow from the manner in which the Group expects, at the end of the reporting period, to recover or settle the carrying amount of its assets and liabilities.
For the purposes of measuring deferred tax for leasing transactions in which the Group recognises the right-of-use assets and the related lease liabilities, the Group first determines whether the tax deductions are attributable to the right-of-use assets or the lease liabilities.
4. MATERIAL ACCOUNTING POLICY INFORMATION (continued)
Taxation (continued)
For leasing transactions in which the tax deductions are attributable to the lease liabilities, the Group applies IAS 12 Income Taxes requirements to the lease liabilities, the provision for return condition checks, the provision for major overhauls and the related assets separately. The Group recognises a deferred tax asset related to lease liabilities to the extent that it is probable that taxable profit will be available against which the deductible temporary difference can be utilised and a deferred tax liability for all taxable temporary differences.
Deferred tax assets and liabilities are offset when there is a legally enforceable right to set off current tax assets against current tax liabilities and when they relate to income taxes levied to the same taxable entity by the same taxation authority.
Current and deferred tax are recognised in profit or loss, except when they relate to items that are recognised in other comprehensive income or directly in equity, in which case, the current and deferred tax are also recognised in other comprehensive income or directly in equity respectively. Where current tax or deferred tax arises from the initial accounting for a business combination, the tax effect is included in the accounting for business combination.
Property, plant and equipment
Property, plant and equipment including buildings held for use in the production or supply of goods or services, or for administrative purposes (other than construction in progress), are stated in the consolidated statement of financial position at cost, less subsequent accumulated depreciation and subsequent accumulated impairment losses, if any.
Properties in the course of construction for production, supply or administrative purposes are carried at cost, less recognised impairment loss, if any. Costs include any costs directly attributable to bringing the asset to the location and condition necessary for it to be capable of operating in the manner intended by management, including costs of testing whether the related assets are functioning properly, and, for qualifying assets, borrowing costs capitalised in accordance with the Group's accounting policy. Depreciation of these assets, on the same basis as other property assets, commences when the assets are ready for their intended use.
Depreciation of overhaul components of engines is calculated using the units of production method based on the estimated flying hours. Depreciation for other property, plant and equipment is recognised so as to write off the cost of items of property, plant and equipment less their residual values over their estimated useful lives, using the straight-line method. The estimated useful lives as well as the estimated flying hours, residual values and depreciation method are reviewed at the end of the reporting period, with the effect of any changes in estimate accounted for on a prospective basis.
An item of property, plant and equipment is derecognised upon disposal or when no future economic benefits are expected to arise from the continued use of the asset. Any gain or loss arising on the disposal or retirement of an item of property, plant and equipment is determined as the difference between the sales proceeds and the carrying amount of the asset and is recognised in profit or loss.
4. MATERIAL ACCOUNTING POLICY INFORMATION (continued)
Impairment of tangible and intangible assets (other than goodwill)
At the end of the reporting period, the Group reviews the carrying amounts of its tangible and intangible assets with finite useful lives to determine whether there is any indication that these assets have suffered an impairment loss. If any such indication exists, the recoverable amount of the relevant asset is estimated in order to determine the extent of the impairment loss (if any). Intangible assets with indefinite useful lives are tested for impairment at least annually, and whenever there is an indication that they may be impaired.
The recoverable amount of tangible and intangible assets is estimated individually. When it is not possible to estimate the recoverable amount of an asset individually, the Group estimates the recoverable amount of the cash-generating unit to which the asset belongs.
In testing a cash-generating unit for impairment, corporate assets are allocated to the relevant cash-generating unit when a reasonable and consistent basis of allocation can be established, or otherwise they are allocated to the smallest group of cash-generating units for which a reasonable and consistent allocation basis can be established. The recoverable amount is determined for the cash-generating unit or group of cash-generating units to which the corporate asset belongs, and is compared with the carrying amount of the relevant cash-generating unit or group of cash-generating units.
Recoverable amount is the higher of fair value less costs of disposal and value in use. In assessing value in use, the estimated future cash flows are discounted to their present value using a pre-tax discount rate that reflects current market assessments of the time value of money and the risks specific to the asset (or a cash-generating unit) for which the estimates of future cash flows have not been adjusted.
If the recoverable amount of an asset (or a cash-generating unit) is estimated to be less than its carrying amount, the carrying amount of the asset (or a cash-generating unit) is reduced to its recoverable amount.
For corporate assets or portion of corporate assets which cannot be allocated on a reasonable and consistent basis to a cash-generating unit, the Group compares the carrying amount of a group of cash-generating units, including the carrying amounts of the corporate assets or portion of corporate assets allocated to that group of cash-generating units, with the recoverable amount of the group of cash-generating units. In allocating the impairment loss, the impairment loss is allocated first to reduce the carrying amount of any goodwill (if applicable) and then to the other assets on a pro-rata basis based on the carrying amount of each asset in the unit or the group of cash-generating units. The carrying amount of an asset is not reduced below the highest of its fair value less costs of disposal (if measurable), its value in use (if determinable) and zero. The amount of the impairment loss that would otherwise have been allocated to the asset is allocated pro rata to the other assets of the unit or the group of cash-generating units. An impairment loss is recognised immediately in profit or loss.
Where an impairment loss subsequently reverses, the carrying amount of the asset (or a cash-generating unit or a group of cash-generating units) is increased to the revised estimate of its recoverable amount, but so that the increased carrying amount does not exceed the carrying amount that would have been determined had no impairment loss been recognised for the asset (or a cash-generating unit or a group of cash-generating units) in prior years. A reversal of an impairment loss is recognised immediately in profit or loss.
4. MATERIAL ACCOUNTING POLICY INFORMATION (continued)
Inventories
Inventories are stated at the lower of cost and net realisable value. Costs of inventories are determined on a weighted average method. Net realisable value represents the estimated selling price for inventories less all estimated costs of completion and costs necessary to make the sale.
Costs necessary to make the sale include incremental costs directly attributable to the sale and non-incremental costs which the Group must incur to make the sale.
Cash and cash equivalents
Cash and cash equivalents comprise cash at bank and on hand, demand deposits with banks and other financial institutions, and short-term, highly liquid investments that are readily convertible into known amounts of cash and which are subject to an insignificant risk of changes in value, having been within three months of maturity at acquisition. Bank overdrafts that are repayable on demand and form an integral part of the Group's cash management are also included as a component of cash and cash equivalents for the purpose of the consolidated cash flow statement. Cash and cash equivalents are assessed for ECL.
Provisions
Provisions are recognised when the Group has a present obligation (legal or constructive) as a result of a past event, it is probable that the Group will be required to settle the obligation, and a reliable estimate can be made of the amount of the obligation.
The amount recognised as a provision is the best estimate of the consideration required to settle the present obligation at the end of the reporting period, taking into account the risks and uncertainties surrounding the obligation. When a provision is measured using the cash flows estimated to settle the present obligation, its carrying amount is the present value of those cash flows (when the effect of the time value of money is material).
Present obligations arising under onerous contracts are recognised and measured as provisions. An onerous contract is considered to exist where the Group has a contract under which the unavoidable costs of meeting the obligations under the contract exceed the economic benefits expected to be received from the contract. The unavoidable costs under a contract reflect the least net cost of exiting from the contract, which is the lower of the net cost of fulfilling it and any compensation or penalties arising from failure to fulfil it.
When assessing whether a contract is onerous or loss-making, the Group includes costs that relate directly to the contract, consisting of both the incremental costs and an allocation of other costs that relate directly to fulfilling contracts.
Provisions for the costs to restore leased assets to their original condition, as required by the terms and conditions of the lease, are recognised at the date of inception of the lease at the Directors' best estimate of the expenditure that would be required to restore the assets. Estimates are regularly reviewed and adjusted as appropriate for new circumstances.
4. MATERIAL ACCOUNTING POLICY INFORMATION (continued)
Financial instruments
Financial assets and financial liabilities are recognised when a group entity becomes a party to the contractual provisions of the instrument. All regular way purchases or sales of financial assets are recognised and derecognised on a trade date basis. Regular way purchases or sales are purchases or sales of financial assets that require delivery of assets within the time frame established by regulation or convention in the marketplace.
Financial assets and financial liabilities are initially measured at fair value except for accounts receivable arising from contracts with customers which are initially measured in accordance with IFRS 15. Transaction costs that are directly attributable to the acquisition or issue of financial assets and financial liabilities (other than financial assets and financial liabilities at fair value through profit or loss ("FVTPL")) are added to or deducted from the fair value of the financial assets or financial liabilities, as appropriate, on initial recognition. Transaction costs directly attributable to the acquisition of financial assets or financial liabilities at FVTPL are recognised immediately in profit or loss.
The effective interest method is a method of calculating the amortised cost of a financial asset or financial liability and of allocating interest income and interest expense over the relevant period.
The effective interest rate is the rate that exactly discounts estimated future cash receipts and payments (including all fees and points paid or received that form an integral part of the effective interest rate, transaction costs and other premiums or discounts) through the expected life of the financial asset or financial liability, or, where appropriate, a shorter period, to the net carrying amount on initial recognition.
Financial assets
Classification and subsequent measurement of financial assets
Financial assets that meet the following conditions are subsequently measured at amortised cost:
• the financial asset is held within a business model whose objective is to collect contractual cash flows; and
• the contractual terms give rise on specified dates to cash flows that are solely payments of principal and interest on the principal amount outstanding.
Financial assets that meet the following conditions are subsequently measured at fair value through other comprehensive income ("FVTOCI"):
• the financial asset is held within a business model whose objective is achieved by both collecting contractual cash flows and selling the financial assets; and
• the contractual terms give rise on specified dates to cash flows that are solely payments of principal and interest on the principal amount outstanding.
4. MATERIAL ACCOUNTING POLICY INFORMATION (continued)
Financial instruments (continued)
Financial assets (continued)
Classification and subsequent measurement of financial assets (continued)
All other financial assets are subsequently measured at FVTPL, except that at initial recognition of a financial asset the Group may irrevocably elect to present subsequent changes in fair value of an equity investment in other comprehensive income if that equity investment is neither held for trading nor contingent consideration recognised by an acquirer in a business combination to which IFRS 3 Business Combinations applies.
In addition, the Group may irrevocably designate a financial asset that are required to be measured at the amortised cost or FVTOCI as measured at FVTPL if doing so eliminates or significantly reduces an accounting mismatch.
Impairment of financial assets and other items subject to impairment assessment under IFRS 9
The Group performs impairment assessment under expected credit loss ("ECL") model on financial assets (including accounts receivable, bills receivable, deposits and other receivables, deposits for aircraft under leases, restricted bank deposits, cash and cash equivalents, financial assets included in other current assets and other non-current assets, and debt instruments at FVTOCI) which are subject to impairment assessment under IFRS 9. The amount of ECL is updated at each reporting date to reflect changes in credit risk since initial recognition.
Lifetime ECL represents the ECL that will result from all possible default events over the expected life of the relevant instrument. In contrast, 12-month ECL ("12m ECL") represents the portion of lifetime ECL that is expected to result from default events that are possible within 12 months after the reporting date. Assessment is done based on the Group's historical credit loss experience, adjusted for factors that are specific to the debtors, general economic conditions and an assessment of both the current conditions at the reporting date as well as the forecast of future conditions.
The Group always recognises lifetime ECL for accounts receivable.
For all other instruments, the Group measures the loss allowance equal to 12m ECL, unless there has been a significant increase in credit risk since initial recognition, in which case the Group recognises lifetime ECL. The assessment of whether lifetime ECL should be recognised is based on significant increases in the likelihood or risk of a default occurring since initial recognition.
4. MATERIAL ACCOUNTING POLICY INFORMATION (continued)
Financial instruments (continued)
Financial assets (continued)
Impairment of financial assets and other items subject to impairment assessment under IFRS 9 (continued)
(i) Significant increase in credit risk
In assessing whether the credit risk has increased significantly since initial recognition, the Group compares the risk of a default occurring on the financial instrument as at the reporting date with the risk of a default occurring on the financial instrument as at the date of initial recognition. In making this assessment, the Group considers both quantitative and qualitative information that is reasonable and supportable, including historical experience and forward-looking information that is available without undue cost or effort.
In particular, the following information is taken into account when assessing whether credit risk has increased significantly:
• an actual or expected significant deterioration in the financial instrument's external (if available) or internal credit rating;
• significant deterioration in external market indicators of credit risk, e.g., a significant increase in the credit spread, the credit default swap prices for the debtor;
•
existing or forecast adverse changes in business, financial or economic conditions that are expected to cause a significant decrease in the debtor's ability to meet its debt obligations;
• an actual or expected significant deterioration in the operating results of the debtor;
•
an actual or expected significant adverse change in the regulatory, economic, or technological environment of the debtor that results in a significant decrease in the debtor's ability to meet its debt obligations.
4. MATERIAL ACCOUNTING POLICY INFORMATION (continued)
Financial instruments (continued)
Financial assets (continued)
Impairment of financial assets and other items subject to impairment assessment under IFRS 9 (continued)
(ii) Credit-impaired financial assets
A financial asset is credit-impaired when one or more events that have a detrimental impact on the estimated future cash flows of that financial asset have occurred. Evidence that a financial asset is credit-impaired includes observable data about the following events:
(a) significant financial difficulty of the issuer or the borrower;
(b) a breach of contract, such as a default or past due event;
(c) the lender(s) of the borrower, for economic or contractual reasons relating to the borrower's financial difficulty, having granted to the borrower a concession(s) that the lender(s) would not otherwise consider;
(d) it is becoming probable that the borrower will enter bankruptcy or other financial reorganisation; or
(e) the disappearance of an active market for that financial asset because of financial difficulties.
(iii) Write-off policy
The Group writes off a financial asset when there is information indicating that the counterparty is in severe financial difficulty and there is no realistic prospect of recovery, for example, when the counterparty has been placed under liquidation or has entered into bankruptcy proceedings. Financial assets written off may still be subject to enforcement activities under the Group's recovery procedures, taking into account legal advice where appropriate. A write-off constitutes a derecognition event. Any subsequent recoveries are recognised in profit or loss.
(iv) Measurement and recognition of ECL
The measurement of ECL is a function of the probability of default, loss given default (i. e., the magnitude of the loss if there is a default) and the exposure at default. The assessment of the probability of default and loss given default is based on historical data and forward-looking information. Estimation of ECL reflects an unbiased and probability-weighted amount that is determined with the respective risks of default occurring as the weights. The Group uses a practical expedient in estimating ECL on accounts receivable using a provision matrix taking into consideration historical credit loss experience and forward-looking information that is available without undue cost or effort.
Generally, the ECL is the difference between all contractual cash flows that are due to the Group in accordance with the contract and the cash flows that the Group expects to receive, discounted at the effective interest rate determined at initial recognition.
4. MATERIAL ACCOUNTING POLICY INFORMATION (continued)
Financial instruments (continued)
Financial assets (continued)
Impairment of financial assets and other items subject to impairment assessment under IFRS 9 (continued)
(iv) Measurement and recognition of ECL (continued)
For a lease receivable, the cash flows used for determining the ECL is consistent with the cash flows used in measuring the lease receivable in accordance with IFRS 16.
For collective assessment, the Group takes into consideration the following characteristics when formulating the grouping:
• Past-due status;
• Nature, size and industry of debtors; and
• External credit ratings where available.
The grouping is regularly reviewed by management to ensure the constituents of each group continue to share similar credit risk characteristics.
Interest income is calculated based on the gross carrying amount of the financial asset unless the financial asset is credit impaired, in which case interest income is calculated based on amortised cost of the financial asset.
Except for investments in debt instruments that are measured at FVTOCI, the Group recognises an impairment gain or loss in profit or loss for all financial instruments by adjusting their carrying amount through a loss allowance account. For investments in debt instruments that are measured at FVTOCI, the loss allowance is recognised in other comprehensive income and accumulated in the capital reserve and revaluation reserve without reducing the carrying amounts of these debt instruments. Such amount represents the changes in the capital reserve and revaluation reserve in relation to accumulated loss allowance.
Financial liabilities and equity
Classification as debt or equity
Debt and equity instruments are classified either as financial liabilities or as equity in accordance with the substance of the contractual arrangements and the definitions of a financial liability and an equity instrument.
4. MATERIAL ACCOUNTING POLICY INFORMATION (continued)
Financial instruments (continued)
Financial liabilities and equity (continued)
Equity instruments
An equity instrument is any contract that evidences a residual interest in the assets of the group entities after deducting all of its liabilities. Equity instruments issued by the Group are recognised at the proceeds received, net of direct issue costs.
Repurchase of the Company's own equity instruments (treasury shares) is recognised and deducted directly in equity. No gain or loss is recognised in profit or loss on the purchase, sale, issue or cancellation of the Group's own equity instruments.
Financial liabilities
All financial liabilities are subsequently measured at amortised cost using the effective interest method or at FVTPL.
Financial liabilities at amortised cost
Financial liabilities (including accounts payable, bills payable, dividends payables, other payables, interest-bearing borrowings and financial liabilities included in long-term payables) are subsequently measured at amortised cost using the effective interest method.
Non-current assets held for sale
Non-current assets, or disposal group comprising assets and liabilities, are classified as held for sale if it is highly probable that they will be recovered primarily through sale rather than through continuing use.
Such assets, or disposal groups, are generally measured at the lower of their carrying amount and fair value less costs to sell. Any impairment loss on a disposal group is allocated first to goodwill, and then to the remaining assets and liabilities on a pro-rata basis, except that no loss is allocated to deferred tax assets, employee benefits assets and financial assets (other than investments in subsidiaries, associates and joint ventures), which continue to be measured in accordance with the Group's other accounting policies. Impairment losses on initial classification as held for sale or held for distribution and subsequent gains and losses on remeasurement are recognised in profit or loss.
Once classified as held for sale, intangible assets, investment properties and property, plant and equipment are no longer amortised or depreciated, and any equity-accounted investee is no longer equity accounted.
4. MATERIAL ACCOUNTING POLICY INFORMATION (continued)
Related parties
(i) A person, or a close member of that person's family, is related to the Group if that person:
(a) has control or joint control over the Group;
(b) has significant influence over the Group; or
(c) is a member of the key management personnel of the Group or the Group's parent.
(ii) An entity is related to the Group if any of the following conditions applies:
(a) The entity and the Group are members of the same group (which means that each parent, subsidiary and fellow subsidiary is related to the others).
(b) One entity is an associate or joint venture of the other entity (or an associate or joint venture of a member of a group of which the other entity is a member).
(c) Both entities are joint ventures of the same third party.
(d) One entity is a joint venture of a third entity and the other entity is an associate of the third entity.
(e) The entity is a post-employment benefit plan for the benefit of employees of either the Group or an entity related to the Group.
(f) The entity is controlled or jointly controlled by a person identified in (i).
(g) A person identified in (i)(a) has significant influence over the entity or is a member of the key management personnel of the entity (or of a parent of the entity).
(h) The entity, or any member of a group of which it is a part, provides key management personnel services to the Group or to the Group's parent.
Close members of the family of a person are those family members who may be expected to influence, or be influenced by, that person in their dealings with the entity.
4. MATERIAL ACCOUNTING POLICY INFORMATION (continued)
Segment reporting
Operating segments, and the amounts of each segment item reported in the financial statements, are identified from the financial information provided regularly to the Group's most senior executive management for the purposes of allocating resources to, and assessing the performance of, the Group's various lines of business and geographical locations.
Individually material operating segments are not aggregated for financial reporting purposes unless the segments have similar economic characteristics and are similar in respect of the nature of products and services, the nature of production processes, the type or class of customers, the methods used to distribute the products or provide the services, and the nature of the regulatory environment. Operating segments which are not individually material may be aggregated if they share a majority of these criteria.
5. CRITICAL ACCOUNTING JUDGEMENTS AND KEY SOURCES OF ESTIMATION UNCERTAINTY
In the application of the Group's accounting policies, which are described in Note 4, the Directors are required to make judgements, estimates and assumptions about the carrying amounts of assets and liabilities that are not readily apparent from other sources. The estimates and underlying assumptions are based on historical experience and other factors that are considered to be relevant. Actual results may differ from these estimates.
The estimates and underlying assumptions are reviewed on an ongoing basis. Revisions to accounting estimates are recognised in the period in which the estimate is revised if the revision affects only that period, or in the period of the revision and future periods if the revision affects both current and future periods.
The following are the key assumptions concerning the future, and other key sources of estimation uncertainty at the end of the reporting period, that have a significant risk of causing a material adjustment to the carrying amounts of assets and liabilities within the next financial year.
5. CRITICAL ACCOUNTING JUDGEMENTS AND KEY SOURCES OF ESTIMATION UNCERTAINTY (continued)
Impairment test on goodwill
Determining whether goodwill is impaired requires an estimation of the recoverable amount of the cash-generating unit (or group of cash-generating units) to which goodwill has been allocated, which is the higher of the value in use or fair value less costs of disposal. The value in use calculation requires the Group to estimate the future cash flows expected to arise from the cash-generating unit (or group of cash-generating units) and a suitable discount rate in order to calculate the present value. Where the actual future cash flows are less than expected, or change in facts and circumstances which results in downward revision of the future cash flows or upward revision of discount rate, a further impairment loss may rise.
As at 31 December 2025, the carrying amount of goodwill was RMB3,612 million (2024: RMB4,096 million) (net of impairment). Details of the recoverable amount calculation are disclosed in Note 20.
Impairment of non-financial assets (other than goodwill)
The Group assesses whether there are any indicators of impairment for all non-financial assets at the end of each reporting period. Intangible assets with indefinite life are tested for impairment annually and at other times when such indicator exists. Other non-financial assets are tested for impairment when there are indicators that the carrying amounts may not be fully recoverable. If any such indication exists, the recoverable amount of the individual asset or the cash-generating unit to which the asset belongs is estimated in order to determine the extent of the impairment loss (if any). The recoverable amount of the individual asset or the cash-generating unit is determined based on the higher of fair value less costs of disposal and value in use.
In estimating the aforesaid recoverable amount of the individual asset or the cash-generating unit, management consider all relevant factors, including but not limited to the future cash flows and discount rate with reasonable and supportable assumptions to make significant accounting estimations and judgement.
The calculation of the fair value less costs of disposal is based on available data from binding sales transactions in an arm's length transaction of similar assets or observable market prices less incremental costs for disposal of the asset.
When value in use calculations are undertaken, management must estimate the expected future cash flows from the asset or cash-generating unit and choose a suitable discount rate in order to calculate the present value of those cash flows.
During the year, the Group recognised impairment loss of approximately RMB96 million (2024: RMB143 million) for certain aircrafts that are about to retire from service in advance. As at 31 December 2025, the aggregate carrying amount of property, plant and equipment, right-of-use assets, investment properties, intangible assets, interests in associates and interests in joint ventures was RMB268,229 million (2024: RMB258,869 million). Details of related items are disclosed in Notes 18, 19, 22 and 23.
5. CRITICAL ACCOUNTING JUDGEMENTS AND KEY SOURCES OF ESTIMATION UNCERTAINTY (continued)
Overhaul provisions
Overhaul provisions for aircraft under leases are accrued using the estimated maintenance costs for aircraft to fulfil these return conditions. Management estimates the maintenance costs of major overhauls for aircraft held under leases at the end of each reporting period and accrues such costs over the lease term. The calculation of such costs includes a number of variable factors and assumptions, including the anticipated utilisation of the aircraft and the expected costs of maintenance. Different estimates could significantly affect the estimated overhaul provision and the results of operations.
As at 31 December 2025, provision for major overhauls of the Group amounted to RMB18,166 million (2024: RMB15,939 million) and details are disclosed in Note 36.
Frequent-flyer programme
The transaction price allocated to the miles earned by the members of the Group's frequent-flyer programme is estimated based on the stand-alone selling price of the miles awarded. The stand-alone selling price of the miles awarded is estimated based on expected redemption rate. The expected redemption rate was estimated considering expected future redemption activities, including the number of the miles that will be available for redemption in the future after allowing for miles which are not expected to be redeemed. Any change in estimate would affect profit or loss in future years.
As at 31 December 2025, the contract liabilities related to frequent-flyer programme was RMB3,574 million (2024: RMB2,757 million) and details are disclosed in Note 37.
Expected breakage
For those passenger flight tickets the Group expects to be entitled to breakage because the passenger has not required the Group to perform and is unlikely to do so, the Group recognises the expected breakage amount as revenue in proportion to the pattern of rights exercised by the passenger (or flown revenue) based on historical experience. The air traffic liabilities recorded in the consolidated statement of financial position is after adjusting the effect of expected breakage.
Deferred tax assets
Deferred tax assets are recognised for all unused tax losses and deductible temporary differences to the extent that it is probable that taxable profit will be available against which the losses and deductible temporary differences can be utilised. Significant management judgement is required to determine the amount of deferred tax assets that can be recognised, based upon the likely timing and level of future taxable profits together with future tax planning strategies. In cases where the actual future profits generated are less or more than expected, or effective tax rate is changed, or change in facts and circumstances which result in revision of future taxable profits estimation, a material reversal or further recognition of deferred tax assets may arise, which would be recognised in profit or loss for the period in which such change takes places.
As at 31 December 2025, deferred tax assets of RMB19,932 million (2024: RMB21,991 million) in relation to deductible temporary differences and tax losses have been recognised. No deferred tax asset has been recognised on the deductible tax losses of RMB78,546 million (2024: RMB66,710 million) and other deductible temporary differences of RMB283 million (2024: RMB268 million) due to the unpredictability of the future streams and details are disclosed in Note 26.
6. REVENUE
Disaggregation of revenue
|
|
2025 |
2024 |
|
|
RMB'000 |
RMB'000 |
|
|
|
|
|
|
|
|
|
Revenue from contracts with customers |
|
|
|
Airline operations |
|
|
|
Passenger |
154,855,779 |
151,788,672 |
|
Cargo and mail |
7,778,380 |
7,413,855 |
|
Others |
2,290,763 |
1,876,406 |
|
|
|
|
|
|
|
|
|
|
164,924,922 |
161,078,933 |
|
|
|
|
|
|
|
|
|
Other operations |
|
|
|
Aircraft engineering income |
6,012,036 |
5,179,776 |
|
Others |
152,360 |
132,016 |
|
|
|
|
|
|
|
|
|
|
6,164,396 |
5,311,792 |
|
|
|
|
|
|
|
|
|
Sub-total |
171,089,318 |
166,390,725 |
|
|
|
|
|
|
|
|
|
Rental income (included in revenue of airline operations segment) |
395,328 |
308,155 |
|
|
|
|
|
|
|
|
|
Total revenue |
171,484,646 |
166,698,880 |
|
|
|
|
Performance obligations for contracts with customers
Passenger revenue is recognised when transportation services are provided. Besides, the Group recognises the expected breakage amount as passenger revenue in proportion to the pattern of rights exercised by the passenger (or flown revenue) based on historical experience. Ticket sales for transportation not yet provided are recorded in air traffic liabilities.
The Group operates frequent-flyer programme and provides free services or products to the customers according to the miles they earn. The Group allocates the transaction price to each performance obligation on a relative stand-alone selling price basis. The amount allocated to the miles earned by the frequent-flyer programme members is recorded in contract liabilities and deferred until the miles are redeemed when the Group fulfils its obligations to supply services or products or when the miles expire. During the year, the Group recognised revenue of RMB1,166 million (2024: RMB1,351 million) which was included in contract liabilities in relation to frequent-flyer programme at the beginning of the year.
6. REVENUE (continued)
Performance obligations for contracts with customers (continued)
Cargo and mail revenue is recognised when contract services are provided.
Revenue from other airline-related services is recognised when the related performance obligations are satisfied.
Sale of goods is recognised when control of the goods has transferred to the customer, being at the point the goods are delivered to the customer.
Transaction price allocated to the remaining performance obligation for contracts
with customers
The customer loyalty points in frequent-flyer programme have a three-year term and these points can be redeemed anytime at customers' discretion during the valid period.
7. SEGMENT INFORMATION
The Group's businesses are structured and managed, according to the nature of its operations and the services it provides. The Group has the following reportable operating segments:
(a) the "airline operations" segment which mainly comprises the provision of air passenger and air cargo services; and
(b) the "other operations" segment which comprises the provision of aircraft engineering and other airline-related services.
Inter-segment sales and transfers are transacted with reference to the then prevailing market prices.
The Company's chief operating decision maker monitors the results, assets and liabilities of the Group based on the financial results prepared in accordance with the Accounting Standards for Business Enterprises issued by the Ministry of Finance of the PRC ("CASs"). As such, the segment information is presented in accordance with CAS with reconciliation to financial information presented in IFRS Accounting Standards.
7. SEGMENT INFORMATION (continued)
Year ended 31 December 2025
|
|
Airline operations |
Other operations |
Elimination |
Total |
|
|
RMB'000 |
RMB'000 |
RMB'000 |
RMB'000 |
|
|
|
|
|
|
|
|
|
|
|
|
|
Revenue |
|
|
|
|
|
Sales to external customers |
165,320,250 |
6,164,396 |
- |
171,484,646 |
|
Inter-segment sales |
273,944 |
9,582,483 |
(9,856,427) |
- |
|
|
|
|
|
|
|
|
|
|
|
|
|
Segment revenue under CASs and |
165,594,194 |
15,746,879 |
(9,856,427) |
171,484,646 |
|
|
|
|
|
|
|
|
|
|
|
|
|
Segment results before taxation |
|
|
|
|
|
(Loss)/profit before taxation for reportable segments under CASs |
(2,484,013) |
926,783 |
(39,477) |
(1,596,707) |
|
|
|
|
|
|
|
|
|
|
|
|
|
Effect of differences between IFRS Accounting Standards and CASs |
|
|
|
(23,399) |
|
|
|
|
|
|
|
|
|
|
|
|
|
Loss before taxation for the year under IFRS Accounting Standards |
|
|
|
(1,620,106) |
|
|
|
|
|
|
7. SEGMENT INFORMATION (continued)
Year ended 31 December 2024
|
|
Airline operations |
Other |
Elimination |
Total |
|
|
RMB'000 |
RMB'000 |
RMB'000 |
RMB'000 |
|
|
|
|
|
|
|
|
|
|
|
|
|
Revenue |
|
|
|
|
|
Sales to external customers |
161,387,088 |
5,311,792 |
- |
166,698,880 |
|
Inter-segment sales |
229,651 |
9,268,619 |
(9,498,270) |
- |
|
|
|
|
|
|
|
|
|
|
|
|
|
Segment revenue under CASs and |
161,616,739 |
14,580,411 |
(9,498,270) |
166,698,880 |
|
|
|
|
|
|
|
|
|
|
|
|
|
Segment results before taxation |
|
|
|
|
|
(Loss)/profit before taxation for reportable segments under CASs |
(2,239,127) |
795,124 |
(161,195) |
(1,605,198) |
|
|
|
|
|
|
|
|
|
|
|
|
|
Effect of differences between IFRS Accounting Standards and CASs |
|
|
|
6,330 |
|
|
|
|
|
|
|
|
|
|
|
|
|
Loss before taxation for the year under IFRS Accounting Standards |
|
|
|
(1,598,868) |
|
|
|
|
|
|
7. SEGMENT INFORMATION (continued)
As at 31 December 2025 and 2024
|
|
Airline operations |
Other |
Elimination |
Total |
|
|
RMB'000 |
RMB'000 |
RMB'000 |
RMB'000 |
|
|
|
|
|
|
|
|
|
|
|
|
|
Segment assets |
|
|
|
|
|
Segment assets as at 31 December 2025 under CASs |
331,428,979 |
34,473,118 |
(22,854,853) |
343,047,244 |
|
|
|
|
|
|
|
|
|
|
|
|
|
Effect of differences between IFRS Accounting Standards and CASs |
|
|
|
(36,789) |
|
|
|
|
|
|
|
|
|
|
|
|
|
Total assets as at 31 December 2025 under IFRS Accounting Standards |
|
|
|
343,010,455 |
|
|
|
|
|
|
|
|
|
|
|
|
|
Segment assets as at 31 December 2024 under CASs |
335,387,462 |
35,068,041 |
(24,686,091) |
345,769,412 |
|
|
|
|
|
|
|
|
|
|
|
|
|
Effect of differences between IFRS Accounting Standards and CASs |
|
|
|
(19,239) |
|
|
|
|
|
|
|
|
|
|
|
|
|
Total assets as at 31 December 2024 under IFRS Accounting Standards |
|
|
|
345,750,173 |
|
|
|
|
|
|
|
|
|
|
|
|
|
Segment liabilities |
|
|
|
|
|
Segment liabilities under CASs and |
|
|
|
|
|
As at 31 December 2025 |
300,925,989 |
25,209,071 |
(22,319,329) |
303,815,731 |
|
|
|
|
|
|
|
As at 31 December 2024 |
301,829,477 |
27,135,795 |
(24,141,069) |
304,824,203 |
|
|
|
|
|
|
7. SEGMENT INFORMATION (continued)
Year ended 31 December 2025
|
|
Airline operations |
Other operations |
Elimination |
Total |
Effect of differences between IFRS |
Amounts under IFRS Accounting Standards |
|
|
RMB'000 |
RMB'000 |
RMB'000 |
RMB'000 |
RMB'000 |
RMB'000 |
|
|
|
|
|
|
|
|
|
|
|
|
|
|
|
|
|
Other segment information |
|
|
|
|
|
|
|
|
|
|
|
|
|
|
|
Share of profit of associates and joint ventures |
3,038,666 |
387,006 |
- |
3,425,672 |
- |
3,425,672 |
|
Net impairment losses (recognised)/ reversed on financial assets |
2,458 |
(38,972) |
55,425 |
18,911 |
- |
18,911 |
|
Net impairment losses (recognised)/ reversed on non-financial asset |
(591,487) |
5,407 |
- |
(586,080) |
- |
(586,080) |
|
Depreciation and amortisation |
(30,455,837) |
(437,594) |
170,703 |
(30,722,728) |
4,989 |
(30,717,739) |
|
Income tax expense |
(1,702,387) |
(227,097) |
1,365 |
(1,928,119) |
5,849 |
(1,922,270) |
|
Interests in associates and joint ventures |
15,393,010 |
2,995,984 |
(96,434) |
18,292,560 |
139,919 |
18,432,479 |
|
Additions to other non-current assets |
38,170,770 |
1,002,365 |
(216,742) |
38,956,393 |
- |
38,956,393 |
|
|
|
|
|
|
|
|
7. SEGMENT INFORMATION (continued)
Year ended 31 December 2024
|
|
Airline operations |
Other operations |
Elimination |
Total |
Effect of differences between IFRS |
Amounts under IFRS Accounting Standards |
|
|
RMB'000 |
RMB'000 |
RMB'000 |
RMB'000 |
RMB'000 |
RMB'000 |
|
|
|
|
|
|
|
|
|
|
|
|
|
|
|
|
|
Other segment information |
|
|
|
|
|
|
|
|
|
|
|
|
|
|
|
Share of profit of associates and joint ventures |
2,535,142 |
284,702 |
- |
2,819,844 |
- |
2,819,844 |
|
Net impairment losses (recognised)/ reversed on financial assets |
11,792 |
(27,985) |
25,700 |
9,507 |
- |
9,507 |
|
Impairment losses recognised on non-financial assets |
(145,588) |
(10,412) |
- |
(156,000) |
- |
(156,000) |
|
Depreciation and amortisation |
(28,827,562) |
(448,312) |
166,617 |
(29,109,257) |
6,289 |
(29,102,968) |
|
Income tax expense |
(656,490) |
(211,035) |
22,633 |
(844,892) |
(1,582) |
(846,474) |
|
Interests in associates and joint ventures |
14,310,136 |
2,693,530 |
(86,809) |
16,916,857 |
139,919 |
17,056,776 |
|
Additions to other non-current assets |
34,264,696 |
401,343 |
(442,547) |
34,223,492 |
- |
34,223,492 |
|
|
|
|
|
|
|
|
7. SEGMENT INFORMATION (continued)
Geographical information
The following table presents the Group's consolidated revenue to external customers by geographical location for the years ended 31 December 2025 and 2024, respectively:
|
|
2025 |
2024 |
|
|
RMB'000 |
RMB'000 |
|
|
|
|
|
|
|
|
|
Chinese Mainland |
117,457,528 |
118,491,369 |
|
Hong Kong SAR, Macau SAR and Taiwan, China |
5,373,638 |
5,118,889 |
|
International |
48,653,480 |
43,088,622 |
|
|
|
|
|
|
|
|
|
|
171,484,646 |
166,698,880 |
|
|
|
|
In determining the Group's geographical information, revenue is based on the origin and destination of each flight. Assets, which principally consist of aircraft and ground equipment, supporting the Group's worldwide transportation network, are mainly registered/located in Chinese Mainland. According to the business demand, the Group flexibly allocates aircraft to match the need of the route network. An analysis of the assets of the Group by geographical distribution has therefore not been presented.
There was no individual customer that contributed 10% or more of the Group's revenue during the year ended 31 December 2025 (2024: Nil).
8. OTHER INCOME AND GAINS
|
|
2025 |
2024 |
|
|
RMB'000 |
RMB'000 |
|
|
|
|
|
|
|
|
|
Co-operation routes income and subsidy income |
4,518,005 |
4,295,552 |
|
Dividend income |
16,578 |
36,740 |
|
Gains/(losses) on disposal of: |
|
|
|
- Property, plant and equipment and right-of-use assets |
131,431 |
1,029,912 |
|
- Asset held for sale |
4,325 |
(17,527) |
|
Change in fair value of financial assets at FVTPL |
2,413 |
54 |
|
Others |
596,546 |
1,975,181 |
|
|
|
|
|
|
|
|
|
|
5,269,298 |
7,319,912 |
|
|
|
|
9. EMPLOYEE COMPENSATION COSTS
An analysis of the Group's employee compensation costs, including the emoluments of Directors and supervisors, is as follows:
|
|
2025 |
2024 |
|
|
RMB'000 |
RMB'000 |
|
|
|
|
|
|
|
|
|
Wages, salaries and other benefits |
32,481,112 |
29,898,033 |
|
Retirement benefit costs: |
|
|
|
- Contributions to defined contribution retirement scheme |
4,554,108 |
4,360,431 |
|
- Early retirement benefits |
12,254 |
10,281 |
|
|
|
|
|
|
|
|
|
|
37,047,474 |
34,268,745 |
|
|
|
|
The employees of the Group in the PRC are members of a state-managed retirement benefit scheme operated by the PRC government. The Group is required to contribute a specific percentage of the total monthly basic salaries of its current employees to the retirement benefits scheme to fund the benefits.
In addition to the above benefits scheme, the Group also provides annuity schemes for certain qualified employees in the PRC. The employees' and the Group's contributions for the annuity schemes are calculated based on certain percentage of the Group's salaries and recognised in profit or loss as expense in profit or loss when incurred.
There were no forfeited contributions in respect of the Group's defined contribution plan as mentioned above.
10. NET IMPAIRMENT LOSS REVERSED UNDER EXPECTED CREDIT LOSS MODEL
|
|
2025 |
2024 |
|
|
RMB'000 |
RMB'000 |
|
|
|
|
|
|
|
|
|
Impairment losses reversed/(recognised) on financial assets: |
|
|
|
- Deposits and other receivables |
12,585 |
18,960 |
|
- Accounts receivable |
(5,190) |
(4,000) |
|
- Financial assets included in other current assets |
12,010 |
(2,918) |
|
- Debt instruments at FVTOCI |
(1,114) |
(394) |
|
- Others |
620 |
(2,141) |
|
|
|
|
|
|
|
|
|
|
18,911 |
9,507 |
|
|
|
|
Details of impairment assessment are set out in Note 43.
11. (LOSS)/PROFIT FROM OPERATIONS
The Group's (loss)/profit from operations is arrived at after charging:
|
|
2025 |
2024 |
|
|
RMB'000 |
RMB'000 |
|
|
|
|
|
|
|
|
|
Depreciation of property, plant and equipment |
14,910,278 |
13,439,898 |
|
Depreciation of right-of-use assets |
15,773,927 |
15,629,518 |
|
Depreciation of investment properties |
33,531 |
33,535 |
|
Amortisation of intangible assets |
3 |
17 |
|
|
|
|
|
|
|
|
|
Total depreciation and amortisation |
30,717,739 |
29,102,968 |
|
|
|
|
|
|
|
|
|
Impairment losses recognised on property, plant and equipment |
96,292 |
143,240 |
|
Impairment losses recognised on goodwill |
483,552 |
- |
|
Inventories provision |
6,236 |
12,760 |
|
Auditors' remuneration: |
|
|
|
- Audit related services |
18,333 |
21,847 |
|
- Other services |
75 |
1,540 |
|
|
|
|
12. FINANCE COSTS
|
|
2025 |
2024 |
|
|
RMB'000 |
RMB'000 |
|
|
|
|
|
|
|
|
|
Interest on interest-bearing borrowings |
3,711,041 |
4,025,619 |
|
Interest on lease liabilities |
2,144,357 |
2,683,519 |
|
Imputed interest expenses on defined benefit obligations |
3,241 |
5,147 |
|
|
|
|
|
|
|
|
|
|
5,858,639 |
6,714,285 |
|
Less: Interest capitalised (Note) |
(305,588) |
(315,537) |
|
|
|
|
|
|
|
|
|
|
5,553,051 |
6,398,748 |
|
|
|
|
Note: The interest capitalisation rates ranged from 1.95% to 2.80% per annum (2024: 2.40% to 4.00% per annum) relating to the costs of related borrowings during the year.
13. DIRECTORS', CHIEF EXECUTIVE'S, SUPERVISORS' AND EMPLOYEES' EMOLUMENTS
Directors', chief executive's and supervisors' remuneration for the year, disclosed pursuant to the applicable Listing Rules and Companies Ordinance, was as follows:
13. DIRECTORS', CHIEF EXECUTIVE'S, SUPERVISORS' AND EMPLOYEES' EMOLUMENTS (continued)
For the year ended 31 December 2025
|
|
Directors' |
Salaries and |
Discretionary |
Retirement benefit scheme |
Total |
|
|
RMB'000 |
RMB'000 |
RMB'000 |
RMB'000 |
RMB'000 |
|
|
|
|
|
|
|
|
|
|
|
|
|
|
|
Executive directors |
|
|
|
|
|
|
Liu Tiexiang (Notes (a) and (e)) (Appointed on 10 October 2025) |
- |
- |
- |
- |
- |
|
Ma Chongxian (Notes (a) and (e)) (Resigned on 10 October 2025) |
- |
- |
- |
- |
- |
|
Wang Mingyuan (Note (a)) |
- |
- |
- |
- |
- |
|
|
|
|
|
|
|
|
|
|
|
|
|
|
|
|
- |
- |
- |
- |
- |
|
|
|
|
|
|
|
|
|
|
|
|
|
|
|
Non-executive directors |
|
|
|
|
|
|
Cui Xiaofeng (Note (a)) |
- |
- |
- |
- |
- |
|
Patrick Healy (Note (b)) |
- |
- |
- |
- |
- |
|
Xiao Peng |
- |
393 |
425 |
107 |
925 |
|
|
|
|
|
|
|
|
|
|
|
|
|
|
|
|
- |
393 |
425 |
107 |
925 |
|
|
|
|
|
|
|
|
|
|
|
|
|
|
|
Independent non-executive directors |
|
|
|
|
|
|
Xu Niansha |
55 |
- |
- |
- |
55 |
|
He Yun (Note (a)) |
- |
- |
- |
- |
- |
|
Winnie Tam Wan-chi |
148 |
- |
- |
- |
148 |
|
Gao Chunlei (Note (a)) |
- |
- |
- |
- |
- |
|
Xu Junxin (Note (a)) |
- |
- |
- |
- |
- |
|
|
|
|
|
|
|
|
|
|
|
|
|
|
|
|
203 |
- |
- |
- |
203 |
|
|
|
|
|
|
|
|
|
|
|
|
|
|
|
Supervisors (Note) |
|
|
|
|
|
|
Xiao Jian (Note (a)) |
- |
- |
- |
- |
- |
|
Lyu Yanfang |
- |
193 |
107 |
79 |
379 |
|
Guo Lina |
- |
294 |
137 |
74 |
505 |
|
Wang Mingzhu |
- |
178 |
164 |
94 |
436 |
|
Li Shuxing |
- |
374 |
182 |
77 |
633 |
|
|
|
|
|
|
|
|
|
|
|
|
|
|
|
|
- |
1,039 |
590 |
324 |
1,953 |
|
|
|
|
|
|
|
|
|
|
|
|
|
|
|
|
203 |
1,432 |
1,015 |
431 |
3,081 |
|
|
|
|
|
|
|
Note: The abolishment of the Supervisory Committee was approved at the 2024 Annual General Meeting on 24 June 2025. The Company will no longer maintain the Supervisory Committee and Supervisor positions, with the Audit and Risk Management Committee (the Supervision Committee) under the Board exercising the functions and powers of the Supervisory Committee as stipulated under the Company Law. The supervisors' remuneration disclosed above is for the period between 1 January 2025 and 24 June 2025 only.
13. DIRECTORS', CHIEF EXECUTIVE'S, SUPERVISORS' AND EMPLOYEES' EMOLUMENTS (continued)
For the year ended 31 December 2024
|
|
Directors' |
Salaries and |
Discretionary |
Retirement benefit scheme |
Total |
|
|
RMB'000 |
RMB'000 |
RMB'000 |
RMB'000 |
RMB'000 |
|
|
|
|
|
|
|
|
|
|
|
|
|
|
|
Executive directors |
|
|
|
|
|
|
Ma Chongxian (Notes (a) and (e)) |
- |
- |
- |
- |
- |
|
Wang Mingyuan (Note (a)) |
- |
- |
- |
- |
- |
|
|
|
|
|
|
|
|
|
|
|
|
|
|
|
|
- |
- |
- |
- |
- |
|
|
|
|
|
|
|
|
|
|
|
|
|
|
|
Non-executive directors |
|
|
|
|
|
|
Feng Gang (Note (a)) |
- |
- |
- |
- |
- |
|
Cui Xiaofeng (Note (a)) |
- |
- |
- |
- |
- |
|
Patrick Healy (Note (b)) |
- |
- |
- |
- |
- |
|
Xiao Peng |
- |
585 |
248 |
137 |
970 |
|
|
|
|
|
|
|
|
|
|
|
|
|
|
|
|
- |
585 |
248 |
137 |
970 |
|
|
|
|
|
|
|
|
|
|
|
|
|
|
|
Independent non-executive directors |
|
|
|
|
|
|
Li Fushen |
- |
- |
- |
- |
- |
|
He Yun |
- |
- |
- |
- |
- |
|
Xu Junxin |
- |
- |
- |
- |
- |
|
Winnie Tam Wan-chi |
107 |
- |
- |
- |
107 |
|
|
|
|
|
|
|
|
|
|
|
|
|
|
|
|
107 |
- |
- |
- |
107 |
|
|
|
|
|
|
|
|
|
|
|
|
|
|
|
Supervisors |
|
|
|
|
|
|
Xiao Jian (Note (a)) |
- |
- |
- |
- |
- |
|
Lyu Yanfang |
- |
383 |
483 |
122 |
988 |
|
Guo Lina |
- |
539 |
585 |
100 |
1,224 |
|
Wang Mingzhu |
- |
354 |
682 |
133 |
1,169 |
|
Li Shuxing |
- |
532 |
612 |
125 |
1,269 |
|
|
|
|
|
|
|
|
|
|
|
|
|
|
|
|
- |
1,808 |
2,362 |
480 |
4,650 |
|
|
|
|
|
|
|
|
|
|
|
|
|
|
|
|
107 |
2,393 |
2,610 |
617 |
5,727 |
|
|
|
|
|
|
|
13. DIRECTORS', CHIEF EXECUTIVE'S, SUPERVISORS' AND EMPLOYEES' EMOLUMENTS (continued)
Notes:
(a) These directors or supervisors did not receive any remuneration for their services in the capacity of the directors or supervisors of the Company. They also held management positions in CNAHC and their remuneration were borne by CNAHC.
(b) This director did not receive any remuneration for his services in the capacity of the director. He also holds management positions in Cathay Pacific Airways Limited (''Cathay Pacific''), the associate of the Group, and his remuneration was borne by Cathay Pacific.
(c) None of the directors, supervisors and chief executive has waived any emoluments during the years ended 31 December 2025 and 2024.
(d) For the year ended 31 December 2025, the Group received service fee of Hong Kong Dollar ("HKD") 2,672,000 (2024: HKD2,672,000) from Cathay Pacific for the directors' services provided by certain directors and management to Cathay Pacific.
(e) Being the chief executive of the Company.
Five highest paid individuals
For both 2025 and 2024, none of the five highest paid employees were directors, supervisors nor chief executive of the Group.
Details of the remuneration of the five highest paid individuals during the year were as follows:
|
|
2025 |
2024 |
|
|
RMB'000 |
RMB'000 |
|
|
|
|
|
|
|
|
|
Salaries and other allowances |
11,672 |
11,493 |
|
Discretionary bonuses |
16 |
125 |
|
Retirement benefit scheme contributions |
270 |
246 |
|
|
|
|
|
|
|
|
|
|
11,958 |
11,864 |
|
|
|
|
Discretionary bonuses are calculated based on the Group's or respective employee's performance for such financial year.
The number of the five highest paid individuals whose remuneration fell within the following bands is as follows:
|
|
2025 |
2024 |
|
|
|
|
|
|
|
|
|
HKD2,500,001 to HKD3,000,000 |
5 |
5 |
|
|
|
|
During both years, no emoluments were paid by the Group to any of the directors, supervisors, chief executive, or the five highest paid individuals as an inducement to join or upon joining the Group or as compensation for loss of office.
14. INCOME TAX EXPENSE
|
|
2025 |
2024 |
|
|
RMB'000 |
RMB'000 |
|
|
|
|
|
|
|
|
|
Current income tax |
|
|
|
- Provision for the year |
293,042 |
247,162 |
|
- Under provision in respect of prior years |
1,496 |
879 |
|
Deferred tax (Note 26) |
1,627,732 |
598,433 |
|
|
|
|
|
|
|
|
|
|
1,922,270 |
846,474 |
|
|
|
|
Under the Law of the PRC on Enterprise Income Tax (the "EIT Law") and Implementation Regulation of the EIT Law, except for certain branches and subsidiaries of the Group which are taxed at a preferential rate of 15% (2024: 15%), all group companies located in Chinese Mainland are subject to an income tax rate of 25% during the year (2024: 25%). Subsidiaries in Hong Kong SAR, China and Macau SAR are taxed at profits tax rate of 16.5% (2024: 16.5%) and 12% (2024: 12%), respectively.
The taxation for the year can be reconciled to the loss before taxation per consolidated statement of profit or loss as follows:
|
|
2025 |
2024 |
|
|
RMB'000 |
RMB'000 |
|
|
|
|
|
|
|
|
|
Loss before taxation |
(1,620,106) |
(1,598,868) |
|
|
|
|
|
|
|
|
|
Tax at the applicable tax rate of 25% |
(405,026) |
(399,717) |
|
Preferential tax rates on income of group entities |
76,543 |
111,747 |
|
Tax effect of share of results of associates and joint ventures |
(856,418) |
(713,367) |
|
Tax effect of non-deductible expenses |
277,265 |
190,830 |
|
Tax effect of non-taxable income |
(18,696) |
(16,259) |
|
Tax effect of deductible temporary differences and tax losses not recognised |
2,847,106 |
1,948,635 |
|
Under provision in respect of prior years |
1,496 |
879 |
|
Others |
- |
(276,274) |
|
|
|
|
|
|
|
|
|
Income tax expense |
1,922,270 |
846,474 |
|
|
|
|
15. LOSS PER SHARE
The calculation of the basic and diluted loss per share attributable to equity shareholders of the Company is based on the following data:
|
|
2025 |
2024 |
|
|
RMB'000 |
RMB'000 |
|
|
|
|
|
|
|
|
|
Loss |
|
|
|
Loss for the purpose of basic and diluted loss per share |
(1,787,943) |
(232,557) |
|
|
|
|
|
|
2025 |
2024 |
|
|
'000 |
'000 |
|
|
|
|
|
|
|
|
|
Number of shares |
|
|
|
Issued ordinary shares at 1 January |
17,448,421 |
16,200,793 |
|
Effect of reciprocal shareholding |
(779,089) |
(789,854) |
|
Effect of share issued in 2024 |
- |
453,621 |
|
|
|
|
|
|
|
|
|
Weighted-average number of ordinary shares |
16,669,332 |
15,864,560 |
|
|
|
|
The number of ordinary shares for the purpose of basic and diluted loss per share is calculated based on the number of ordinary shares in issue during the year, as adjusted to reflect the reciprocal shareholding with Cathay Pacific (Note 22).
As at 31 December 2025, the potential ordinary shares (convertible bonds) of the Group's associate, Cathay Pacific, assuming their conversion into ordinary shares, would reduce the loss per share and have an anti-dilutive effect. As potential ordinary shares that are anti-dilutive are excluded from the calculation of diluted loss per share, the basic and diluted loss per share of the Company are the same in both years.
16. OTHER COMPREHENSIVE INCOME
The components of other comprehensive income do not have significant tax effect for the years ended 31 December 2025 and 2024.
17. DIVIDENDS
No dividend was paid or proposed for ordinary shareholders of the Company during the years ended 31 December 2025 and 2024, nor has any dividend been proposed since the end of both reporting periods.
18. PROPERTY, PLANT AND EQUIPMENT
|
|
Aircraft, engines |
Buildings |
Other |
Construction |
Total |
|
|
RMB'000 |
RMB'000 |
RMB'000 |
RMB'000 |
RMB'000 |
|
|
|
|
|
|
|
|
|
|
|
|
|
|
|
Cost |
|
|
|
|
|
|
At 1 January 2024 |
184,226,686 |
19,910,527 |
14,520,573 |
12,300,365 |
230,958,151 |
|
Additions |
3,267,965 |
615,283 |
394,283 |
18,668,581 |
22,946,112 |
|
Transfer from construction in progress |
9,627,710 |
831,228 |
711,792 |
(11,170,730) |
- |
|
Transfer from right-of-use assets upon obtaining ownership of the underlying leased assets |
6,635,654 |
- |
- |
- |
6,635,654 |
|
Transfer to right-of-use assets |
- |
- |
- |
(7,714,233) |
(7,714,233) |
|
Transfer to assets held for sale |
(1,626,634) |
- |
- |
- |
(1,626,634) |
|
Disposals |
(5,321,996) |
(423,722) |
(382,317) |
- |
(6,128,035) |
|
Exchange realignment |
34,011 |
- |
3,294 |
- |
37,305 |
|
|
|
|
|
|
|
|
|
|
|
|
|
|
|
At 31 December 2024 |
196,843,396 |
20,933,316 |
15,247,625 |
12,083,983 |
245,108,320 |
|
Additions |
4,741,808 |
89,351 |
825,454 |
11,070,388 |
16,727,001 |
|
Transfer from construction in progress |
5,737,245 |
393,939 |
686,123 |
(6,817,307) |
- |
|
Transfer from right-of-use assets upon obtaining ownership of the underlying leased assets |
16,933,061 |
- |
- |
- |
16,933,061 |
|
Transfer to right-of-use assets |
- |
- |
- |
(2,185,383) |
(2,185,383) |
|
Disposals |
(8,920,411) |
(314,020) |
(626,853) |
- |
(9,861,284) |
|
Exchange realignment |
(79,512) |
- |
(5,267) |
- |
(84,779) |
|
|
|
|
|
|
|
|
|
|
|
|
|
|
|
At 31 December 2025 |
215,255,587 |
21,102,586 |
16,127,082 |
14,151,681 |
266,636,936 |
|
|
|
|
|
|
|
18. PROPERTY, PLANT AND EQUIPMENT (continued)
|
|
Aircraft, engines |
Buildings |
Other |
Construction |
Total |
|
|
RMB'000 |
RMB'000 |
RMB'000 |
RMB'000 |
RMB'000 |
|
|
|
|
|
|
|
|
|
|
|
|
|
|
|
Accumulated depreciation |
|
|
|
|
|
|
At 1 January 2024 |
(96,314,211) |
(6,863,033) |
(9,524,024) |
- |
(112,701,268) |
|
Depreciation charge for the year |
(11,791,655) |
(711,380) |
(936,863) |
- |
(13,439,898) |
|
Transfer from right-of-use assets upon obtaining ownership of the underlying leased assets |
(2,897,676) |
- |
- |
- |
(2,897,676) |
|
Transfer to assets held for sale |
1,445,651 |
- |
- |
- |
1,445,651 |
|
Eliminated on disposals |
4,783,102 |
56,354 |
357,765 |
- |
5,197,221 |
|
Exchange realignment |
(14,984) |
- |
(2,879) |
- |
(17,863) |
|
|
|
|
|
|
|
|
|
|
|
|
|
|
|
At 31 December 2024 |
(104,789,773) |
(7,518,059) |
(10,106,001) |
- |
(122,413,833) |
|
Depreciation charge for the year |
(12,997,128) |
(890,521) |
(1,022,629) |
- |
(14,910,278) |
|
Transfer from right-of-use assets upon obtaining ownership of the underlying leased assets |
(9,308,093) |
- |
- |
- |
(9,308,093) |
|
Eliminated on disposals |
7,026,195 |
238,671 |
488,250 |
- |
7,753,116 |
|
Exchange realignment |
37,244 |
- |
4,343 |
- |
41,587 |
|
|
|
|
|
|
|
|
At 31 December 2025 |
(120,031,555) |
(8,169,909) |
(10,636,037) |
- |
(138,837,501) |
|
|
|
|
|
|
|
|
|
|
|
|
|
|
|
Impairment |
|
|
|
|
|
|
At 1 January 2024 |
(521,945) |
- |
- |
(6,440) |
(528,385) |
|
Recognised for the year |
(143,240) |
- |
- |
- |
(143,240) |
|
Transfer to assets held for sale |
93,798 |
- |
- |
- |
93,798 |
|
Eliminated on disposals |
64,211 |
- |
- |
- |
64,211 |
|
|
|
|
|
|
|
|
|
|
|
|
|
|
|
At 31 December 2024 |
(507,176) |
- |
- |
(6,440) |
(513,616) |
|
Recognised for the year |
(96,292) |
- |
- |
- |
(96,292) |
|
Eliminated on disposals |
171,165 |
- |
- |
- |
171,165 |
|
|
|
|
|
|
|
|
|
|
|
|
|
|
|
At 31 December 2025 |
(432,303) |
- |
- |
(6,440) |
(438,743) |
|
|
|
|
|
|
|
|
|
|
|
|
|
|
|
Net book value |
|
|
|
|
|
|
At 31 December 2025 |
94,791,729 |
12,932,677 |
5,491,045 |
14,145,241 |
127,360,692 |
|
|
|
|
|
|
|
|
|
|
|
|
|
|
|
At 31 December 2024 |
91,546,447 |
13,415,257 |
5,141,624 |
12,077,543 |
122,180,871 |
|
|
|
|
|
|
|
18. PROPERTY, PLANT AND EQUIPMENT (continued)
During the year, the Group recognised impairment losses amounting to approximately RMB96 million (2024: RMB143 million) for certain aircrafts held for sale. The impairment provisions refer to the difference between the recoverable amounts of RMB155 million and the carrying amounts of the assets, approximately RMB251 million. The recoverable amount is estimated based on fair value less cost of disposal. The fair value is determined based on depreciated replacement cost method. The fair value measurement falls into level 3 of the fair value hierarchy.
In addition, the Company and its subsidiaries, primarily operating as airline operators, performed impairment assessments on their airline operation related assets other than those mentioned above. The airline operation related assets include aircrafts and other operating non-current assets (including property, plant and equipment, right-of-use assets and intangible assets) and are grouped as separate cash-generating unit. The recoverable amounts for each of these cash-generating units were determined based on value in use calculations. The calculations used cash flow projections based on financial budgets approved by management covering a five-year period. Key assumptions for the value in use calculations include budgeted sales and gross margins which are based on each of these cash-generating units' past performances and management's market development expectations. The discount rates used are pre-tax rates that reflect the risks specific to each unit, ranging from 9% to 10.5% (2024: 9% to 10.5%). The cash flows beyond the five-year period were extrapolated using a 2% (2024: 2.5%). As the recoverable amounts are above the carrying amounts of respective cash-generating unit, no further impairment loss was recognised during the year.
Depreciation of overhaul components of engines is calculated using the units of production method based on the estimated flying hours. The items of other property, plant and equipment, less their estimated residual value, if any, except for construction in progress, are depreciated on a straight-line basis at the following rates per annum.
|
|
Estimated |
Residual |
Depreciation rate |
|
|
|
|
|
|
|
|
|
|
|
Aircraft, engines and flight equipment: |
|
|
|
|
Core parts of airframe and engines |
15 to 30 years |
Nil-5% |
3.17% - 6.67% |
|
Overhaul of airframe and cabin refurbishment |
6 to 12 years |
Nil |
8.33% - 16.67% |
|
Overhaul components of engines |
8 to 43 thousand hours |
Nil |
2.33% - 12.50% |
|
Rotable |
3 to 15 years |
Nil |
6.67% - 33.33% |
|
Buildings |
5 to 50 years |
Nil-10% |
1.80% - 20.00% |
|
Other equipment |
3 to 20 years |
Nil-5% |
4.75% - 33.33% |
|
|
|
|
|
As at 31 December 2025, the Group's aircraft and flight equipment, buildings and other equipment with an aggregate net book value of approximately RMB4,539 million (2024: RMB3,825 million) were pledged to secure certain bank loans of the Group (Note 35).
As at 31 December 2025, the Group was in the process of applying for the title certificates of certain buildings with an aggregate net book value of approximately RMB5,891 million (2024: RMB6,906 million). The Directors are of the opinion that the Group is entitled to lawfully and validly occupy and use the above-mentioned buildings, and the aforesaid matter did not have any significant impact on the Group's consolidated financial position as at 31 December 2025.
19. RIGHT-OF-USE ASSETS
|
|
Aircraft and engines |
Land |
Buildings |
Others |
Total |
|
|
RMB'000 |
RMB'000 |
RMB'000 |
RMB'000 |
RMB'000 |
|
|
|
|
|
|
|
|
|
|
|
|
|
|
|
Cost |
|
|
|
|
|
|
At 1 January 2024 |
198,861,289 |
5,597,401 |
3,441,391 |
360,681 |
208,260,762 |
|
Additions |
8,271,333 |
390,704 |
1,185,888 |
269,428 |
10,117,353 |
|
Transfer from property, plant and equipment |
7,419,413 |
294,820 |
- |
- |
7,714,233 |
|
Transfer to property, plant and equipment upon obtaining ownership of the underlying leased assets |
(6,635,654) |
- |
- |
- |
(6,635,654) |
|
Reduction upon completion/early termination of leases |
(3,079,755) |
(419,710) |
(664,737) |
(10,205) |
(4,174,407) |
|
Exchange adjustments |
79,551 |
- |
3,071 |
- |
82,622 |
|
|
|
|
|
|
|
|
|
|
|
|
|
|
|
At 31 December 2024 |
204,916,177 |
5,863,215 |
3,965,613 |
619,904 |
215,364,909 |
|
|
|
|
|
|
|
|
|
|
|
|
|
|
|
Additions |
22,984,088 |
483,375 |
917,629 |
33,288 |
24,418,380 |
|
Transfer from property, plant and equipment |
2,185,383 |
- |
- |
- |
2,185,383 |
|
Transfer to property, plant and equipment upon obtaining ownership of the underlying leased assets |
(16,933,061) |
- |
- |
- |
(16,933,061) |
|
Reduction upon completion/early termination of leases |
(2,211,516) |
(25,179) |
(904,251) |
(125,919) |
(3,266,865) |
|
Exchange adjustments |
(126,687) |
- |
(3,343) |
- |
(130,030) |
|
|
|
|
|
|
|
|
|
|
|
|
|
|
|
At 31 December 2025 |
210,814,384 |
6,321,411 |
3,975,648 |
527,273 |
221,638,716 |
|
|
|
|
|
|
|
19. RIGHT-OF-USE ASSETS (continued)
|
|
Aircraft and engines |
Land |
Buildings |
Others |
Total |
|
|
RMB'000 |
RMB'000 |
RMB'000 |
RMB'000 |
RMB'000 |
|
|
|
|
|
|
|
|
|
|
|
|
|
|
|
Accumulated depreciation |
|
|
|
|
|
|
At 1 January 2024 |
(83,680,314) |
(969,245) |
(2,435,705) |
(204,439) |
(87,289,703) |
|
Depreciation charged for the year |
(14,541,088) |
(122,276) |
(850,246) |
(115,908) |
(15,629,518) |
|
Transfer to property, plant and equipment upon obtaining ownership of the underlying leased assets |
2,897,676 |
- |
- |
- |
2,897,676 |
|
Reduction upon completion/early termination of leases |
2,851,654 |
17,983 |
650,757 |
9,203 |
3,529,597 |
|
Exchange adjustments |
(38,961) |
- |
(1,858) |
- |
(40,819) |
|
|
|
|
|
|
|
|
|
|
|
|
|
|
|
At 31 December 2024 |
(92,511,033) |
(1,073,538) |
(2,637,052) |
(311,144) |
(96,532,767) |
|
|
|
|
|
|
|
|
|
|
|
|
|
|
|
Depreciation charged for the year |
(14,723,414) |
(135,148) |
(809,353) |
(106,012) |
(15,773,927) |
|
Transfer to property, plant and equipment upon obtaining ownership of the underlying leased assets |
9,308,093 |
- |
- |
- |
9,308,093 |
|
Reduction upon completion/early termination of leases |
1,989,265 |
6,594 |
870,708 |
94,532 |
2,961,099 |
|
Exchange adjustments |
67,371 |
- |
2,265 |
- |
69,636 |
|
|
|
|
|
|
|
|
|
|
|
|
|
|
|
At 31 December 2025 |
(95,869,718) |
(1,202,092) |
(2,573,432) |
(322,624) |
(99,967,866) |
|
|
|
|
|
|
|
|
|
|
|
|
|
|
|
Net book value |
|
|
|
|
|
|
At 31 December 2025 |
114,944,666 |
5,119,319 |
1,402,216 |
204,649 |
121,670,850 |
|
|
|
|
|
|
|
|
|
|
|
|
|
|
|
At 31 December 2024 |
112,405,144 |
4,789,677 |
1,328,561 |
308,760 |
118,832,142 |
|
|
|
|
|
|
|
During the year, expense relating to short-term leases amounted to approximately RMB1,492 million (2024: RMB956 million).
As at 31 December 2025, the Group had future undiscounted lease payments under non-cancellable period of RMB227
million (2024: RMB188 million), which was not recognised as lease liabilities since the leases have yet to be commenced.
During the year, total cash outflow for leases was RMB20,497 million (2024: RMB20,079 million).
Details of the lease maturity analysis of lease liabilities and future undiscounted lease payments are set out in Notes 34 and 43.
As at 31 December 2025, all the Group's land use rights are located in Chinese Mainland. Land use rights of approximately RMB23 million (2024 RMB23 million) were pledged to secure certain bank loans and other borrowings of the Group (Note 35).
20. GOODWILL
|
|
2025 |
2024 |
|
|
RMB'000 |
RMB'000 |
|
|
|
|
|
|
|
|
|
Cost |
|
|
|
At 1 January and 31 December |
4,225,467 |
4,225,467 |
|
|
|
|
|
|
|
|
|
Impairment |
|
|
|
At 1 January |
(129,735) |
(129,735) |
|
Impairment loss |
(483,552) |
- |
|
|
|
|
|
|
|
|
|
At 31 December |
(613,287) |
(129,735) |
|
|
|
|
|
|
|
|
|
Carrying amount |
|
|
|
At 31 December |
3,612,180 |
4,095,732 |
|
|
|
|
Goodwill is allocated to the Group's cash-generating units in airline operations segment as follows:
|
|
2025 |
2024 |
|
|
RMB'000 |
RMB'000 |
|
|
|
|
|
|
|
|
|
Shandong Aviation Group Company Limited ("Shandong Aviation") |
2,512,205 |
2,995,757 |
|
Shenzhen Airlines Company Limited ("Shenzhen Airlines") |
1,099,975 |
1,099,975 |
|
|
|
|
|
|
|
|
|
|
3,612,180 |
4,095,732 |
|
|
|
|
20. GOODWILL (continued)
The recoverable amounts for both Shenzhen Airlines and Shandong Aviation cash-generating units were determined based on value in use calculations. These calculations used cash flow projections based on financial budgets approved by the managements covering a five-year period. The key assumptions used in estimating the recoverable amount are as follows:
|
|
Shandong Aviation |
Shenzhen Airlines |
||
|
|
2025 |
2024 |
2025 |
2024 |
|
|
|
|
|
|
|
|
|
|
|
|
|
Pre-tax discount rate |
9.5% |
10.5% |
9.4% |
10.0% |
|
Terminal growth rate |
2.0% |
2.5% |
2.0% |
2.5% |
|
|
|
|
|
|
Due to fierce competition in the domestic market and diversion to high-speed rail, the actual performance of Shandong Aviation in 2025 failed to reach the expected level. An impairment loss of RMB483,552,000 was recognised in 2025. As the cash-generating unit has been reduced to its recoverable amount, any adverse change in the assumptions used in the calculation of recoverable amount would result in further impairment losses.
As the recoverable amounts are significantly above the carrying amounts of Shenzhen Airlines cash-generating units respectively, the management believes that any reasonably possible change in any of these assumptions would not result in impairment.
21. INTERESTS IN SUBSIDIARIES
Details of the principal subsidiaries held by the Company at the end of the reporting period are set out below:
|
Name of Subsidiaries |
Place of incorporation/registration/operations |
Paid up issued/ |
Proportion of ownership |
Principal activities |
|
|
2025 |
2024 |
||||
|
|
|
|
% |
% |
|
|
|
|
|
|
|
|
|
|
|
|
|
|
|
|
China National Aviation Company Limited |
Hong Kong SAR, China |
HKD331,268,000 |
100 |
100 |
Investment holding |
|
|
|
|
|
|
|
|
Air China Import and Export Co., Ltd. |
PRC/Chinese Mainland |
RMB95,080,786 |
100 |
100 |
Import and export trading |
|
|
|
|
|
|
|
|
Zhejiang Aviation Service Co., Ltd. |
PRC/Chinese Mainland |
RMB20,000,000 |
100 |
100 |
Provision of cabin service and |
|
|
|
|
|
|
|
|
Air China Development Corporation (Hong Kong) Limited |
Hong Kong SAR, China |
HKD9,379,010 |
100 |
100 |
Provision of air ticketing services |
|
|
|
|
|
|
|
|
Air China Shantou Industrial Development Company |
PRC/Chinese Mainland |
RMB18,000,000 |
51 |
51 |
Airline related service |
|
|
|
|
|
|
|
|
Beijing Golden Phoenix Human Resource Co., Ltd. |
PRC/Chinese Mainland |
RMB2,000,000 |
100 |
100 |
Provision of human resources services |
|
|
|
|
|
|
|
|
Total Transform Group Ltd. |
British Virgin Islands ("BVI") |
HKD13,765,440,000 |
100 |
100 |
Investment holding |
|
|
|
|
|
|
|
|
Beijing Airlines Co., Ltd. |
PRC/Chinese Mainland |
RMB1,000,000,000 |
51 |
51 |
Airline operator |
|
|
|
|
|
|
|
|
Dalian Airlines Co., Ltd. |
PRC/Chinese Mainland |
RMB3,000,000,000 |
80 |
80 |
Airline operator |
21. INTERESTS IN SUBSIDIARIES (continued)
|
Name of Subsidiaries |
Place of incorporation/registration/operations |
Paid up issued/ |
Proportion of ownership |
Principal activities |
|
|
2025 |
2024 |
||||
|
|
|
|
% |
% |
|
|
|
|
|
|
|
|
|
|
|
|
|
|
|
|
Air China Inner Mongolia Co., Ltd. |
PRC/Chinese Mainland |
RMB2,000,000,000 |
80 |
80 |
Airline operator |
|
|
|
|
|
|
|
|
China National Aviation Finance Co., Ltd. |
PRC/Chinese Mainland |
RMB1,127,961,864 |
51 |
51 |
Provision of financial services |
|
|
|
|
|
|
|
|
Chengdu Falcon Aircraft Engineering Service Co., Ltd. |
PRC/Chinese Mainland |
RMB80,000,000 |
60 |
60 |
Provision of aircraft overhaul and maintenance services |
|
|
|
|
|
|
|
|
Shenzhen Airlines |
PRC/Chinese Mainland |
RMB9,351,082,184.24 |
51 |
51 |
Airline operator |
|
|
|
|
|
|
|
|
Aircraft Maintenance and Engineering Corporation |
PRC/Chinese Mainland |
United State Dollar ("USD") 300,052,800 |
75 |
75 |
Provision of aircraft overhaul and maintenance services |
|
|
|
|
|
|
|
|
Shandong Aviation |
PRC/Chinese Mainland |
RMB10,454,489,846.24 |
66 |
66 |
Airline related service |
|
|
|
|
|
|
|
Notes:
(a) These companies are limited liability companies.
The above table lists the subsidiaries of the Company which, in the opinion of the Directors, principally affected the results or assets of the Group. To give details of other subsidiaries would, in the opinion of the Directors, result in particulars of excessive length.
21. INTERESTS IN SUBSIDIARIES (continued)
Details of non-wholly owned subsidiaries that have material NCI
Summarised financial information in respect of the Company's subsidiaries that have material NCI is set out below. The summarised financial information below represents amounts before intra-group elimination.
|
|
Shenzhen Airlines |
|
|
|
2025 |
2024 |
|
|
RMB'000 |
RMB'000 |
|
|
|
|
|
|
|
|
|
Current assets |
8,113,989 |
11,897,107 |
|
Non-current assets |
55,411,858 |
57,295,324 |
|
Current liabilities |
(26,934,026) |
(37,233,895) |
|
Non-current liabilities |
(47,130,475) |
(45,336,096) |
|
Total equity |
(10,538,654) |
(13,377,560) |
|
- Equity contributed to equity shareholders of Shenzhen Airlines |
(10,554,823) |
(13,391,586) |
|
- Equity contributed to the NCI of Shenzhen Airlines' subsidiaries |
16,169 |
14,026 |
|
Carrying amount of NCI |
(5,155,694) |
(6,547,851) |
|
|
|
|
|
Revenue |
33,406,065 |
33,069,720 |
|
Loss for the year |
(1,241,498) |
(2,811,279) |
|
Total comprehensive income |
(1,242,727) |
(2,843,537) |
|
- attributable to equity shareholders of Shenzhen Airlines |
(1,244,870) |
(2,845,758) |
|
- attributable to NCI of Shenzhen Airlines' subsidiaries |
2,143 |
2,221 |
|
Loss allocated to NCI |
(607,241) |
(1,376,394) |
|
Other comprehensive income allocated to NCI |
(603) |
(15,807) |
|
|
|
|
|
Cash from operating activities |
6,050,481 |
6,897,524 |
|
Cash from/(used in) investing activities |
514,878 |
(1,803,852) |
|
Cash (used in)/from financing activities |
(10,114,269) |
1,400,496 |
|
|
|
|
21. INTERESTS IN SUBSIDIARIES (continued)
Details of non-wholly owned subsidiaries that have material NCI (continued)
|
|
Shandong Aviation |
|
|
|
2025 |
2024 |
|
|
RMB'000 |
RMB'000 |
|
|
|
|
|
|
|
|
|
Current assets |
5,435,859 |
5,919,023 |
|
Non-current assets |
28,155,747 |
27,566,976 |
|
Current liabilities |
(6,606,605) |
(6,945,388) |
|
Non-current liabilities |
(25,868,429) |
(23,259,019) |
|
Total equity |
1,116,572 |
3,281,592 |
|
- Equity contributed to equity shareholders of Shandong Aviation |
7,604,594 |
8,420,192 |
|
- Equity contributed to the NCI of Shandong Aviation' subsidiaries |
(6,488,022) |
(5,138,600) |
|
Carrying amount of NCI |
(1,078,124) |
15,581 |
|
|
|
|
|
Revenue |
21,158,596 |
20,446,285 |
|
Loss for the year |
(2,067,002) |
(1,580,837) |
|
Total comprehensive income |
(2,151,279) |
(1,619,505) |
|
- attributable to equity shareholders of Shandong Aviation |
(815,598) |
(544,435) |
|
- attributable to NCI of Shandong Aviation' subsidiaries |
(1,335,681) |
(1,075,070) |
|
Loss allocated to NCI |
(1,038,228) |
(662,362) |
|
Other comprehensive income allocated to NCI |
(41,737) |
(19,170) |
|
Dividend paid to NCI |
12,835 |
11,990 |
|
|
|
|
|
Cash from operating activities |
3,945,124 |
3,936,596 |
|
Cash used in investing activities |
(2,919,068) |
(1,867,814) |
|
Cash used in financing activities |
(1,466,780) |
(1,752,279) |
|
|
|
|
22. INTERESTS IN ASSOCIATES
|
|
2025 |
2024 |
|
|
RMB'000 |
RMB'000 |
|
|
|
|
|
|
|
|
|
Listed shares in Hong Kong SAR, China |
15,353,413 |
14,310,718 |
|
Unlisted investments |
434,174 |
322,205 |
|
|
|
|
|
|
|
|
|
As at 31 December |
15,787,587 |
14,632,923 |
|
|
|
|
|
|
|
|
|
Market value of listed shares |
21,673,954 |
17,054,995 |
|
|
|
|
22. INTERESTS IN ASSOCIATES (continued)
Details of the principal associates of the Group at the end of the reporting period are as follows:
|
Company name |
Place of incorporation/registration and operations |
Paid up issued/ |
Percentage of equity interests attributable to the Group |
Principal activities |
|
|
|
|
|
2025 |
2024 |
|
|
|
|
|
% |
% |
|
|
|
|
|
|
|
|
|
|
|
|
|
|
|
|
Cathay Pacific (國泰航空有限公司) |
Hong Kong SAR, China |
HKD31,123,000,000 |
28.72 |
29.98 |
Airline operator |
|
|
|
|
|
|
|
|
Menzies Macau Airport Services Limited |
Macau SAR, China |
MOP10,000,000 |
41 |
41 |
Provision of airport ground handling services |
|
|
|
|
|
|
|
|
Chongqing Civil Aviation Cares Information Technology Co., Ltd. |
PRC/Chinese Mainland |
RMB14,800,000 |
24.5 |
24.5 |
Provision of airline-related information system services |
|
|
|
|
|
|
|
|
Chengdu Civil Aviation Southwest Cares Co., Ltd. |
PRC/Chinese Mainland |
RMB10,000,000 |
35 |
35 |
Provision of airline-related information system services |
|
|
|
|
|
|
|
|
Tibet Airlines Co., Ltd. (西藏航空有限公司) |
PRC/Chinese Mainland |
RMB280,000,000 |
31 |
31 |
Airline operator |
|
|
|
|
|
|
|
|
Staeco (Beijing) Business Jet Maintenance Co., Ltd. (北京山太公務機維修技術有限公司) |
PRC/Chinese Mainland |
RMB5,000,000 |
40 |
40 |
Provision of overhaul and maintenance services |
|
|
|
|
|
|
|
|
Chongqing Zhonghang Foodstuff Co., Ltd. |
PRC/Chinese Mainland |
RMB80,000,000 |
6.25 |
6.25 |
Provision of airline catering |
|
|
|
|
|
|
|
|
Guangzhou Baiyun International Airport GroundService Co., Ltd. (廣州白雲國際機場 |
PRC/Chinese Mainland |
RMB100,000,000 |
21 |
21 |
Provision of airport ground handling services |
|
|
|
|
|
|
|
The above table lists the associates of the Group which, in the opinion of the Directors, principally affected the results or assets of the Group. To give details of other associates would, in the opinion of the Directors, result in particulars of excessive length.
22. INTERESTS IN ASSOCIATES (continued)
Summarised financial information in respect of Cathay Pacific, the only individually material associate of the Group, and a reconciliation to the carrying amount in the consolidated financial statements, are set out below. The summarised financial information below represents amounts shown in the associate's financial statements.
Cathay Pacific
|
|
2025 |
2024 |
|
|
RMB'000 |
RMB'000 |
|
|
|
|
|
|
|
|
|
Gross amounts of the associate's |
|
|
|
Current assets |
20,349,547 |
17,822,566 |
|
Non-current assets |
139,566,458 |
140,756,228 |
|
Current liabilities |
(53,328,818) |
(46,523,324) |
|
Non-current liabilities |
(52,288,309) |
(63,431,888) |
|
Equity contributed to equity shareholders of the associate |
54,290,749 |
48,130,929 |
|
|
|
|
|
Revenue |
106,797,687 |
95,617,404 |
|
Profit for the year |
9,903,614 |
9,058,693 |
|
Other comprehensive income |
(770,118) |
(420,504) |
|
Total comprehensive income |
9,133,496 |
8,638,189 |
|
Dividend received from the associate |
1,218,339 |
1,114,220 |
|
|
|
|
|
Reconciled to the Group's interests in the associate |
|
|
|
Gross amounts of net assets of the associate attributable to |
54,290,749 |
48,130,929 |
|
Group's effective interest |
28.72% |
29.98% |
|
Group's share of net assets of the associate |
15,589,977 |
14,429,653 |
|
Elimination of reciprocal shareholding |
(2,690,959) |
(2,747,008) |
|
Goodwill |
2,454,395 |
2,628,073 |
|
|
|
|
|
|
|
|
|
Carrying amount in the consolidated financial statements |
15,353,413 |
14,310,718 |
|
|
|
|
22. INTERESTS IN ASSOCIATES (continued)
Aggregate information of associates that are not individually material:
|
|
2025 |
2024 |
|
|
RMB'000 |
RMB'000 |
|
|
|
|
|
|
|
|
|
Aggregate carrying amounts of individually immaterial associates |
434,174 |
322,205 |
|
|
|
|
|
|
|
|
|
Aggregate amounts of the Group's share of those associates' |
|
|
|
- Profit for the year |
137,258 |
111,957 |
|
- Other comprehensive income for the year |
(1,420) |
1,482 |
|
|
|
|
|
|
|
|
|
- Total comprehensive income for the year |
135,838 |
113,439 |
|
|
|
|
23. INTERESTS IN JOINT VENTURES
Details of the principal joint ventures of the Group at the end of the reporting period are as follows:
|
Company name |
Place of incorporation/registration and operations |
Paid up issued/ |
Percentage of equity interests attributable to the Group |
Principal activities |
|
|
|
|
|
2025 |
2024 |
|
|
|
|
|
% |
% |
|
|
|
|
|
|
|
|
|
|
|
|
|
|
|
|
Shanghai Pudong International Airport West Area Public Freight Station Co., Ltd. |
PRC/Chinese Mainland |
RMB680,000,000 |
39 |
39 |
Provision of cargo carriage services |
|
|
|
|
|
|
|
|
Sichuan Services Aero-Engine Maintenance Co., Ltd. (四川國際航空發動機維修有限公司) |
PRC/Chinese Mainland |
USD88,000,000 |
60 |
60 |
Provision of engine overhaul and maintenance services |
|
|
|
|
|
|
|
|
GA Innovation China Co., Ltd. |
PRC/Chinese Mainland |
RMB62,689,000 |
50 |
50 |
Wholesale and import of aircraft and components |
|
|
|
|
|
|
|
|
Shanghai International Airport Ground Services Ltd. (上海國際機場地面服務有限公司) |
PRC/Chinese Mainland |
RMB360,000,000 |
24 |
24 |
Provision of airport ground handling services |
|
|
|
|
|
|
|
|
Beijing Aero Engine Services Company Limited |
PRC/Chinese Mainland |
USD190,000,000 |
50 |
50 |
Provision of engine overhaul and maintenance services |
|
|
|
|
|
|
|
All joint ventures are unlisted. The decisions about the relevant activities of the above investees require unanimous consent of the Group and certain other investors pursuant to the articles of association of these investees.
23. INTERESTS IN JOINT VENTURES (continued)
The Directors are of the opinion that no joint ventures are individually material to the Group. Aggregate information of joint ventures that are not individually material are listed as follows:
|
|
2025 |
2024 |
|
|
RMB'000 |
RMB'000 |
|
|
|
|
|
|
|
|
|
Aggregate carrying amounts of individually immaterial joint |
2,644,892 |
2,423,853 |
|
|
|
|
|
|
|
|
|
Aggregate amounts of the Group's share of those joint ventures' |
|
|
|
- Profit for the year |
289,927 |
209,121 |
|
|
|
|
|
|
|
|
|
- Total comprehensive income for the year |
289,927 |
209,121 |
|
|
|
|
24. EQUITY INSTRUMENTS AT FVTOCI
The balance represents the Group's equity interests in a number of unlisted entities established in the PRC and certain interest in unlisted securities of a listed company. The Directors have elected to designate these investments in equity instruments at FVTOCI as these equity instruments are not held for trading and not expected to be sold in the foreseeable future.
25. DEBT INSTRUMENTS AT FVTOCI
|
|
2025 |
2024 |
|
|
RMB'000 |
RMB'000 |
|
|
|
|
|
|
|
|
|
Investments in listed bonds |
1,400,332 |
1,426,851 |
|
Less: Portion classified as current assets |
(306,897) |
- |
|
|
|
|
|
|
|
|
|
|
1,093,435 |
1,426,851 |
|
|
|
|
The above investments are held by the Group within a business model whose objective is both to collect their contractual cash flows which are solely payments of principal and interest on the principal amount outstanding and to sell these financial assets. Hence, these investments are classified as at debt instruments at FVTOCI.
Details of impairment assessment are set out in Note 43.
26. DEFERRED TAXATION
The movements in net deferred tax assets during the year were as follows:
|
|
2025 |
2024 |
|
|
RMB'000 |
RMB'000 |
|
|
|
|
|
|
|
|
|
As at 1 January |
12,831,750 |
13,409,270 |
|
Charged to profit or loss (Note 14) |
(1,627,732) |
(598,433) |
|
Others |
26,079 |
20,638 |
|
Exchange realignment |
(443) |
275 |
|
|
|
|
|
|
|
|
|
Net deferred tax assets as at 31 December |
11,229,654 |
12,831,750 |
|
|
|
|
26. DEFERRED TAXATION (continued)
The principal components of the Group's deferred tax assets and liabilities were as follows:
|
|
2025 |
2024 |
|
|
RMB'000 |
RMB'000 |
|
|
|
|
|
|
|
|
|
Deferred tax assets: |
|
|
|
Deductible tax losses |
3,964,920 |
6,305,985 |
|
Provisions and accruals |
7,248,152 |
6,251,603 |
|
Lease liabilities and provisions |
8,081,120 |
8,750,652 |
|
Impairment |
312,959 |
364,452 |
|
Unrealised profit of intra-group transactions |
267,278 |
266,152 |
|
Differences in value of property, plant and equipment |
57,485 |
51,636 |
|
Others |
19 |
213 |
|
|
|
|
|
|
|
|
|
Gross deferred tax assets |
19,931,933 |
21,990,693 |
|
|
|
|
|
|
|
|
|
Deferred tax liabilities: |
|
|
|
Right-of-use assets |
(7,346,832) |
(7,545,854) |
|
Depreciation allowances in excess of the related depreciation |
(1,037,793) |
(1,221,173) |
|
Changes in fair value of equity instruments at FVTOCI |
(155,758) |
(177,748) |
|
Unrealised equity investment income |
(56,104) |
(113,878) |
|
Changes in fair value of debt instruments at FVTOCI |
(7,712) |
(11,591) |
|
Others |
(98,080) |
(88,699) |
|
|
|
|
|
|
|
|
|
Gross deferred tax liabilities |
(8,702,279) |
(9,158,943) |
|
|
|
|
|
|
|
|
|
Net deferred tax assets |
11,229,654 |
12,831,750 |
|
|
|
|
The following amounts, determined after appropriate offsetting, are shown separately on the consolidated statement of financial position:
|
|
2025 |
2024 |
|
|
RMB'000 |
RMB'000 |
|
|
|
|
|
|
|
|
|
Net deferred tax assets |
11,367,646 |
12,959,766 |
|
Net deferred tax liabilities |
(137,992) |
(128,016) |
|
|
|
|
|
|
|
|
|
|
11,229,654 |
12,831,750 |
|
|
|
|
26. DEFERRED TAXATION (continued)
Details of tax losses and other deductible temporary differences not recognised are set out below:
|
|
2025 |
2024 |
|
|
RMB'000 |
RMB'000 |
|
|
|
|
|
|
|
|
|
Deductible tax losses |
78,545,630 |
66,710,308 |
|
Other unrecognised deductible temporary differences |
283,096 |
268,117 |
|
|
|
|
|
|
|
|
|
|
78,828,726 |
66,978,425 |
|
|
|
|
At the end of the reporting period, the Group has unused tax losses of approximately RMB95,263 million (2024: RMB93,101 million) available for offset against future profits. Deferred tax asset has been recognised in respect of approximately RMB16,717 million (2024: RMB26,391 million) of such losses. No deferred tax asset has been recognised in respect of the remaining tax losses of approximately RMB78,546 million (2024: RMB66,710 million) which relate to the Company and its subsidiaries that have been loss-making for some years and it is not considered probable that sufficient taxable profits will be available in the near future against which the tax losses can be utilised. Included in unrecognised tax losses are losses of approximately RMB78,524 million (2024: RMB66,678 million) with expiry dates as disclosed in the following table. Other tax losses may be carried forward indefinitely.
|
|
2025 |
2024 |
|
|
RMB'000 |
RMB'000 |
|
|
|
|
|
|
|
|
|
2025 |
- |
450,281 |
|
2026 |
20,732,108 |
16,685,095 |
|
2027 |
42,822,456 |
38,534,790 |
|
2028 |
11,601,462 |
6,779,635 |
|
2029 |
2,595,792 |
4,227,979 |
|
2030 |
771,881 |
- |
|
|
|
|
|
|
|
|
|
|
78,523,699 |
66,677,780 |
|
|
|
|
27. INVENTORIES
An analysis of inventories as at the end of the reporting period is as follows:
|
|
2025 |
2024 |
|
|
RMB'000 |
RMB'000 |
|
|
|
|
|
|
|
|
|
Spare parts of flight equipment |
2,475,324 |
2,175,766 |
|
Costs to fulfil a contract |
1,946,643 |
1,704,509 |
|
Onboard supplies |
95,123 |
95,489 |
|
Others |
292,608 |
249,228 |
|
|
|
|
|
|
|
|
|
|
4,809,698 |
4,224,992 |
|
|
|
|
28. ACCOUNTS RECEIVABLE
|
|
2025 |
2024 |
|
|
RMB'000 |
RMB'000 |
|
|
|
|
|
|
|
|
|
Accounts receivable |
3,646,894 |
3,834,983 |
|
Less: Allowance for expected credit losses |
(166,737) |
(164,731) |
|
|
|
|
|
|
|
|
|
|
3,480,157 |
3,670,252 |
|
|
|
|
The ageing analysis of the accounts receivable as at the end of the reporting period, based on the transaction date, net of allowance for expected credit losses, was as follows:
|
|
2025 |
2024 |
|
|
RMB'000 |
RMB'000 |
|
|
|
|
|
|
|
|
|
Within 30 days |
2,877,838 |
2,963,962 |
|
31to 60 days |
101,849 |
147,934 |
|
61to 90 days |
245,924 |
139,120 |
|
Over 90 days |
254,546 |
419,236 |
|
|
|
|
|
|
|
|
|
|
3,480,157 |
3,670,252 |
|
|
|
|
Details of impairment assessment of accounts receivable are set out in Note 43.
29. PREPAYMENTS, DEPOSITS AND OTHER RECEIVABLES
An analysis of prepayments, deposits and other receivables as at the end of the reporting period, net of allowance for expected credit losses, was as follows:
|
|
2025 |
2024 |
|
|
RMB'000 |
RMB'000 |
|
|
|
|
|
|
|
|
|
Manufacturers' credits |
1,390,911 |
1,311,700 |
|
Prepayments of jet fuel |
146,444 |
116,961 |
|
Other prepayments |
444,383 |
345,284 |
|
|
|
|
|
|
|
|
|
|
1,981,738 |
1,773,945 |
|
|
|
|
|
|
|
|
|
Deposits and other receivables |
2,884,614 |
3,449,312 |
|
|
|
|
|
|
|
|
|
|
4,866,352 |
5,223,257 |
|
|
|
|
Details of impairment assessment of deposits and other receivables are set out in Note 43.
30. TIME DEPOSITS AND RESTRICTED DEPOSITS, CASH AND CASH EQUIVALENTS
|
|
2025 |
2024 |
|
|
RMB'000 |
RMB'000 |
|
|
|
|
|
|
|
|
|
Time deposits with banks |
1,564,480 |
956,572 |
|
Bank and cash |
14,294,844 |
21,511,329 |
|
Less: Restricted bank deposits (Note) |
(1,564,056) |
(1,428,429) |
|
|
|
|
|
|
|
|
|
Cash and cash equivalents |
14,295,268 |
21,039,472 |
|
|
|
|
Note: As at 31 December 2025 and 2024, the Group's restricted bank deposits mainly include deposits with the People's Bank of China by CNAF, security deposits and bank deposits with an original maturity of more than three months.
31. OTHER CURRENT ASSETS
|
|
2025 |
2024 |
|
|
RMB'000 |
RMB'000 |
|
|
|
|
|
|
|
|
|
The value added tax credit |
4,422,128 |
4,107,817 |
|
Debt instruments at amortised cost |
- |
500,000 |
|
Loans to related parties |
45,029 |
288,223 |
|
Debt instruments at FVTOCI |
1,005,616 |
49,862 |
|
Others |
153,075 |
28,955 |
|
|
|
|
|
|
|
|
|
|
5,625,848 |
4,974,857 |
|
Impairment |
(2,219) |
(14,229) |
|
|
|
|
|
|
|
|
|
|
5,623,629 |
4,960,628 |
|
|
|
|
Loans to related parties mainly represented loans to CNAHC and its subsidiaries by CNAF at a rate of 2.11%-2.80% (2024: 2.20%-3.00%) per annum and the loans are repayable within one year.
Details of impairment assessment of other current assets are set out in Note 43.
32. ACCOUNTS PAYABLE
The ageing analysis of the accounts payable, based on the transaction date, as at the end of the reporting period was as follows:
|
|
2025 |
2024 |
|
|
RMB'000 |
RMB'000 |
|
|
|
|
|
|
|
|
|
Within 30 days |
7,839,031 |
8,354,764 |
|
31to 60 days |
1,968,175 |
2,009,755 |
|
61to 90 days |
4,171,265 |
4,806,725 |
|
Over 90 days |
4,737,845 |
3,698,540 |
|
|
|
|
|
|
|
|
|
|
18,716,316 |
18,869,784 |
|
|
|
|
The accounts payable are non-interest-bearing and have normal credit terms up to 90 days.
33. OTHER PAYABLES AND ACCRUALS
An analysis of other payables and accruals as at the end of the reporting period was as follows:
|
|
2025 |
2024 |
|
|
RMB'000 |
RMB'000 |
|
|
|
|
|
|
|
|
|
Accrued salaries, wages and benefits |
4,178,319 |
3,507,037 |
|
Payables for construction in progress |
934,865 |
1,365,753 |
|
Deposits received from sales agents |
507,604 |
593,809 |
|
Other tax payables |
574,487 |
524,754 |
|
Deposits received by CNAF from related parties |
8,212,687 |
4,891,502 |
|
Others |
2,263,403 |
2,554,647 |
|
|
|
|
|
|
|
|
|
|
16,671,365 |
13,437,502 |
|
|
|
|
34. LEASE LIABILITIES
The Group has obligations under lease agreements expiring during the years from 2026 to 2035 (2024: from 2025 to 2033). An analysis of the present values of the lease payments as at the end of the reporting period is as follows:
|
|
2025 |
2024 |
|
|
RMB'000 |
RMB'000 |
|
|
|
|
|
|
|
|
|
Amounts repayable |
|
|
|
- Within 1 year |
17,548,753 |
17,464,654 |
|
- After 1 year but within 2 years |
14,175,868 |
14,744,586 |
|
- After 2 years but within 5 years |
28,681,650 |
28,948,310 |
|
- After 5 years |
18,594,653 |
15,441,291 |
|
|
|
|
|
|
|
|
|
Total |
79,000,924 |
76,598,841 |
|
Less: Portion classified as current liabilities |
(17,548,753) |
(17,464,654) |
|
|
|
|
|
|
|
|
|
Non-current portion |
61,452,171 |
59,134,187 |
|
|
|
|
The incremental borrowing rates applied to lease liabilities ranged from 0.82% to 7.00% per annum at 31 December 2025 (2024: from 0.64% to 7.16%).
Under the terms of certain lease agreements, the Group has the option to purchase the aircraft at the end of or during the lease term, at the price as stipulated in those lease agreements.
35. INTEREST-BEARING BORROWINGS
|
|
2025 |
2024 |
|
|
RMB'000 |
RMB'000 |
|
|
|
|
|
|
|
|
|
Bank loans and other borrowings: |
|
|
|
- Secured |
3,915,909 |
3,583,562 |
|
- Unsecured |
100,567,469 |
137,370,418 |
|
|
|
|
|
|
|
|
|
|
104,483,378 |
140,953,980 |
|
|
|
|
|
|
|
|
|
Corporate bonds and short-term commercial papers: |
|
|
|
- Unsecured |
43,335,235 |
18,427,685 |
|
|
|
|
|
|
|
|
|
|
147,818,613 |
159,381,665 |
|
|
|
|
|
|
2025 |
2024 |
|
|
RMB'000 |
RMB'000 |
|
|
|
|
|
|
|
|
|
Bank loans and other borrowings repayable: |
|
|
|
- Within 1 year |
35,875,472 |
62,117,020 |
|
- After 1 year but within 2 years |
46,098,600 |
30,458,552 |
|
- After 2 years but within 5 years |
22,130,180 |
43,561,628 |
|
- After 5 years |
379,126 |
4,816,780 |
|
|
|
|
|
|
|
|
|
|
104,483,378 |
140,953,980 |
|
|
|
|
|
|
|
|
|
Corporate bonds and short-term commercial papers repayable: |
|
|
|
- Within 1 year |
11,335,235 |
12,427,685 |
|
- After 1 year but within 2 years |
6,000,000 |
- |
|
- After 2 years but within 5 years |
26,000,000 |
6,000,000 |
|
|
|
|
|
|
|
|
|
|
43,335,235 |
18,427,685 |
|
|
|
|
|
|
|
|
|
Total interest-bearing borrowings |
147,818,613 |
159,381,665 |
|
Less: Portion classified as current liabilities |
(47,210,707) |
(74,544,705) |
|
|
|
|
|
|
|
|
|
Non-current portion |
100,607,906 |
84,836,960 |
|
|
|
|
35. INTEREST-BEARING BORROWINGS (continued)
Bank and other borrowings denominated in currencies other than the functional currencies of respective entities are set out below:
|
|
2025 |
2024 |
|
|
RMB'000 |
RMB'000 |
|
|
|
|
|
|
|
|
|
European Dollar ("EURO") |
140,078 |
116,451 |
|
|
|
|
The interest rate information of the Group's bank and other borrowings is as follows:
|
|
2025 |
2024 |
||
|
|
RMB'000 |
% |
RMB'000 |
% |
|
|
|
|
|
|
|
|
|
|
|
|
|
Fixed rate bank loans and |
37,043,798 |
1.25-3.75 |
69,595,812 |
1.95-4.38 |
|
Fixed rate corporate bonds and |
43,335,235 |
1.51-2.25 |
18,427,685 |
2.03-3.46 |
|
Floating rate bank loans and other borrowings |
67,439,580 |
1.00-3.95 |
71,358,168 |
1.60-4.20 |
|
|
|
|
|
|
|
|
|
|
|
|
|
|
147,818,613 |
|
159,381,665 |
|
|
|
|
|
|
|
The floating rates of bank and other borrowings are linked to the benchmark interest rates of The People's Bank of China.
At the end of the reporting period, the carrying amount of the Group's assets pledged to secure the Group's borrowings is as follows:
|
|
2025 |
2024 |
|
|
RMB'000 |
RMB'000 |
|
|
|
|
|
|
|
|
|
Aircraft and flight equipment, buildings and other equipment |
4,538,610 |
3,825,292 |
|
Land use rights |
22,645 |
23,433 |
|
|
|
|
|
|
|
|
|
|
4,561,255 |
3,848,725 |
|
|
|
|
36. PROVISION FOR RETURN CONDITION CHECKS
Movements of provision for return condition checks in respect of aircraft under leases at the end of the reporting period are as follows:
|
|
2025 |
2024 |
|
|
RMB'000 |
RMB'000 |
|
|
|
|
|
|
|
|
|
As at 1 January |
19,986,629 |
17,847,759 |
|
Provision for the year |
3,239,802 |
2,831,892 |
|
Utilisation during the year |
(660,269) |
(693,022) |
|
|
|
|
|
|
|
|
|
As at 31 December |
22,566,162 |
19,986,629 |
|
Less: Portion classified as current liabilities |
(2,416,213) |
(758,575) |
|
|
|
|
|
|
|
|
|
Non-current portion |
20,149,949 |
19,228,054 |
|
|
|
|
As at 31 December 2025, provision for major overhauls was RMB18,166 million (2024: RMB15,939 million). Provision for major overhauls is calculated based on a number of variable factors and assumptions, including the anticipated utilisation of the aircraft and the expected costs of maintenance. The estimates are reviewed on an ongoing basis and revised whenever appropriate.
37. CONTRACT LIABILITIES
|
|
2025 |
2024 |
|
|
RMB'000 |
RMB'000 |
|
|
|
|
|
|
|
|
|
Frequent-flyer programme (Note) |
3,574,119 |
2,757,040 |
|
Others |
1,020,309 |
979,320 |
|
|
|
|
|
|
|
|
|
|
4,594,428 |
3,736,360 |
|
|
|
|
|
|
|
|
|
Analysed as: |
|
|
|
Current portion |
1,720,744 |
1,171,172 |
|
Non-current portion |
2,873,684 |
2,565,188 |
|
|
|
|
|
|
|
|
|
|
4,594,428 |
3,736,360 |
|
|
|
|
37. CONTRACT LIABILITIES (continued)
Note:
The movements of the Group's frequent-flyer programme during the year were as follows:
|
|
2025 |
2024 |
|
|
RMB'000 |
RMB'000 |
|
|
|
|
|
|
|
|
|
As at 1 January |
2,757,040 |
2,172,125 |
|
Additions during the year |
1,982,870 |
1,936,051 |
|
Recognised as revenue during the year |
(1,165,791) |
(1,351,136) |
|
|
|
|
|
|
|
|
|
As at 31 December |
3,574,119 |
2,757,040 |
|
Less: Portion classified as current liabilities |
(700,435) |
(191,852) |
|
|
|
|
|
|
|
|
|
Non-current portion |
2,873,684 |
2,565,188 |
|
|
|
|
The Group operates frequent-flyer programme and provides free services or products to the customers according to the mileage points they earn. The Group maintains IT systems to track the point of service provision for each sale and also to track the issuance, subsequent redemption, utilisation and expiry of mileage points. The amount allocated to the mileage points earned by the members of the frequent-flyer programme is deferred, and is subsequently recognised as revenue when the mileage points are redeemed and the related goods or services were provided or when the miles expire.
38. DEFINED BENEFIT OBLIGATIONS
The liabilities recognised in the consolidated statement of financial position represent:
|
|
2025 |
2024 |
|
|
RMB'000 |
RMB'000 |
|
|
|
|
|
|
|
|
|
Post-retirement benefit obligations |
189,093 |
208,098 |
|
Less: current portion |
(20,328) |
(21,398) |
|
|
|
|
|
|
|
|
|
Long-term portion |
168,765 |
186,700 |
|
|
|
|
AMECO, a subsidiary of the Company, provides monthly retirement benefits for those staff who were retired before AMECO adopted its own enterprise annuity plan (the "Plan"). These retirement benefits are recognised as defined benefit obligations.
38. DEFINED BENEFIT OBLIGATIONS (continued)
Movements of the defined benefit obligations were set out as follows:
|
|
2025 |
2024 |
|
|
RMB'000 |
RMB'000 |
|
|
|
|
|
|
|
|
|
At 1 January |
208,098 |
210,054 |
|
Remeasurement |
(954) |
15,130 |
|
Interest cost |
3,241 |
5,147 |
|
Payments |
(21,292) |
(22,233) |
|
|
|
|
|
|
|
|
|
At 31 December |
189,093 |
208,098 |
|
Less: current portion |
(20,328) |
(21,398) |
|
|
|
|
|
|
|
|
|
Non-current portion |
168,765 |
186,700 |
|
|
|
|
Expenses recognised in the consolidated statement of profit or loss and other comprehensive income are as follows:
|
|
2025 |
2024 |
|
|
RMB'000 |
RMB'000 |
|
|
|
|
|
|
|
|
|
Finance costs |
|
|
|
- Interest cost |
3,241 |
5,147 |
|
Other comprehensive income |
|
|
|
- Remeasurement |
(954) |
15,130 |
|
|
|
|
|
|
|
|
|
Total defined benefit costs |
2,287 |
20,277 |
|
|
|
|
The Plan exposes the Group to actuarial risks such as interest rate risk and longevity risk.
Interest rate risk The present value of the defined benefit plan obligation is calculated using a discount rate determined by reference to government bond yields. A decrease in the bond interest rate will increase the plan liability.
Longevity risk The present value of the defined benefit plan obligation is calculated by reference to the best estimate of the mortality of plan participants after their employment. An increase in the life expectancy of the plan participants will increase the plan liability.
The most recent actuarial valuations of the present value of the defined benefit obligations as at 31 December 2025 and 2024 were carried out by an independent firm of actuaries, Ernst & Young (China) Advisory Limited. The present value of the defined benefit obligations, and the related past cost were measured using the projected unit credit method.
38. DEFINED BENEFIT OBLIGATIONS (continued)
Significant actuarial assumptions (expressed as weighted averages) are as follows:
|
|
2025 |
2024 |
|
|
|
|
|
|
|
|
|
Discount rate |
1.75% |
1.65% |
|
Average expected remaining life of eligible participants |
10.3 years |
10.8 years |
|
|
|
|
Significant actuarial assumptions for the determination of the defined benefit obligation are discount rate and mortality. The sensitivity analyses below have been determined based on reasonably possible changes of the respective assumptions occurring at the end of the reporting period, while holding all other assumptions constant.
• If the discount rate on benefit obligation decreases by 0.5%, the defined benefit obligations would increase by RMB6.80 million (2024: increase by RMB7.77 million).
• If the mortality changes to 95% of original assumption, the defined benefit obligations would increase by RMB4.74 million (2024: increase by RMB5.12 million).
39. DEFERRED INCOME
|
|
2025 |
2024 |
|
|
RMB'000 |
RMB'000 |
|
|
|
|
|
|
|
|
|
Government grants |
314,599 |
315,573 |
|
Others |
86,950 |
91,370 |
|
|
|
|
|
|
|
|
|
|
401,549 |
406,943 |
|
|
|
|
40. CAPITAL AND RESERVES
(a) Movements in components of equity
The reconciliation between the opening and closing balances of each component of the Group's consolidated equity is set out in the consolidated statement of changes in equity. Details of the changes in the Company's individual components of equity between the beginning and the end of the year are set out below:
|
|
Issued |
Capital |
Reserve |
Accumulated losses |
Total |
|
|
RMB'000 |
RMB'000 |
RMB'000 |
RMB'000 |
RMB'000 |
|
|
|
|
|
|
|
|
|
|
|
|
|
|
|
As at 1 January 2024 |
16,200,793 |
40,853,715 |
11,527,181 |
(26,972,989) |
41,608,700 |
|
Total comprehensive |
- |
- |
- |
(227,112) |
(227,112) |
|
Others |
1,247,628 |
6,563,956 |
- |
- |
7,811,584 |
|
|
|
|
|
|
|
|
|
|
|
|
|
|
|
As at 31 December 2024 |
17,448,421 |
47,417,671 |
11,527,181 |
(27,200,101) |
49,193,172 |
|
Total comprehensive |
- |
47,831 |
- |
(2,980,025) |
(2,932,194) |
|
Others |
- |
(27,882) |
- |
27,882 |
- |
|
|
|
|
|
|
|
|
|
|
|
|
|
|
|
As at 31 December 2025 |
17,448,421 |
47,437,620 |
11,527,181 |
(30,152,244) |
46,260,978 |
|
|
|
|
|
|
|
Under the PRC Company Law and the Company's articles of association, profit after taxation as reported in the PRC statutory financial statements can only be distributed as dividends after allowances have been made for the following:
(i) making up prior years' cumulative losses, if any;
(ii) allocations to the statutory reserve fund of at least 10% of the after-tax profit, until the fund reaches 50% of the Company's registered capital (for the purpose of calculating transfers to reserves, profit after taxation would be the amount determined under CASs). The transfers to reserves should be made before any distribution of dividends to shareholders. The statutory reserve fund can be used to offset previous years' losses, if any, and part of the statutory reserve fund can be capitalised as the Company's share capital provided that the amount of such reserve remaining after the capitalisation shall not be less than 25% of the share capital of the Company; and
(iii) allocations to the discretionary reserve fund approved by the shareholders.
40. CAPITAL AND RESERVES (continued)
(a) Movements in components of equity (continued)
The above reserves cannot be used for purposes other than those for which they are created and are not distributable as cash dividends. As at 31 December 2025, in accordance with the PRC Company Law, amount of approximately RMB11,527 million (2024: RMB11,527 million) standing to the credit of the Company's reserve funds, as determined in accordance with CASs, were available for distribution by way of future capitalisation issue. In addition, the Company had accumulated losses of approximately RMB31,531 million as at 31 December 2025 (2024: RMB28,596 million), as determined in accordance with CASs.
(b) Share capital
The number of shares of the Company and their nominal values as at 31 December 2025 and 31 December 2024 are as follows:
|
|
Number of |
Nominal |
Number of |
Nominal |
|
|
|
RMB'000 |
|
RMB'000 |
|
|
|
|
|
|
|
|
|
|
|
|
|
Registered, issued and fully paid: |
|
|
|
|
|
H shares of RMB1.00 each: |
|
|
|
|
|
- Tradable |
4,562,683,364 |
4,562,683 |
4,562,683,364 |
4,562,683 |
|
- Trade-restricted (Note 1) |
392,927,308 |
392,927 |
392,927,308 |
392,927 |
|
A shares of RMB1.00 each: |
|
|
|
|
|
- Tradable |
11,638,109,474 |
11,638,109 |
11,638,109,474 |
11,638,109 |
|
- Tradable-restricted (Note 2) |
854,700,854 |
854,701 |
854,700,854 |
854,701 |
|
|
|
|
|
|
|
|
|
|
|
|
|
|
17,448,421,000 |
17,448,421 |
17,448,421,000 |
17,448,421 |
|
|
|
|
|
|
All shares rank equally with regard to the Company's residual assets.
Note 1: On 7 February 2024, the Company issued 392,927,308 new H shares to China National Aviation Corporation (Group) Limited ("CNACG", a wholly-owned subsidiary of CNAHC) at the price of HKD5.09 per share with par value of RMB1. Total proceeds of the issuance were HKD2,000 million and the net proceeds were RMB1,816 million, after deducting issue cost of RMB1 million (excluding value-added tax), of which RMB393 million were recognised as issued capital and RMB1,423 million were recognised as capital reserve. Upon completion of the issuance, the new H shares are subject to a lock-up period of 36 months.
Note 2: On 17 July 2024, 614,525,150 A share subscribed by CNAHC were released from restriction.
On 19 November 2024, the Company issued 854,700,854 new A shares to CNAHC at the price of RMB7.02 per share with par value of RMB1. Total proceeds of the issuance were RMB6,000 million and the net proceeds were RMB5,996 million, after deducting issuance cost of RMB4 million (excluding value-added tax), of which RMB855 million were recognised as issued capital and RMB5,141 million were recognised as capital reserve. Upon completion of the issuance, the new A shares are subject to a lock-up period of 36 months.
40. CAPITAL AND RESERVES (continued)
(c) Capital management
The primary objectives of the Group's capital management are to safeguard the Group's ability to continue as a going concern and to maintain healthy capital ratios in order to support its business and maximise shareholders' value.
The Group manages its capital structure and makes adjustments to it in light of changes in economic conditions. To maintain or adjust the capital structure, the Group may adjust the dividend payment to shareholders, return capital to shareholders or issue new shares. No changes were made in the objectives, policies, or processes for managing capital during the years ended 31 December 2025 and 2024.
The Group monitors capital structure by reference to the gearing ratio, which represents total liabilities divided by total assets. The gearing ratio as at the end of the reporting periods was as follows:
|
|
2025 |
2024 |
|
|
RMB'000 |
RMB'000 |
|
|
|
|
|
|
|
|
|
Total liabilities |
303,815,731 |
304,824,203 |
|
Total assets |
343,010,455 |
345,750,173 |
|
Gearing ratio |
88.57% |
88.16% |
|
|
|
|
CNAF is subject to capital adequacy requirements imposed by the regulators, there was no non-compliance of capital requirements as at 31 December 2025 (2024: Nil).
41. OTHER EVENTS
Pursuant to the restructuring of CNAHC in preparation for the listing of the Company's H shares on the HKSE and the LSE, the Company entered into a restructuring agreement (the "Restructuring Agreement") with CNAHC and CNACG on 20 November 2004. According to the Restructuring Agreement, except for liabilities constituting or arising out of or relating to business undertaken by the Company after the restructuring, no liabilities would be assumed by the Company and the Company would not be liable, whether severally, or jointly and severally, for debts and obligations incurred prior to the restructuring by CNAHC and CNACG. The Company has also undertaken to indemnify CNAHC and CNACG against any damage suffered or incurred by CNAHC and CNACG as a result of any breach by the Company of any provision of the Restructuring Agreement.
42. COMMITMENTS
(a) Capital commitments
The Group had the following amounts of contractual commitments for the acquisition and construction of property, plant and equipment as at the end of the reporting period:
|
|
2025 |
2024 |
|
|
RMB'000 |
RMB'000 |
|
|
|
|
|
|
|
|
|
Contracted for but not provided in the |
108,917,299 |
95,175,219 |
|
|
|
|
(b) Investment commitments
The Group had the following amount of investment commitments as at the end of the reporting period:
|
|
2025 |
2024 |
|
|
RMB'000 |
RMB'000 |
|
|
|
|
|
|
|
|
|
Contracted, but not provided for: |
|
|
|
- investment commitment to joint ventures |
237,222 |
312,695 |
|
|
|
|
In 2022, the Company entered into an agreement with a joint venture as its 50% shareholder, with an investment commitment of USD95 million. As at 31 December 2025, the Company has invested USD61.25 million (2024: USD55 million) and committed to further invest USD33.75 million (2024: USD40 million) in the future.
43. FINANCIAL RISK MANAGEMENT AND FAIR VALUES OF FINANCIAL INSTRUMENTS
a. Financial risk management objectives and policies
Details of financial instruments are disclosed in the respective notes. The risks associated with these financial instruments include market risks (interest rate risk and foreign currency risk), credit risk, and liquidity risk. The policies on how to mitigate these risks are set out below. The management manages and monitors these exposures to ensure appropriate measures are implemented on a timely and effective manner.
Market risk
(i) Interest rate risk
The Group is exposed to fair value interest rate risk which arises from fixed rate lease liabilities, fixed rate bank loans and other borrowings (see Notes 34 and 35 for details), fixed rate corporate bonds, loans to related parties include in other current assets.
In addition, the Group is exposed to cash flow interest rate risk which arises from floating rate bank loans and other borrowings, lease liabilities, restricted bank deposits, bank balances, debt instruments at amortised cost and loans to related parties include in other current assets. The Group's exposures to interest rates on financial liabilities are detailed in the liquidity risk management section of this note.
Sensitivity analysis
The sensitivity analyses below have been determined based on the exposure to interest rates for bank balances, restricted bank deposits, floating rate loans to related parties include in other current assets, floating rate bank loans and other borrowings and floating rate lease liabilities at the end of the reporting period. The analysis is prepared assuming the financial instruments outstanding at the end of reporting period were outstanding for the whole year. A 50 basis points increase or decrease in interest rate are used which represent management's assessment of the reasonably possible changes in interest rates.
If interest rates had been 50 basis points (2024: 50 basis points) higher/lower with all other variables held constant, the Group's post-tax loss for the year ended 31 December 2025 would increase/decrease and equity as at 31 December 2025 would decrease/increase by approximately RMB375 million (2024: RMB336 million) taking into account the capitalisation of borrowing costs.
In management's opinion, the sensitivity analysis is unrepresentative of the inherent interest rate risk as exposure at the end of the reporting period does not reflect the exposure during the year.
43. FINANCIAL RISK MANAGEMENT AND FAIR VALUES OF FINANCIAL INSTRUMENTS (continued)
a. Financial risk management objectives and policies (continued)
Market risk (continued)
(ii) Currency risk
The Group's exposure to currency risk is attributable to cash and cash equivalents, accounts receivable, deposits and other receivables, accounts payable, other payables, lease liabilities and interest-bearing borrowings which are denominated in the currencies other than the functional currency of the relevant group entities. The management manages and monitors this exposure to ensure appropriate measures are implemented on a timely and effective manner.
The carrying amounts of the Group's major foreign currency denominated monetary assets and monetary liabilities other than the functional currency of the relevant group entities at the end of the reporting period are as follows:
|
|
Assets |
Liabilities |
||
|
|
2025 |
2024 |
2025 |
2024 |
|
|
RMB'000 |
RMB'000 |
RMB'000 |
RMB'000 |
|
|
|
|
|
|
|
|
|
|
|
|
|
USD |
8,029,558 |
8,626,870 |
26,683,340 |
32,300,488 |
|
EURO |
179,997 |
119,132 |
1,878,141 |
1,841,172 |
|
HKD |
45,667 |
45,929 |
230,660 |
230,341 |
|
JPY |
36,499 |
59,065 |
727,186 |
1,085,962 |
|
|
|
|
|
|
Sensitivity analysis
The sensitivity analysis below has been determined based on a 1% (2024: 1%) increase/decrease in functional currency of respective group entities against USD. 1% (2024: 1%) is the sensitivity rate used and represents management's assessment of the reasonably possible change in exchange rate. The sensitivity analysis includes only outstanding USD denominated monetary items and adjusts their translation at the end of the reporting period for a 1% (2024: 1%) change in foreign currency rates. A positive number below indicates a decrease in the Group's post-tax loss, where functional currency of respective group entities had strengthened 1% (2024: 1%) against USD. For a 1% (2024: 1%) weakening of functional currency of respective group entities against USD, there would be an equal and opposite impact on the post-tax loss for the year.
|
|
Decrease in the Group's post-tax loss/increase in the Group'sequity |
|
|
|
2025 |
2024 |
|
|
RMB'000 |
RMB'000 |
|
|
|
|
|
|
|
|
|
- if RMB strengthens against USD |
139,903 |
177,552 |
|
|
|
|
43. FINANCIAL RISK MANAGEMENT AND FAIR VALUES OF FINANCIAL INSTRUMENTS (continued)
a. Financial risk management objectives and policies (continued)
Credit risk and impairment assessment
Credit risk refers to the risk that counterparty will default on its contractual obligations resulting in financial loss to the Group. At the end of the reporting period, the Group's maximum exposure is arising from the carrying amount of the respective recognised financial assets as stated in the consolidated statement of financial position.
Accounts receivable of the Group mainly include receivables of transportation service fee on the passenger aircraft cargo business, receivables of aircraft overhaul and maintenance services, and receivables from BSP agents (a clearing system between airlines and sales agents organised by the International Air Transportation Association). The balance due from above customers respectively amounted to approximately RMB923 million or 25% of accounts receivable, RMB340 million or 9% of accounts receivable, and RMB323 million or 9% of accounts receivable, respectively, as at 31 December 2025 (2024: RMB869 million or 23% of accounts receivable, RMB405 million or 10% of accounts receivable and RMB350 million or 9% of accounts receivable respectively). The credit risk exposure to above customers and the remaining accounts receivable balance are monitored by the Group on an ongoing basis. In addition, the Group performs impairment assessment under ECL model on accounts receivable individually or based on provision matrix.
In the opinion of management, the Group has no significant credit risk with above customers as the Group maintains long-term and stable business relationships with the customers with healthy repayment history.
The credit risk on bank deposits is limited because the counterparties are banks and financial institutions with good reputation.
Other than the above-mentioned concentration of credit risk, the Group does not have any other significant concentration of credit risk associated with financial assets.
43. FINANCIAL RISK MANAGEMENT AND FAIR VALUES OF FINANCIAL INSTRUMENTS (continued)
a. Financial risk management objectives and policies (continued)
Credit risk and impairment assessment (continued)
The tables below detail the credit risk exposures of the Group's financial assets, which are subject to ECL assessment:
|
|
|
|
|
Gross carrying amount |
|
|
|
Note |
External |
12m or lifetime ECL |
2025 |
2024 |
|
|
|
|
|
RMB'000 |
RMB'000 |
|
|
|
|
|
|
|
|
|
|
|
|
|
|
|
Financial assets at FVTOCI |
|
|
|
|
|
|
Investments in listed bonds |
25 |
AAA |
12m ECL |
1,093,435 |
1,426,851 |
|
Debt instruments at FVTOCI |
31 |
AAA |
12m ECL |
1,005,616 |
49,862 |
|
|
|
|
|
|
|
|
|
|
|
|
|
|
|
Financial assets at amortised costs |
|
|
|
|
|
|
Accounts receivable |
28 |
N/A |
Lifetime ECL |
|
3,722,179 |
|
3,528,630 |
|||||
|
|
|
|
Credit-impaired |
118,264 |
112,804 |
|
|
|
|
|
|
|
|
|
|
|
|
|
|
|
|
|
|
|
3,646,894 |
3,834,983 |
|
|
|
|
|
|
|
|
Deposits and other receivables |
29 |
N/A |
12m ECL |
2,589,550 |
3,167,790 |
|
|
|
|
Lifetime ECL |
353,375 |
353,675 |
|
|
|
|
Credit-impaired |
673,156 |
671,905 |
|
|
|
|
|
|
|
|
|
|
|
|
|
|
|
|
|
|
|
3,616,081 |
4,193,370 |
|
|
|
|
|
|
|
|
Bills receivable |
|
N/A |
12m ECL |
12,516 |
7,785 |
|
Deposits for aircraft under leases |
|
N/A |
12m ECL |
488,745 |
526,004 |
|
Restricted bank deposits |
30 |
N/A |
12m ECL |
1,564,056 |
1,428,429 |
|
Cash and cash equivalents |
30 |
N/A |
12m ECL |
14,295,268 |
21,037,479 |
|
Debt instruments at amortised cost |
31 |
N/A |
12m ECL |
- |
500,000 |
|
Loans to related parties |
31 |
N/A |
12m ECL |
45,029 |
288,223 |
|
Other non-current assets |
|
N/A |
12m ECL |
301,339 |
315,936 |
|
|
|
|
|
|
|
For accounts receivable, the Group has applied the simplified approach in IFRS 9 to measure the loss allowance at lifetime ECL. Except for debtors which are credit-impaired, the Group determines the ECL on these items by using a provision matrix. The following table provides information about the exposure to credit risk for accounts receivable which are assessed based on provision matrix as at 31 December 2025. Debtors with credit-impaired with gross carrying amounts of RMB118 million as at 31 December 2025 (2024: RMB113 million) were assessed individually.
43. FINANCIAL RISK MANAGEMENT AND FAIR VALUES OF FINANCIAL INSTRUMENTS (continued)
a. Financial risk management objectives and policies (continued)
Credit risk and impairment assessment (continued)
For deposits and other receivables, deposits for aircraft under leases, restricted bank deposits, cash and cash equivalents, financial assets included in other current assets and other non-current assets, the Group measures the loss allowance equal to 12m ECL, unless when these has been a significant increase in credit risk since initial recognition, the Group recognises lifetime ECL.
Gross carrying amount of accounts receivable using a provision matrix
|
|
2025 |
2024 |
||
|
Customer group |
Loss rate |
Accounts receivable |
Loss rate |
Accounts receivable |
|
|
|
RMB'000 |
|
RMB'000 |
|
|
|
|
|
|
|
|
|
|
|
|
|
Ground service receivable |
1% |
43,426 |
1% |
54,591 |
|
Overseas BSP agents |
1% |
143,241 |
1% |
124,738 |
|
Others |
0.1% - 4% |
3,341,963 |
0.05% - 4% |
3,542,850 |
|
|
|
|
|
|
|
|
|
|
|
|
|
|
|
3,528,630 |
|
3,722,179 |
|
|
|
|
|
|
The estimated loss rates are estimated based on historical loss rates of the debtors and are adjusted for forward-looking information that is available without undue cost or effort.
43. FINANCIAL RISK MANAGEMENT AND FAIR VALUES OF FINANCIAL INSTRUMENTS (continued)
a. Financial risk management objectives and policies (continued)
Gross carrying amount of accounts receivable using a provision matrix (continued)
The following table shows the movements in lifetime ECL that has been recognised for accounts receivable under the simplified approach.
|
|
Lifetime ECL |
Lifetime ECL |
Total |
|
|
RMB'000 |
RMB'000 |
RMB'000 |
|
|
|
|
|
|
|
|
|
|
|
As at 1 January 2024 |
43,613 |
131,506 |
175,119 |
|
Transfer to credit-impaired |
(101) |
101 |
- |
|
Impairment losses recognised |
8,390 |
4,476 |
12,866 |
|
Impairment losses reversed |
- |
(8,866) |
(8,866) |
|
Write-offs |
- |
(14,457) |
(14,457) |
|
Exchange adjustments |
25 |
44 |
69 |
|
|
|
|
|
|
|
|
|
|
|
As at 31 December 2024 |
51,927 |
112,804 |
164,731 |
|
|
|
|
|
|
|
|
|
|
|
Transfer to credit-impaired |
(3,788) |
3,788 |
- |
|
Impairment losses recognised |
378 |
10,802 |
11,180 |
|
Impairment losses reversed |
- |
(5,990) |
(5,990) |
|
Write-offs |
- |
(3,074) |
(3,074) |
|
Exchange adjustments |
(44) |
(66) |
(110) |
|
|
|
|
|
|
|
|
|
|
|
As at 31 December 2025 |
48,473 |
118,264 |
166,737 |
|
|
|
|
|
43. FINANCIAL RISK MANAGEMENT AND FAIR VALUES OF FINANCIAL INSTRUMENTS (continued)
a. Financial risk management objectives and policies (continued)
Gross carrying amount of accounts receivable using a provision matrix (continued)
The following table shows reconciliation of loss allowances that has been recognised for deposits and other receivables.
|
|
12m ECL |
Lifetime ECL (not credit-impaired) |
Lifetime ECL |
Total |
|
|
RMB'000 |
RMB'000 |
RMB'000 |
RMB'000 |
|
|
|
|
|
|
|
|
|
|
|
|
|
As at 1 January 2024 |
23,749 |
27,700 |
740,186 |
791,635 |
|
Impairment losses recognised |
22,674 |
7 |
711 |
23,392 |
|
Impairment losses reversed |
- |
(1,981) |
(40,371) |
(42,352) |
|
Write-offs |
- |
- |
(28,621) |
(28,621) |
|
Exchange adjustments |
4 |
- |
- |
4 |
|
|
|
|
|
|
|
|
|
|
|
|
|
As at 31 December 2024 |
46,427 |
25,726 |
671,905 |
744,058 |
|
|
|
|
|
|
|
|
|
|
|
|
|
Impairment losses recognised |
(11,610) |
- |
1,251 |
(10,359) |
|
Impairment losses reversed |
(719) |
(1,507) |
- |
(2,226) |
|
Write-offs |
- |
- |
- |
- |
|
Exchange adjustments |
(6) |
- |
- |
(6) |
|
|
|
|
|
|
|
|
|
|
|
|
|
As at 31 December 2025 |
34,092 |
24,219 |
673,156 |
731,467 |
|
|
|
|
|
|
43. FINANCIAL RISK MANAGEMENT AND FAIR VALUES OF FINANCIAL INSTRUMENTS (continued)
a. Financial risk management objectives and policies (continued)
Liquidity risk
In the management of the liquidity risk, the Group monitors and maintains a level of cash and cash equivalents as well as undrawn banking facilities deemed adequate by the management to finance the Group's operations and mitigate the effects of fluctuations in cash flows. The management monitors the utilisation of bank borrowings to ensure compliance with loan covenants.
The liquidity of the Group is primarily dependent on its ability to maintain adequate cash inflows from operations to meet its financial obligations as and when they fall due, and its ability to obtain external financing to meet its committed future capital expenditure. With regard to its future capital commitments and other financing requirements, the Company has already obtained banking facilities with several PRC banks of up to an aggregate amount of RMB290,511 million as at 31 December 2025 (2024: RMB232,246 million), of which an amount of approximately RMB80,546 million was utilised (2024: RMB144,106 million).
The Directors had carried out a detailed review of the cash flow forecast of the Group for the year ended 31 December 2026. Based on such forecast, the Directors had determined that adequate liquidity existed to finance the working capital and capital expenditure requirements of the Group. In preparing the cash flow forecast, the Directors had considered historical cash requirements of the Group as well as other key factors, including the availability of the above-mentioned loans financing which may impact the operations of the Group. The Directors are of the opinion that the assumptions and sensitivities which are included in the cash flow forecast are reasonable. However, these are subject to inherent limitations and uncertainties and some or all of these assumptions may not be realised.
The following tables detail the Group's remaining contractual maturities for its non-derivative financial liabilities. The tables have been drawn up based on the undiscounted cash flows of financial liabilities based on the earliest date on which the Group can be required to pay. The maturity dates for other non-derivative financial liabilities are based on the agreed repayment dates.
43. FINANCIAL RISK MANAGEMENT AND FAIR VALUES OF FINANCIAL INSTRUMENTS (continued)
a. Financial risk management objectives and policies (continued)
Liquidity risk (continued)
The table includes both interest and principal cash flows. To the extent that interest flows are floating rate, the undiscounted amount is derived from interest rate at the end of the reporting period.
|
|
Repayable on demand or |
After 1 year but within 2 years |
After 2 years but within 5 years |
After 5 years |
Total undiscounted |
Carrying |
|
|
RMB'000 |
RMB'000 |
RMB'000 |
RMB'000 |
RMB'000 |
RMB'000 |
|
|
|
|
|
|
|
|
|
|
|
|
|
|
|
|
|
At 31 December 2025 |
|
|
|
|
|
|
|
Accounts payable |
18,716,316 |
- |
- |
- |
18,716,316 |
18,716,316 |
|
Bills payable |
1,507,384 |
- |
- |
- |
1,507,384 |
1,500,000 |
|
Dividends payable |
103,367 |
- |
- |
- |
103,367 |
103,367 |
|
Other payables |
11,457,926 |
- |
- |
- |
11,457,926 |
11,442,780 |
|
Interest-bearing borrowings |
47,825,067 |
53,813,189 |
49,607,338 |
398,335 |
151,643,929 |
147,818,613 |
|
Lease liabilities |
19,278,082 |
15,423,059 |
30,631,665 |
19,226,743 |
84,559,549 |
79,000,924 |
|
Long-term payables |
- |
306 |
- |
- |
306 |
300 |
|
|
|
|
|
|
|
|
|
|
|
|
|
|
|
|
|
|
98,888,142 |
69,236,554 |
80,239,003 |
19,625,078 |
267,988,777 |
258,582,300 |
|
|
|
|
|
|
|
|
|
|
Repayable on demand or |
After 1 year but within 2 years |
After 2 years but within 5 years |
After 5 years |
Total undiscounted |
Carrying |
|
|
RMB'000 |
RMB'000 |
RMB'000 |
RMB'000 |
RMB'000 |
RMB'000 |
|
|
|
|
|
|
|
|
|
|
|
|
|
|
|
|
|
At 31 December 2024 |
|
|
|
|
|
|
|
Accounts payable |
18,869,784 |
- |
- |
- |
18,869,784 |
18,869,784 |
|
Dividends payable |
98,000 |
- |
- |
- |
98,000 |
98,000 |
|
Other payables |
8,819,894 |
- |
- |
- |
8,819,894 |
8,819,894 |
|
Interest-bearing borrowings |
77,491,875 |
32,237,324 |
50,916,386 |
4,944,738 |
165,590,323 |
159,381,665 |
|
Lease liabilities |
19,536,185 |
16,251,571 |
31,277,456 |
16,181,484 |
83,246,696 |
76,598,841 |
|
Long-term payables |
- |
3,063 |
- |
- |
3,063 |
3,000 |
|
|
|
|
|
|
|
|
|
|
|
|
|
|
|
|
|
|
124,815,738 |
48,491,958 |
82,193,842 |
21,126,222 |
276,627,760 |
263,771,184 |
|
|
|
|
|
|
|
|
43. FINANCIAL RISK MANAGEMENT AND FAIR VALUES OF FINANCIAL INSTRUMENTS (continued)
b. Fair value hierarchy
Fair value measurements for financial instruments measured at fair value on a recurring basis
The following table presents the fair value of the Group's financial instruments measured at the end of the reporting period on a recurring basis, categorised into the three-level fair value hierarchy as defined in IFRS 13 Fair value measurement. The level into which a fair value measurement is classified is determined with reference to the observability and significance of the inputs used in the valuation technique as follows:
•
Level 1 fair value measurements are based on quoted prices (unadjusted) in active market for identical assets or liabilities;
•
Level 2 fair value measurements are those derived from inputs other than quoted prices included within Level 1 that are observable for the asset or liability, either directly (i.e. as prices) or indirectly (i.e. derived from prices); and
•
Level 3 fair value measurements are those derived from valuation techniques that include inputs for the asset or liability that are not based on observable market data (unobservable inputs).
|
|
Fair value at |
Fair value measurements |
||
|
Level 1 |
Level 2 |
Level 3 |
||
|
|
RMB'000 |
RMB'000 |
RMB'000 |
RMB'000 |
|
|
|
|
|
|
|
|
|
|
|
|
|
Financial assets at FVTPL |
151,633 |
151,633 |
- |
- |
|
Equity instruments at FVTOCI |
1,924,573 |
- |
- |
1,924,573 |
|
Debt instruments at FVTOCI (including instruments at FVTOCI included in other current assets) |
2,099,051 |
- |
2,099,051 |
- |
|
|
|
|
|
|
|
|
|
|
|
|
|
Total financial assets at fair value |
4,175,257 |
151,633 |
2,099,051 |
1,924,573 |
|
|
|
|
|
|
|
|
Fair value at |
Fair value measurements |
||
|
Level 1 |
Level 2 |
Level 3 |
||
|
|
RMB'000 |
RMB'000 |
RMB'000 |
RMB'000 |
|
|
|
|
|
|
|
|
|
|
|
|
|
Financial assets at FVTPL |
37,559 |
37,559 |
- |
- |
|
Equity instruments at FVTOCI |
1,791,273 |
- |
- |
1,791,273 |
|
Debt instruments at FVTOCI (including debt instruments at FVTOCI included in other current assets) |
1,476,713 |
- |
1,476,713 |
- |
|
|
|
|
|
|
|
|
|
|
|
|
|
Total financial assets at fair value |
3,305,545 |
37,559 |
1,476,713 |
1,791,273 |
|
|
|
|
|
|
During the year ended 31 December 2025 and 2024, there were no transfers between Level 1 and Level 2, or transfers into or out of Level 3. The Group's policy is to recognise transfers between levels of fair value hierarchy as at the end of the reporting period in which they occur.
43. FINANCIAL RISK MANAGEMENT AND FAIR VALUES OF FINANCIAL INSTRUMENTS (continued)
b. Fair value hierarchy (continued)
Fair value measurements for financial instruments measured at fair value on a recurring basis (continued)
Valuation techniques and inputs used in fair value measurements
The financial instruments classified within Level 2 of the fair value hierarchy are debt investments, the fair value is of which was estimated based on the publicly available indicative price.
As at 31 December 2025, the fair value of the equity interest in unlisted securities of a listed company amounting to approximately RMB212 million (as at 31 December 2024: RMB254 million) was estimated by reference to the quoted prices in an active market with an adjustment of discount for lack of marketability.
As at 31 December 2025, the fair value of unlisted equity instruments at FVTOCI amounting to approximately RMB1,713 million (as at 31 December 2024: RMB1,537 million) have been estimated using a market-based valuation technique, which is derived by reference to observable valuation measures for comparable companies, and with the main adjustment of discount for lack of marketability.
The changes in Level 3 financial assets are analysed below:
|
|
2025 |
2024 |
|
|
RMB'000 |
RMB'000 |
|
|
|
|
|
|
|
|
|
As at 1 January |
1,791,273 |
1,547,986 |
|
Purchase |
184,080 |
360,000 |
|
Change in fair value recognised in other comprehensive income |
(50,780) |
(79,126) |
|
Disposal |
- |
(37,587) |
|
|
|
|
|
|
|
|
|
As at 31 December |
1,924,573 |
1,791,273 |
|
|
|
|
Fair values of financial assets and liabilities carried at other than fair value
Except as detailed in the following table, the Directors consider that the carrying amounts of financial assets and financial liabilities measured at amortised cost in these consolidated financial statements approximate their fair values.
|
|
Carrying amounts |
Fair values |
||
|
|
As at |
As at |
As at |
As at |
|
|
31 December |
31 December |
31 December |
31 December |
|
|
2025 |
2024 |
2025 |
2024 |
|
|
RMB'000 |
RMB'000 |
RMB'000 |
RMB'000 |
|
|
|
|
|
|
|
|
|
|
|
|
|
Financial liabilities |
|
|
|
|
|
- corporate bonds (fixed rate) |
32,283,815 |
15,416,838 |
32,025,738 |
15,283,291 |
|
|
|
|
|
|
The fair value measurement of corporate bonds falls into level 2 of the fair value hierarchy.
44. RECONCILIATION OF LIABILITIES ARISING FROM FINANCING ACTIVITIES
The table below details major changes in the Group's liabilities arising from financing activities, including both cash and non-cash changes. Liabilities arising from financing activities are those for which cash flows were, or future cash flows will be, classified in the Group's consolidated statement of cash flows as cash flows from financing activities.
|
|
Borrowings |
Corporate bonds and short-term commercial papers |
Lease liabilities |
|
|
|
Note 35 |
Note 35 |
Note 34 |
Total |
|
|
RMB'000 |
RMB'000 |
RMB'000 |
RMB'000 |
|
|
|
|
|
|
|
|
|
|
|
|
|
At 1 January 2024 |
140,630,492 |
11,400,907 |
82,229,316 |
234,260,715 |
|
Financing cash flows |
333,718 |
7,000,000 |
(19,121,281) |
(11,787,563) |
|
Foreign exchange translation |
(7,711) |
- |
407,687 |
399,976 |
|
New leases entered/lease modified |
- |
- |
13,132,106 |
13,132,106 |
|
Reduction upon completion/early termination of lease |
- |
- |
(48,987) |
(48,987) |
|
(Decrease)/increase in accrued interest |
(2,519) |
26,778 |
- |
24,259 |
|
|
|
|
|
|
|
|
|
|
|
|
|
At 31 December 2024 |
140,953,980 |
18,427,685 |
76,598,841 |
235,980,506 |
|
Financing cash flows |
(36,459,365) |
24,800,000 |
(19,002,842) |
(30,662,207) |
|
Foreign exchange translation |
12,073 |
- |
(470,956) |
(458,883) |
|
New leases entered/lease modified |
- |
- |
22,163,063 |
22,163,063 |
|
Reduction upon completion/early termination of lease |
- |
- |
(287,182) |
(287,182) |
|
(Decrease)/increase in accrued interest |
(23,310) |
107,550 |
- |
84,240 |
|
|
|
|
|
|
|
|
|
|
|
|
|
At 31 December 2025 |
104,483,378 |
43,335,235 |
79,000,924 |
226,819,537 |
|
|
|
|
|
|
45. RELATED PARTY TRANSACTIONS
(a) During the year, the Group had the following significant transactions with (i) CNAHC, its subsidiaries (other than the Group), joint ventures and associates (collectively, the "CNAHC Group"); (ii) its joint ventures; and (iii) its associates:
(i) Transactions with related parties
|
|
2025 |
2024 |
|
|
RMB'000 |
RMB'000 |
|
|
|
|
|
|
|
|
|
Service provided to the CNAHC Group |
|
|
|
|
|
|
|
Transportation service fees on the passenger aircraft cargo business |
7,194,413 |
6,848,921 |
|
Aircraft maintenance income |
430,677 |
494,195 |
|
Government charter flight services |
489,837 |
471,564 |
|
Ground services income |
204,754 |
170,999 |
|
Transfer of pilots income |
232,169 |
168,180 |
|
Land and buildings rental income |
178,254 |
148,904 |
|
Air catering, onboard supplies and aircraft parts income |
60,362 |
62,994 |
|
Aviation communication expenses |
21,460 |
21,460 |
|
Income from advertising media business |
14,908 |
13,429 |
|
Sales commission income |
9,423 |
10,918 |
|
Trademark licensing income |
9,320 |
9,320 |
|
Others |
228,587 |
203,305 |
|
|
|
|
|
|
|
|
|
|
9,074,164 |
8,624,189 |
|
|
|
|
|
|
|
|
|
Service provided by the CNAHC Group |
|
|
|
|
|
|
|
Air catering and onboard supplies charges |
1,742,755 |
1,580,584 |
|
Airport ground services, take-off, landing and |
1,249,817 |
1,521,068 |
|
Aviation communication expenses |
872,041 |
815,724 |
|
Other procurement and maintenance |
776,397 |
736,800 |
|
Interest expenses |
162,189 |
367,305 |
|
Management fees |
376,090 |
367,017 |
|
Media advertisement expenses |
174,785 |
161,501 |
|
Repair and maintenance costs |
80,012 |
74,321 |
|
Expense relating to short-term leases and |
80,374 |
25,499 |
|
Construction management expenses |
31,860 |
10,846 |
|
Sales commission expenses |
- |
620 |
|
Others |
21,112 |
41,525 |
|
|
|
|
|
|
|
|
|
|
5,567,432 |
5,702,810 |
|
|
|
|
45. RELATED PARTY TRANSACTIONS (continued)
(a) During the year, the Group had the following significant transactions with (i) CNAHC, its subsidiaries (other than the Group), joint ventures and associates (collectively, the "CNAHC Group"); (ii) its joint ventures; and (iii) its associates: (continued)
(i) Transactions with related parties (continued)
|
|
2025 |
2024 |
|
|
RMB'000 |
RMB'000 |
|
|
|
|
|
|
|
|
|
Asset transfers with CNAHC Group: |
|
|
|
|
|
|
|
Sales of aircraft and aircraft engine |
451,066 |
209,172 |
|
|
|
|
|
Loans to the CNAHC Group by CNAF: |
|
|
|
|
|
|
|
(Repayments)/advances of loans |
(243,000) |
23,000 |
|
Interest income |
4,950 |
9,231 |
|
|
|
|
|
Deposits from the CNAHC Group received by CNAF: |
|
|
|
|
|
|
|
Increase/(decrease) in deposits received |
3,265,504 |
(2,158,891) |
|
Interest expenses |
77,221 |
74,373 |
|
|
|
|
|
As a lessee with CNAHC Group: |
|
|
|
|
|
|
|
Additions to right-of-use assets and |
9,878,974 |
2,083,035 |
|
Lease payments paid |
2,696,337 |
2,703,407 |
|
Interest on lease liabilities |
323,788 |
489,490 |
|
|
|
|
|
Service provided to joint ventures and associates |
|
|
|
|
|
|
|
Aircraft maintenance income |
238,298 |
195,187 |
|
Ground services income |
37,881 |
53,177 |
|
Frequent-flyer programme expenses |
6,787 |
4,805 |
|
Air catering, onboard supplies and aircraft parts income |
4,456 |
4,034 |
|
Rental income |
1,290 |
2,586 |
|
Sales commission income |
440 |
469 |
|
Others |
752 |
1,508 |
|
|
|
|
|
|
|
|
|
|
289,904 |
261,766 |
|
|
|
|
45. RELATED PARTY TRANSACTIONS (continued)
(a) During the year, the Group had the following significant transactions with (i) CNAHC, its subsidiaries (other than the Group), joint ventures and associates (collectively, the "CNAHC Group"); (ii) its joint ventures; and (iii) its associates: (continued)
(i) Transactions with related parties (continued)
|
|
2025 |
2024 |
|
|
RMB'000 |
RMB'000 |
|
|
|
|
|
|
|
|
|
Service provided by joint ventures and associates |
|
|
|
|
|
|
|
Repair and maintenance costs |
4,643,491 |
3,632,375 |
|
Airport ground services, take-off, landing and |
752,788 |
442,520 |
|
Other procurement and maintenance |
44,598 |
69,844 |
|
Air catering and onboard supplies charges |
54,823 |
29,019 |
|
Aviation communication expenses |
4,419 |
4,306 |
|
Expense relating to short-term leases and |
3,734 |
4,040 |
|
Frequent-flyer programme expenses |
5,530 |
2,697 |
|
Sales commission expenses |
375 |
401 |
|
|
|
|
|
|
|
|
|
|
5,509,758 |
4,185,202 |
|
|
|
|
|
|
|
|
|
Deposits from joint ventures and |
|
|
|
|
|
|
|
Increase/(decrease) in deposits received |
49,677 |
(38,449) |
|
Interest expenses |
574 |
524 |
|
|
|
|
|
|
|
|
|
As a lessee with joint ventures and associates: |
|
|
|
|
|
|
|
Additions to right-of-use assets and |
7,031 |
1,268 |
|
|
|
|
The Directors are of the opinion that the above transactions were conducted in the ordinary course of business of the Group.
45. RELATED PARTY TRANSACTIONS (continued)
(a) During the year, the Group had the following significant transactions with (i) CNAHC, its subsidiaries (other than the Group), joint ventures and associates (collectively, the "CNAHC Group"); (ii) its joint ventures; and (iii) its associates: (continued)
(ii) Balances with related parties
|
|
2025 |
2024 |
|
|
RMB'000 |
RMB'000 |
|
|
|
|
|
|
|
|
|
Outstanding balances with related parties* |
|
|
|
|
|
|
|
Amount due from the ultimate holding company |
170,854 |
152,422 |
|
Amounts due from associates |
38,996 |
48,660 |
|
Amounts due from joint ventures |
8,937 |
8,717 |
|
Amounts due from other related companies |
1,274,035 |
1,295,098 |
|
|
|
|
|
|
|
|
|
Amount due to the ultimate holding company |
10,635 |
6,515 |
|
Amounts due to associates |
51,302 |
64,354 |
|
Amounts due to joint ventures |
484,168 |
985,757 |
|
Amounts due to other related companies |
21,322,968 |
16,040,882 |
|
|
|
|
* Outstanding balances with related parties exclude borrowing balances with related parties and outstanding balances between CNAF and related parties.
Except for lease liabilities, the above outstanding balances with related parties are unsecured, interest-free and repayable within one year or have no fixed terms of repayment.
|
|
2025 |
2024 |
|
|
RMB'000 |
RMB'000 |
|
|
|
|
|
|
|
|
|
Outstanding borrowing balances with related parties: |
|
|
|
|
|
|
|
Interest-bearing borrowings: |
|
|
|
- Due to the ultimate holding company |
6,900,000 |
10,792,957 |
|
- Due to other related companies |
1,695,844 |
- |
|
|
|
|
45. RELATED PARTY TRANSACTIONS (continued)
(a) During the year, the Group had the following significant transactions with (i) CNAHC, its subsidiaries (other than the Group), joint ventures and associates (collectively, the "CNAHC Group"); (ii) its joint ventures; and (iii) its associates: (continued)
(ii) Balances with related parties (continued)
|
|
2025 |
2024 |
|
|
RMB'000 |
RMB'000 |
|
|
|
|
|
|
|
|
|
Outstanding balances between CNAF and related parties: |
|
|
|
|
|
|
|
(1) Outstanding balances between CNAF |
|
|
|
Loans granted |
45,000 |
288,000 |
|
Deposits received |
8,144,677 |
4,879,173 |
|
Interest payable to related parties |
15,104 |
11,815 |
|
Interest receivable from related parties |
29 |
223 |
|
|
|
|
|
|
|
|
|
(2) Outstanding balances between CNAF |
|
|
|
Deposits received |
53,164 |
3,487 |
|
Interest payable to related parties |
42 |
27 |
|
|
|
|
The outstanding balances between CNAF and related parties represent loans to related parties or deposits received by CNAF from related parties. The applicable interest rates are determined in accordance with the prevailing borrowing rates/deposit saving rates published by The People's Bank of China.
(b) An analysis of the compensation of key management personnel of the Group is as follows:
|
|
2025 |
2024 |
|
|
RMB'000 |
RMB'000 |
|
|
|
|
|
|
|
|
|
Short-term employee benefits |
8,360 |
12,328 |
|
Retirement benefits |
1,000 |
1,289 |
|
|
|
|
|
|
|
|
|
Total emoluments for key management personnel |
9,360 |
13,617 |
|
|
|
|
45. RELATED PARTY TRANSACTIONS (continued)
(c) Transactions with other government-related entities in the PRC
The Company is ultimately controlled by the PRC government and the Group operates in an economic environment currently predominated by entities controlled, jointly controlled or significantly influenced by the PRC government ("government-related entities").
Apart from above transactions with CNAHC Group, the Group has collectively, but not individually significant transactions with other government-related entities, which include but are not limited to the following:
• Rendering and receiving services
• Sales and purchases of goods, properties, and other assets
• Lease of assets
• Depositing and borrowing money
• Use of public utilities
The transactions between the Group and other government-related entities are conducted in the ordinary course of the Group's business within normal business operations. The Group has established its approval process for providing of services, purchase of products, properties and services, purchase of lease service and its financing policy for borrowing. Such approval processes and financing policy do not depend on whether the counterparties are government-related entities or not.
46. INFORMATION ABOUT THE STATEMENT OF FINANCIAL POSITION OF THE COMPANY
|
|
31 December |
31 December |
|
|
2025 |
2024 |
|
|
RMB'000 |
RMB'000 |
|
|
|
|
|
|
|
|
|
Non-current assets |
|
|
|
Property, plant and equipment |
92,404,472 |
87,574,992 |
|
Right-of-use assets |
78,011,720 |
75,905,599 |
|
Intangible assets |
10,067 |
11,015 |
|
Interests in subsidiaries |
29,397,602 |
26,786,865 |
|
Interests in associates |
135,448 |
240,945 |
|
Interests in joint ventures |
2,415,940 |
2,178,847 |
|
Advance payments for aircraft and flight equipment |
11,986,190 |
14,475,009 |
|
Deposits for aircraft under leases |
243,960 |
344,063 |
|
Equity instruments at fair value through other comprehensive income |
214,053 |
206,742 |
|
Deferred tax assets |
7,055,869 |
7,908,297 |
|
Other non-current assets |
803,654 |
649,361 |
|
|
|
|
|
|
|
|
|
|
222,678,975 |
216,281,735 |
|
|
|
|
|
|
|
|
|
Current assets |
|
|
|
Inventories |
65,084 |
49,485 |
|
Accounts receivable |
2,258,034 |
2,378,402 |
|
Prepayments, deposits and other receivables |
3,465,015 |
3,576,092 |
|
Financial assets at FVTPL |
- |
2,559 |
|
Restricted bank deposits |
31,073 |
30,963 |
|
Cash and cash equivalents |
4,236,105 |
8,774,956 |
|
Assets held for sale |
- |
94,829 |
|
Other current assets |
2,860,229 |
2,446,893 |
|
|
|
|
|
|
|
|
|
|
12,915,540 |
17,354,179 |
|
|
|
|
|
|
|
|
|
Total assets |
235,594,515 |
233,635,914 |
|
|
|
|
46. INFORMATION ABOUT THE STATEMENT OF FINANCIAL POSITION OF THE COMPANY (continued)
|
|
31 December |
31 December |
|
|
2025 |
2024 |
|
|
RMB'000 |
RMB'000 |
|
|
|
|
|
|
|
|
|
Current liabilities |
|
|
|
Air traffic liabilities |
(9,111,637) |
(8,549,886) |
|
Accounts payable |
(11,833,230) |
(11,816,709) |
|
Bills payable |
(1,500,000) |
- |
|
Other payables and accruals |
(6,459,758) |
(6,908,676) |
|
Lease liabilities |
(10,558,042) |
(10,288,671) |
|
Interest-bearing borrowings |
(37,720,003) |
(52,657,077) |
|
Provision for return condition checks |
(544,443) |
(56,862) |
|
Advance |
(178,455) |
- |
|
Contract liabilities |
(971,572) |
(563,310) |
|
|
|
|
|
|
|
|
|
|
(78,877,140) |
(90,841,191) |
|
|
|
|
|
|
|
|
|
Net current liabilities |
(65,961,600) |
(73,487,012) |
|
|
|
|
|
|
|
|
|
Total assets less current liabilities |
156,717,375 |
142,794,723 |
|
|
|
|
|
|
|
|
|
Non-current liabilities |
|
|
|
Lease liabilities |
(37,551,796) |
(34,995,009) |
|
Interest-bearing borrowings |
(62,931,755) |
(49,720,579) |
|
Provision for return condition checks |
(6,983,234) |
(6,172,879) |
|
Provision for early retirement benefit obligations |
(262) |
(359) |
|
Contract liabilities |
(2,869,195) |
(2,559,301) |
|
Deferred income |
(120,155) |
(153,424) |
|
|
|
|
|
|
|
|
|
|
(110,456,397) |
(93,601,551) |
|
|
|
|
|
|
|
|
|
NET ASSETS |
46,260,978 |
49,193,172 |
|
|
|
|
|
|
|
|
|
CAPITAL AND RESERVES |
|
|
|
Issued capital |
17,448,421 |
17,448,421 |
|
Reserves |
28,812,557 |
31,744,751 |
|
|
|
|
|
|
|
|
|
TOTAL EQUITY |
46,260,978 |
49,193,172 |
|
|
|
|
47. SUBSEQUENT EVENTS
The Company plans to issue A-shares to specific targets, CNAHC and China National Aviation Capital Holding Co., Ltd. ("CNAC Holding"), with expected gross proceeds of not more than RMB20,000 million (inclusive). This issuance has been reviewed by the Shanghai Stock Exchange and has received approval for registration from the China Securities Regulatory Commission ("CSRC"). The board of directors of the Company will handle the relevant matters related to this private placement within the specified period, in accordance with applicable laws and regulations, the requirements of the CSRC's approval documents, and the authorization of the Company's shareholders' meeting.
48. POSSIBLE IMPACT OF AMENDMENTS, NEW STANDARDS AND INTERPRETATIONS ISSUED BUT NOT YET EFFECTIVE FOR THE YEAR ENDED 31 DECEMBER 2025
Up to the date of issue of these financial statements, the IASB has issued a number of new or amended standards, which are not yet effective for the year ended 31 December 2025 and which have not been adopted in these financial statements. These developments include the following which may be relevant to the Group.
|
|
Effective for accounting |
|
|
|
|
|
|
|
Amendments to IFRS 9, Financial instruments and IFRS 7, Financial instruments: disclosures - Contracts referencing nature-dependent electricity |
1 January 2026 |
|
|
|
|
Amendments to IFRS 9, Financial instruments and IFRS 7, Financial instruments: disclosures - Classification and measurement of financial instruments |
1 January 2026 |
|
|
|
|
Annual improvements to IFRS Accounting Standards - Volume 11 |
1 January 2026 |
|
|
|
|
IFRS 18, Presentation and disclosure in financial statements |
1 January 2027 |
|
|
|
|
IFRS 19, Subsidiaries without public accountability: disclosures |
1 January 2027 |
|
|
|
The Group is in the process of making an assessment of what the impact of these developments is expected to be in the period of initial application. So far it has concluded that the adoption of them is unlikely to have a significant impact on the consolidated financial statements except for the following:
IFRS 18, Presentation and disclosure in financial statements
IFRS 18 will replace IAS 1 Presentation of financial statements and aims to improve the transparency and comparability of information about an entity's financial statements. IFRS 18 is effective for annual reporting periods beginning on or after 1 January 2027 and is to be applied retrospectively.
Among other changes, under IFRS 18, entities are required to classify all income and expenses into five categories in the statement of profit or loss, namely the operating, investing, financing, discontinued operations and income tax categories. Entities are also required to provide specific disclosures about management-defined performance measures in a single note in the financial statements.
The Group does not plan to early adopt IFRS 18 and is still in the process of assessing the impact of the adoption.
Supplementary Information
EFFECTS OF DIFFERENCES BETWEEN IFRS ACCOUNTING STANDARDS AND CASs
The effects of differences between the consolidated financial statements of the Group prepared under IFRS Accounting Standards and CASs are as follows:
|
|
|
2025 |
2024 |
|
|
Note |
RMB'000 |
RMB'000 |
|
|
|
|
|
|
|
|
|
|
|
Net loss attributable to shareholders of the Company under CASs |
|
(1,770,393) |
(237,305) |
|
Deferred taxation |
(i) |
5,849 |
(1,582) |
|
Differences in value of fixed assets and certain non-current assets |
(ii) |
(23,399) |
6,330 |
|
|
|
|
|
|
|
|
|
|
|
Net loss attributable to shareholders of the Company under IFRS Accounting Standards |
|
(1,787,943) |
(232,557) |
|
|
|
|
|
|
|
|
31 December |
31 December |
|
|
|
2025 |
2024 |
|
|
Note |
RMB'000 |
RMB'000 |
|
|
|
|
|
|
|
|
|
|
|
Equity attributable to shareholders of the Company under CASs |
|
42,551,575 |
45,147,411 |
|
Deferred taxation |
(i) |
57,485 |
51,636 |
|
Differences in value of fixed assets and certain non-current assets |
(ii) |
(234,193) |
(210,794) |
|
Unrealised profit on share transactions with an associate |
(iii) |
139,919 |
139,919 |
|
|
|
|
|
|
|
|
|
|
|
Equity attributable to shareholders of the Company under IFRS Accounting Standards |
|
42,514,786 |
45,128,172 |
|
|
|
|
|
Notes:
(i) The differences in deferred taxation were mainly caused by the differences under IFRS Accounting Standards and CASs as explained below.
(ii) The differences in the value of fixed assets and certain non-current assets mainly consist of the following: in accordance with the accounting policies under IFRS Accounting Standards, all assets are recorded at historical cost. Therefore, the revaluation surplus or deficit (and the related depreciation/amortisation or impairment) recorded under CASs should be reversed in the financial statements prepared under IFRS Accounting Standards.
(iii) The difference was related to unrealised profit on disposal of certain equity interests in an investee to an associate and is expected to be eliminated when the Group's interest in associate is disposed of.
Glossary of Technical Terms
Capacity
|
|
|
|
available tonne kilometres or ATK(s) |
the number of tonnes of capacity available for transportation multiplied by the kilometres flown |
|
|
|
|
available seat kilometres or ASK(s) |
the number of seats available for sale multiplied by the kilometres flown |
|
|
|
|
available freight tonne kilometres or AFTK(s) |
the number of tonnes of capacity available for the carriage of cargo and mail multiplied by the kilometres flown |
|
|
|
Traffic
|
|
|
|
Passenger traffic |
measured in RPK, unless otherwise specified |
|
|
|
|
Revenue passenger kilometres/RPK (s) |
the number of revenue passengers carried multiplied by the kilometres flown |
|
|
|
|
Cargo and mail traffic |
measured in RFTK, unless otherwise specified |
|
|
|
|
Revenue freight tonne kilometres/RFTK (s) |
the revenue cargo and mail load in tonnes multiplied by the kilometres flown |
|
|
|
|
Revenue tonne kilometres/RTK (s) |
the revenue load (passenger and cargo) in tonnes multiplied by the kilometres flown |
|
|
|
Efficiency
|
|
|
|
Overall load factor |
RTK expressed as a percentage of ATK |
|
|
|
|
Passenger load factor |
RPK expressed as a percentage of ASK |
|
|
|
|
Cargo and mail load factor |
RFTK expressed as a percentage of AFTK |
|
|
|
|
Block hours |
the total time from the removal of wheel chocks before the aircraft begins to move until the placement of wheel chocks after the aircraft has landed and come to a complete stop |
|
|
|
Yield
|
|
|
|
Passenger yield/yield per RPK |
revenues from passenger operations divided by RPKs |
|
|
|
|
Cargo yield/yield per RFTK |
revenues from cargo operations divided by RFTKs |
|
|
|
Definitions
In this annual report, unless the context otherwise requires, the following expressions have the following meanings:
|
|
|
|
"Airbus" |
Airbus S.A.S. |
|
|
|
|
"Air China Cargo" |
Air China Cargo Co., Ltd., a non-wholly owned subsidiary of CNAHC |
|
|
|
|
"Air China Inner Mongolia" |
Air China Inner Mongolia Co., Ltd., a non-wholly owned subsidiary of the Company |
|
|
|
|
"Air Macau" |
Air Macau Company Limited, a non-wholly owned subsidiary of the Company |
|
|
|
|
"Ameco" |
Aircraft Maintenance and Engineering Corporation, a non-wholly owned subsidiary of the Company |
|
|
|
|
"Articles of Association" |
the articles of association of the Company, as amended from time to time |
|
|
|
|
"A Share(s)" |
ordinary share(s) in the share capital of the Company, with a nominal value of RMB1.00 each, which are subscribed for and traded in Renminbi and are listed on the Shanghai Stock Exchange |
|
|
|
|
"Beijing Airlines" |
Beijing Airlines Company Limited, a non-wholly owned subsidiary of the Company |
|
|
|
|
"Beijing Leasing Company" |
CNAC Beijing Financial Leasing Co., Ltd. |
|
|
|
|
"Beijing Air Catering" |
Beijing Air Catering Co., Ltd., a subsidiary of CNAHC |
|
|
|
|
"Board" |
the board of directors of the Company |
|
|
|
|
"Boeing" |
The Boeing Company |
|
|
|
|
"CAAC" |
Civil Aviation Administration of China |
|
|
|
|
"Capital Holding" |
China National Aviation Capital Holding Co., Ltd., a wholly-owned subsidiary of CNAHC |
|
|
|
|
"Cathay Pacific" |
Cathay Pacific Airways Limited, an associate of the Company |
|
|
|
|
"CBIRC" |
China Banking and Insurance Regulatory Commission |
|
|
|
|
"CNACD" |
China National Aviation Construction and Development Company, a wholly-owned subsidiary of CNAHC |
|
|
|
|
"CNACD Group" |
CNACD and the corporation or other entities in which CNACD holds 30% or more equity interests or voting rights at the general meeting or the majority directors of which are controlled, directly or indirectly, by CNACD |
|
|
|
|
"CNACG" |
China National Aviation Corporation (Group) Limited, a wholly-owned subsidiary of CNAHC |
|
|
|
|
"CNACG Group" |
CNACG and its subsidiaries |
|
|
|
|
"CNAF" |
China National Aviation Finance Co., Ltd., a non-wholly owned subsidiary of the Company |
|
|
|
|
"CNAHC" |
China National Aviation Holding Corporation Limited |
|
|
|
|
"CNAHC Group" |
CNAHC and its subsidiaries |
|
|
|
|
"CNAC Holding" |
China National Aviation Capital Holding Co., Ltd. |
|
|
|
|
"COMAC" |
Commercial Aircraft Corporation of China, Ltd. |
|
|
|
|
"CNAMC" |
China National Aviation Media Co., Ltd, a wholly-owned subsidiary of CNAHC |
|
|
|
|
"Company", "We", or |
Air China Limited, a company incorporated in the PRC, whose H Shares are listed on the Hong Kong Stock Exchange as its primary listing venue and on the Official List of the UK Listing Authority as its secondary listing venue, and whose A Shares are listed on the Shanghai Stock Exchange |
|
|
|
|
"CSRC" |
China Securities Regulatory Commission |
|
|
|
|
"Dalian Airlines" |
Dalian Airlines Company Limited, a non-wholly owned subsidiary of the Company |
|
|
|
|
"Director(s)" |
the director(s) of the Company |
|
|
|
|
"Group" |
the Company and its subsidiaries |
|
|
|
|
"Hong Kong" |
the Hong Kong Special Administrative Region of the People's Republic of China |
|
|
|
|
"Hong Kong Stock Exchange" |
The Stock Exchange of Hong Kong Limited |
|
|
|
|
"H Share(s)" |
ordinary share(s) in the share capital of the Company, with a nominal value of RMB1.00 each, which are listed on the Hong Kong Stock Exchange as primary listing venue and have been admitted into the Official List of the UK Listing Authority as secondary listing venue |
|
|
|
|
"IFRS Accounting Standards" |
IFRS Accounting Standards as issued by the International Accounting Standards Board (IASB) |
|
|
|
|
"Kunming Airlines" |
Kunming Airlines Company Limited, a subsidiary of Shenzhen Airlines |
|
|
|
|
"Listing Rules" |
The Rules Governing the Listing of Securities on The Stock Exchange of Hong Kong Limited |
|
|
|
|
"NAFMII" |
National Association of Financial Market Institutional Investors |
|
|
|
|
"Reporting Period" |
from 1 January 2025 to 31 December 2025 |
|
|
|
|
"Date of this Annual Report" |
26 March 2026 |
|
|
|
|
"RMB" |
Renminbi, the lawful currency of the PRC |
|
|
|
|
"SASAC" |
State-owned Assets Supervision and Administration Commission of the State Council |
|
|
|
|
"SFO" |
the Securities and Futures Ordinance (Chapter 571 of the Laws of Hong Kong) |
|
|
|
|
"Shandong Airlines" |
Shandong Airlines Co., Ltd., a non-wholly owned subsidiary of the Company |
|
|
|
|
"Shandong Aviation Group Corporation" |
Shandong Aviation Group Company Limited, a non-wholly owned subsidiary of the Company |
|
|
|
|
"Shenzhen Airlines" |
Shenzhen Airlines Company Limited, a non-wholly owned subsidiary of the Company |
|
|
|
|
"Supervisor(s)" |
the former supervisor(s) of the Company (the Company has abolished the supervisory committee system on 24 June 2025) |
|
|
|
|
"Supervisory Committee" |
the former supervisory committee of the Company (the Company has abolished the supervisory committee system on 24 June 2025) |
|
|
|
|
"Sichuan Airlines" |
Sichuan Airlines Co., Ltd. |
|
|
|
|
"USD" |
United States dollars, the lawful currency of the United States |
|
|
|
Any discrepancies in the numerical figures shown in this annual report are due to rounding.